General information
| EPD Owner | G&G Partners SRL |
|---|---|
| Registration number | EPD-IES-0002481:003 |
| EPD type | EPD of multiple products based on a representative product |
| Status | Valid |
| Version date | 2025-10-09 |
| Validity date | 2030-10-08 |
| Standards conformance | ISO 14025:2006, EN 15804:2012+A2:2019/AC:2021, ISO 21930:2017 |
| Geographical scope | Europe |
| An EPD may be updated or depublished if conditions change. This is the latest version of the EPD. | |
Programme information
| Programme | International EPD System |
|---|---|
| Address | EPD International AB Box 210 60 SE-100 31 Stockholm Sweden |
| Website | www.environdec.com |
| support@environdec.com |
Product category rules
| CEN standard EN 15804 and ISO standard ISO 21930 serve as the core Product Category Rules (PCR) | |
| Product Category Rules (PCR) | 2019:14 Construction products (EN 15804+A2) (version 2.0.1) 2.0.1 |
|---|---|
| PCR review was conducted by | The Technical Committee of the International EPD System. See www.environdec.com for a list of members. Review chair: Rob Rouwette (chair), Noa Meron (co-chair). The review panel may be contacted via the Secretariat www.environdec.com/support. |
Verification
| Independent third-party verification of the declaration and data, according to ISO 14025:2006, via | |
|---|---|
| Third-party verifier | TÜV Italia S.r.l. |
| Accredited by | Accredia |
| Accredited certification body address | Italy |
| Procedure for follow-up of data during EPD validity involves third party verifier | |
| *EPD Process Certification involves an accredited certification body certifying and periodically auditing the EPD process and conducting external and independent verification of EPDs that are regularly published. More information can be found in the General Programme Instructions on www.environdec.com. | |
Ownership and limitation on use of EPD
Limitations
EPDs within the same product category but published in different EPD programmes, may not be comparable. For two EPDs to be comparable, they shall be based on the same PCR (including the same first-digit version number) or be based on fully aligned PCRs or versions of PCRs; cover products with identical functions, technical performances and use (e.g. identical declared/functional units); have identical scope in terms of included life-cycle stages (unless the excluded life-cycle stage is demonstrated to be insignificant); apply identical impact assessment methods (including the same version of characterisation factors); and be valid at the time of comparison.
Ownership
The EPD Owner has the sole ownership, liability, and responsibility for the EPD.
Information about EPD Owner
| EPD Owner | G&G Partners SRL |
|---|---|
| Contact person name | Luca Giacomini |
| Contact person e-mail | luca.giacomini@gegpartners.it |
| Organisation address | Italy Montichiari 25018 Via Gabriele D’Annunzio, 9 www.gegpartners.net |
| LCA Practitioner | mxcollotta@gmail.com, mxcollotta@gmail.com |
Description of the organisation of the EPD Owner
G&G Partners is a modern and structured company founded in 2008, based in Montichiari (BS). G&G Partners operates in the Defense and Rescue, Environment, Agriculture, Construction and Leisure sectors and has obtained ISO 9001, ISO 14001, ISO 3834-2 and ISO 45001 certifications. Cover Up is one of the G&G Partners brands and specializes in a range of applications, including temporary rainproof and odor-proof covers for landfills, contaminated site safety, material storage, rainproof and containment solutions and large surface waterproofing. Among the products in the portfolio of the Cover Up family of G&G Partners, "Cover Up 380 G&G" is a reinforced polyethylene (PE) geomembrane designed for high-performance applications in environmental containment, civil engineering, and agricultural projects. This product combines durability, flexibility, and chemical resistance, making it suitable for challenging conditions. The production and assembly of this product takes place in the Montichiari (BS) plant and is mainly produced for the EU (Europe) market.
Organisation logo
Product information
Cover Up 380
| Product name | Cover Up 380 |
|---|---|
| Product identification | The Cover Up 380 G&G, produced under the Cover Up brand, is a high-performance product constructed from polyethylene (PE) geomembrane reinforced with a polyester grid for enhanced mechanical strength. This product offers exceptional resistance to UV radiation, punctures, and a wide range of chemicals, ensuring long-term stability in harsh environments. It is also adaptable to various surfaces and terrains, facilitating easy installation in complex applications and provides excellent impermeability, ideal for liquid containment systems and seepage control. Despite its robust properties, the material is lightweight, making it easy to transport and handle. |
| Product description | Cover Up 380 G&G is a is a reinforced polyethylene (PE) geomembrane designed for high-performance applications in environmental containment, civil engineering, and agricultural projects. This product combines durability, flexibility, and chemical resistance, making it suitable for challenging conditions. |
| Technical purpose of product | Cover Up 380 G&G is ideal for a range of applications, including temporary rainproof and odor-proof covers for landfills with medium to short durations, as well as providing medium- to short-term safety for contaminated sites. It is also suitable for covering water-sensitive materials, biopiles, and land awaiting characterization, offering effective protection against rain and gas or vapor containment. Additionally, it serves as a reliable solution for waterproofing large surfaces, utilizing factory pre-welded sheets tailored to size for efficient and seamless installation. |
| Manufacturing or service provision description | All specific data related to the production plants and used for the study date from 2024. |
| Material properties | Area density: 0.39 kg/m2
Tensile strength: 45 MPa
Thermal resistance: 0.0018 m2K/W
Thickness: 0.0006 m Area density: 0.39 kg/m2 Tensile strength: 45 MPa Thermal resistance: 0.0018 m2K/W Thickness: 0.0006 m |
| Manufacturing site | Montichiari, Via G. D’Annunzio 9 Italy Montichiari 25018 Via G. D’Annunzio, 9 |
| UN CPC code | 36950. Builders' ware of plastics n.e.c. |
| Geographical scope | Europe |
| Actual or technical lifespan | 15 year(s) |
Product images
Cover Up 380 XLT
| Product name | Cover Up 380 XLT |
|---|---|
| Product identification | The Cover Up 380 XLT G&G, produced under the Cover Up brand, is a high-performance product constructed from polyethylene (PE) geomembrane reinforced with a polyester grid for enhanced mechanical strength. This product offers exceptional resistance to UV radiation, punctures, and a wide range of chemicals, ensuring long-term stability in harsh environments. It is also adaptable to various surfaces and terrains, facilitating easy installation in complex applications and provides excellent impermeability, ideal for liquid containment systems and seepage control. Despite its robust properties, the material is lightweight, making it easy to transport and handle. |
| Product description | Cover Up 380 XLT G&G is a is a reinforced polyethylene (PE) geomembrane designed for high-performance applications in environmental containment, civil engineering, and agricultural projects. This product combines durability, flexibility, and chemical resistance, making it suitable for challenging conditions. |
| Technical purpose of product | Cover Up 380 XLT G&G is ideal for a range of applications, including temporary rainproof and odor-proof covers for landfills with medium to short durations, as well as providing medium- to short-term safety for contaminated sites. It is also suitable for covering water-sensitive materials, biopiles, and land awaiting characterization, offering effective protection against rain and gas or vapor containment. Additionally, it serves as a reliable solution for waterproofing large surfaces, utilizing factory pre-welded sheets tailored to size for efficient and seamless installation. |
| Manufacturing or service provision description | All specific data related to the production plants and used for the study date from 2024. |
| Material properties | Area density: 0.39 kg/m2
Tensile strength: 45 MPa
Thickness: 0.0006 m
Thermal resistance: 0.0018 m2K/W Area density: 0.39 kg/m2 Tensile strength: 45 MPa Thickness: 0.0006 m Thermal resistance: 0.0018 m2K/W |
| Manufacturing site | Montichiari, Via G. D’Annunzio 9 Italy Montichiari 25018 Via G. D’Annunzio, 9 |
| UN CPC code | 36950. Builders' ware of plastics n.e.c. |
| Geographical scope | Europe |
| Actual or technical lifespan | 15 year(s) |
Product images
Technical characteristics and performance
Technical performance
| Product name | Technical Characteristics | Standards |
|---|---|---|
| Areic mass geomembrane | 380 [g/m2] | UNI EN 1849-2 |
| Areic mass accessories | 10 [g/m2] | UNI EN 1849-2 |
| Nominal thickness | 0.6 [mm] | UNI EN 1849-2 |
| Tensile strength [MD] | 27 [kN/m] | UNI EN ISO 527-4 |
| Tensile strength [CMD] | 26 [kN/m] | UNI EN ISO 527-4 |
| Static puncture resistance | 4.7 [kN] | UNI EN ISO 12236 |
| Temperature resistance | From –30 to +70 [°C] | |
| UV resistance | 500 kLy | |
| Liquid tightness | < 10-6 [m3 m-2 ∙ d-1] | UNI EN 14150 |
| Gas tightness (oxygen permeability) | 110 ∙ 10-9 mol/(m2 ∙ s) | ASTM D 1434 |
| Standard measurements | 20 m width x 50 m length | |
| Maximum measurements | 60 m width x 120 m length |
Content declaration
| Content declaration of multiple products | The content declaration refers to both Cover Up 380 G&G and Cover Up 380 XLT G&G, which share the same functional unit and material composition with minor variations not affecting the overall material categories. |
|---|---|
| Hazardous and toxic substances | The product does not contain any substances from the SVHC candidate list in concentrations exceeding 0.1% of its weight. |
| Content name | Mass, kg | Post-consumer recycled material, mass-% of product | Biogenic material, mass-% of product | Biogenic material1, kg C/declared unit | Biogenic material kg CO2, eq./declared unit |
|---|---|---|---|---|---|
| PE membrane | 0.39 | 0 | 0 | 0 | 0 |
| Others | 0.01 | 0 | 0 | 0 | 0 |
| Total | 0.4 | 0 | 0 | 0 | 0 |
| Note 1 | 1 kg biogenic carbon is equivalent to 44/12 kg of CO2 | ||||
| Material name | Mass, kg | Mass-% (versus the product) | Biogenic material1, kg C/declared unit | Biogenic material kg CO2, eq./declared unit |
|---|---|---|---|---|
| Wood | 0.06 | 24.95 | 0.03 | 0.11 |
| Plastic | 0.01 | 3.89 | 0 | 0 |
| Total | 0.07 | 28.84 | 0.03 | 0.11 |
| Note 1 | 1 kg biogenic carbon is equivalent to 44/12 kg of CO2 | |||
LCA information
| EPD based on declared or functional unit | Declared unit |
|---|---|
| Declared unit and reference flow | Packed Geome Area: 1 m2 |
| Conversion factor to mass | 0.39 |
| Are infrastructure or capital goods included in any upstream, core or downstream processes? | |
| Datasources used for this EPD | ecoinvent database (general) ecoinvent 3.11 database Other database ecoinvent database (general) | Other |
| LCA Software | SimaPro 9.6 |
| Version of the EN 15804 reference package | EF Reference Package 3.1 |
| Characterisation methods | EN 15804:2012+A2:2019/AC:2021 and ISO 21930:2017 |
| Technology description including background system | The Cover Up 380 G&G is a reinforced polyethylene (PE) geomembrane offering exceptional resistance to UV radiation, punctures, and a wide range of chemicals, ensuring long-term stability in demanding environments. The product consists mainly of reinforced polyethylene layers providing lightweight yet robust impermeability, ideal for liquid containment systems and infiltration control. Manufacturing and assembly take place at the Montichiari (BS) facility in Italy, primarily serving the EU market. During production, polyethylene raw materials are extruded and reinforced, with process optimizations to reduce waste. The product is adaptable to various surfaces and terrains, facilitating easy installation without adhesives during the construction stage. During the use stage, no relevant emissions occur. At the end-of-life stage, the material can be collected for energy recovery or mechanical recycling where suitable systems are available. |
| Scrap (recycled material) inputs contribution level | Less than 10% of the GWP-GHG results in modules A1-A3 come from scrap inputs |
| Material scrap name | Material scrap value |
|---|---|
| The share of the total scrap input that was assumed to come with an environmental burden | 1% |
Data quality assessment
| Description of data quality assessment and reference years | The data used in this LCA study are of high quality and representative of the technologies, processes, and geographic location relevant to the production of Cover Up 380 G&G and Cover Up 380 XLT G&G. |
|---|
| Electricity used in the manufacturing process in A3 (A5 for services) | ||
|---|---|---|
| Type of electricity mix | Residual electricity mix on the market | |
| Energy sources | Hydro | 0% |
| Wind | 0% | |
| Solar | 34% | |
| Biomass | 0% | |
| Geothermal | 0% | |
| Waste | 0% | |
| Nuclear | 0% | |
| Natural gas | 0% | |
| Coal | 0% | |
| Oil | 0% | |
| Peat | 0% | |
| Other | 66% | |
| GWP-GHG intensity (kg CO2 eq./kWh) | 0.49 kg CO2 eq./kWh | |
System boundary
| Description of the system boundary | b) Cradle to gate with options, modules C1-C4, module D and with optional modules (A1-A3 + C + D and additional modules). |
|---|---|
| Excluded modules | Yes, there is an excluded module, or there are excluded modules |
| Justification for the omission of modules | No additional processes or raw materials are needed during the use phase of the assessed products. Therefore, modules B1 to B7 are not considered and have no impact on the environmental performance of the product. |
Declared modules
| Product stage | Construction process stage | Use stage | End of life stage | Beyond product life cycle | |||||||||||||||||||||||||||||||||||||||||||||||||||||||||||||||||||||||||||||||||||||||||||||||||||||||||||||||||||||||||||||||||||||||||||||||||||||||||||||||||||||||||||||||||||||||||||||||||||||||||||||||||||||||||||||||||||||||||||||||||||||||||||||||||||||||||||||||||||||||||||||||||||||||||||||||||||||||||||||||||||||||||||||||||||||||||||||||||||||||||||||||||||||||||||||||||||||||||||||||||||||||||||||||||||||||||||||||||||||||||||||||||||||||||||||||||||||||||||||||||||||||||||||||||||||||||||||||||||||||||||||||||||||||||||||||||||||||||||||||||||||||||||||||||||||||||||||||||||||||||||||||||||||||||||||||||||||||||||||||||||||||||||||||||||||||||||||||||||||||||||||||||||||||||||||||||||||||||||||||||||||||||||||||||||||||||||||||||||||||||||||||||||||||||||||||||||||||||||||||||||||||||||||||||||||||||||||||||||||||||||||||||||||||||||||||||||||||||||||||||||||||||||||||||||||||||||||||||||||||||||||||||||||||||||||||||||||||||||||||||||||||||||||||||||||||||||||||||||
|---|---|---|---|---|---|---|---|---|---|---|---|---|---|---|---|---|---|---|---|---|---|---|---|---|---|---|---|---|---|---|---|---|---|---|---|---|---|---|---|---|---|---|---|---|---|---|---|---|---|---|---|---|---|---|---|---|---|---|---|---|---|---|---|---|---|---|---|---|---|---|---|---|---|---|---|---|---|---|---|---|---|---|---|---|---|---|---|---|---|---|---|---|---|---|---|---|---|---|---|---|---|---|---|---|---|---|---|---|---|---|---|---|---|---|---|---|---|---|---|---|---|---|---|---|---|---|---|---|---|---|---|---|---|---|---|---|---|---|---|---|---|---|---|---|---|---|---|---|---|---|---|---|---|---|---|---|---|---|---|---|---|---|---|---|---|---|---|---|---|---|---|---|---|---|---|---|---|---|---|---|---|---|---|---|---|---|---|---|---|---|---|---|---|---|---|---|---|---|---|---|---|---|---|---|---|---|---|---|---|---|---|---|---|---|---|---|---|---|---|---|---|---|---|---|---|---|---|---|---|---|---|---|---|---|---|---|---|---|---|---|---|---|---|---|---|---|---|---|---|---|---|---|---|---|---|---|---|---|---|---|---|---|---|---|---|---|---|---|---|---|---|---|---|---|---|---|---|---|---|---|---|---|---|---|---|---|---|---|---|---|---|---|---|---|---|---|---|---|---|---|---|---|---|---|---|---|---|---|---|---|---|---|---|---|---|---|---|---|---|---|---|---|---|---|---|---|---|---|---|---|---|---|---|---|---|---|---|---|---|---|---|---|---|---|---|---|---|---|---|---|---|---|---|---|---|---|---|---|---|---|---|---|---|---|---|---|---|---|---|---|---|---|---|---|---|---|---|---|---|---|---|---|---|---|---|---|---|---|---|---|---|---|---|---|---|---|---|---|---|---|---|---|---|---|---|---|---|---|---|---|---|---|---|---|---|---|---|---|---|---|---|---|---|---|---|---|---|---|---|---|---|---|---|---|---|---|---|---|---|---|---|---|---|---|---|---|---|---|---|---|---|---|---|---|---|---|---|---|---|---|---|---|---|---|---|---|---|---|---|---|---|---|---|---|---|---|---|---|---|---|---|---|---|---|---|---|---|---|---|---|---|---|---|---|---|---|---|---|---|---|---|---|---|---|---|---|---|---|---|---|---|---|---|---|---|---|---|---|---|---|---|---|---|---|---|---|---|---|---|---|---|---|---|---|---|---|---|---|---|---|---|---|---|---|---|---|---|---|---|---|---|---|---|---|---|---|---|---|---|---|---|---|---|---|---|---|---|---|---|---|---|---|---|---|---|---|---|---|---|---|---|---|---|---|---|---|---|---|---|---|---|---|---|---|---|---|---|---|---|---|---|---|---|---|---|---|---|---|---|---|---|---|---|---|---|---|---|---|---|---|---|---|---|---|---|---|---|---|---|---|---|---|---|---|---|---|---|---|---|---|---|---|---|---|---|---|---|---|---|---|---|---|---|---|---|---|---|---|---|---|---|---|---|---|---|---|---|---|---|---|---|---|---|---|---|---|---|---|---|---|---|---|---|---|---|---|---|---|---|---|---|---|---|---|---|---|---|---|---|---|---|---|---|---|---|---|---|---|---|---|---|---|---|---|---|---|---|---|---|---|---|---|---|---|---|---|---|---|---|---|---|---|---|---|---|---|---|---|---|---|---|---|---|---|---|---|---|---|---|---|---|---|---|---|---|---|---|---|---|---|---|---|---|---|---|---|---|---|---|---|---|---|---|---|---|---|---|---|---|---|---|---|---|---|---|---|---|---|---|---|---|---|---|---|---|---|---|---|---|---|---|---|---|---|---|---|---|---|---|---|---|---|---|---|---|---|---|---|---|---|---|---|---|---|---|---|---|---|---|---|---|---|---|---|---|---|---|---|---|---|---|---|---|---|---|---|---|---|---|---|---|---|---|---|---|---|---|---|---|---|---|---|---|---|---|---|---|---|---|---|---|---|---|---|---|---|---|---|---|---|---|---|---|---|---|---|---|---|---|---|---|---|---|---|---|---|---|---|---|---|---|---|---|---|---|---|---|---|---|---|---|---|---|---|---|---|---|---|---|---|---|---|---|---|---|---|---|---|---|---|---|---|---|---|---|---|---|---|---|---|---|---|---|---|---|---|---|---|---|---|---|---|---|---|---|---|---|---|---|---|---|---|---|---|---|---|---|---|---|---|---|---|---|---|---|---|---|---|---|---|---|---|---|---|---|---|---|---|---|---|---|---|---|---|---|---|---|---|---|
| Raw material supply | Transport | Manufacturing | Transport to site | Construction installation | Use | Maintenance | Repair | Replacement | Refurbishment | Operational energy use | Operational water use | De-construction demolition | Transport | Waste processing | Disposal | Reuse-Recovery-Recycling-potential | |||||||||||||||||||||||||||||||||||||||||||||||||||||||||||||||||||||||||||||||||||||||||||||||||||||||||||||||||||||||||||||||||||||||||||||||||||||||||||||||||||||||||||||||||||||||||||||||||||||||||||||||||||||||||||||||||||||||||||||||||||||||||||||||||||||||||||||||||||||||||||||||||||||||||||||||||||||||||||||||||||||||||||||||||||||||||||||||||||||||||||||||||||||||||||||||||||||||||||||||||||||||||||||||||||||||||||||||||||||||||||||||||||||||||||||||||||||||||||||||||||||||||||||||||||||||||||||||||||||||||||||||||||||||||||||||||||||||||||||||||||||||||||||||||||||||||||||||||||||||||||||||||||||||||||||||||||||||||||||||||||||||||||||||||||||||||||||||||||||||||||||||||||||||||||||||||||||||||||||||||||||||||||||||||||||||||||||||||||||||||||||||||||||||||||||||||||||||||||||||||||||||||||||||||||||||||||||||||||||||||||||||||||||||||||||||||||||||||||||||||||||||||||||||||||||||||||||||||||||||||||||||||||||||||||||||||||||||||||||||||||||||||||||||||||||||
| Module | A1 | A2 | A3 | A4 | A5 | B1 | B2 | B3 | B4 | B5 | B6 | B7 | C1 | C2 | C3 | C4 | D | ||||||||||||||||||||||||||||||||||||||||||||||||||||||||||||||||||||||||||||||||||||||||||||||||||||||||||||||||||||||||||||||||||||||||||||||||||||||||||||||||||||||||||||||||||||||||||||||||||||||||||||||||||||||||||||||||||||||||||||||||||||||||||||||||||||||||||||||||||||||||||||||||||||||||||||||||||||||||||||||||||||||||||||||||||||||||||||||||||||||||||||||||||||||||||||||||||||||||||||||||||||||||||||||||||||||||||||||||||||||||||||||||||||||||||||||||||||||||||||||||||||||||||||||||||||||||||||||||||||||||||||||||||||||||||||||||||||||||||||||||||||||||||||||||||||||||||||||||||||||||||||||||||||||||||||||||||||||||||||||||||||||||||||||||||||||||||||||||||||||||||||||||||||||||||||||||||||||||||||||||||||||||||||||||||||||||||||||||||||||||||||||||||||||||||||||||||||||||||||||||||||||||||||||||||||||||||||||||||||||||||||||||||||||||||||||||||||||||||||||||||||||||||||||||||||||||||||||||||||||||||||||||||||||||||||||||||||||||||||||||||||||||||||||||||||||
| Modules declared | X | X | X | X | X | ND | ND | ND | ND | ND | ND | ND | X | X | X | X | X | ||||||||||||||||||||||||||||||||||||||||||||||||||||||||||||||||||||||||||||||||||||||||||||||||||||||||||||||||||||||||||||||||||||||||||||||||||||||||||||||||||||||||||||||||||||||||||||||||||||||||||||||||||||||||||||||||||||||||||||||||||||||||||||||||||||||||||||||||||||||||||||||||||||||||||||||||||||||||||||||||||||||||||||||||||||||||||||||||||||||||||||||||||||||||||||||||||||||||||||||||||||||||||||||||||||||||||||||||||||||||||||||||||||||||||||||||||||||||||||||||||||||||||||||||||||||||||||||||||||||||||||||||||||||||||||||||||||||||||||||||||||||||||||||||||||||||||||||||||||||||||||||||||||||||||||||||||||||||||||||||||||||||||||||||||||||||||||||||||||||||||||||||||||||||||||||||||||||||||||||||||||||||||||||||||||||||||||||||||||||||||||||||||||||||||||||||||||||||||||||||||||||||||||||||||||||||||||||||||||||||||||||||||||||||||||||||||||||||||||||||||||||||||||||||||||||||||||||||||||||||||||||||||||||||||||||||||||||||||||||||||||||||||||||||||||||
| Geography | Global | Europe | Italy | Europe | Europe | N/A | N/A | N/A | N/A | N/A | N/A | N/A | Europe | Europe | Europe | Europe | Europe | ||||||||||||||||||||||||||||||||||||||||||||||||||||||||||||||||||||||||||||||||||||||||||||||||||||||||||||||||||||||||||||||||||||||||||||||||||||||||||||||||||||||||||||||||||||||||||||||||||||||||||||||||||||||||||||||||||||||||||||||||||||||||||||||||||||||||||||||||||||||||||||||||||||||||||||||||||||||||||||||||||||||||||||||||||||||||||||||||||||||||||||||||||||||||||||||||||||||||||||||||||||||||||||||||||||||||||||||||||||||||||||||||||||||||||||||||||||||||||||||||||||||||||||||||||||||||||||||||||||||||||||||||||||||||||||||||||||||||||||||||||||||||||||||||||||||||||||||||||||||||||||||||||||||||||||||||||||||||||||||||||||||||||||||||||||||||||||||||||||||||||||||||||||||||||||||||||||||||||||||||||||||||||||||||||||||||||||||||||||||||||||||||||||||||||||||||||||||||||||||||||||||||||||||||||||||||||||||||||||||||||||||||||||||||||||||||||||||||||||||||||||||||||||||||||||||||||||||||||||||||||||||||||||||||||||||||||||||||||||||||||||||||||||||||||||||
| Share of specific data | 59% | - | - | - | - | - | - | - | - | - | - | - | - | - | - | ||||||||||||||||||||||||||||||||||||||||||||||||||||||||||||||||||||||||||||||||||||||||||||||||||||||||||||||||||||||||||||||||||||||||||||||||||||||||||||||||||||||||||||||||||||||||||||||||||||||||||||||||||||||||||||||||||||||||||||||||||||||||||||||||||||||||||||||||||||||||||||||||||||||||||||||||||||||||||||||||||||||||||||||||||||||||||||||||||||||||||||||||||||||||||||||||||||||||||||||||||||||||||||||||||||||||||||||||||||||||||||||||||||||||||||||||||||||||||||||||||||||||||||||||||||||||||||||||||||||||||||||||||||||||||||||||||||||||||||||||||||||||||||||||||||||||||||||||||||||||||||||||||||||||||||||||||||||||||||||||||||||||||||||||||||||||||||||||||||||||||||||||||||||||||||||||||||||||||||||||||||||||||||||||||||||||||||||||||||||||||||||||||||||||||||||||||||||||||||||||||||||||||||||||||||||||||||||||||||||||||||||||||||||||||||||||||||||||||||||||||||||||||||||||||||||||||||||||||||||||||||||||||||||||||||||||||||||||||||||||||||||||||||||||||||||||
| Variation - products | 0.37% | - | - | - | - | - | - | - | - | - | - | - | - | - | - | ||||||||||||||||||||||||||||||||||||||||||||||||||||||||||||||||||||||||||||||||||||||||||||||||||||||||||||||||||||||||||||||||||||||||||||||||||||||||||||||||||||||||||||||||||||||||||||||||||||||||||||||||||||||||||||||||||||||||||||||||||||||||||||||||||||||||||||||||||||||||||||||||||||||||||||||||||||||||||||||||||||||||||||||||||||||||||||||||||||||||||||||||||||||||||||||||||||||||||||||||||||||||||||||||||||||||||||||||||||||||||||||||||||||||||||||||||||||||||||||||||||||||||||||||||||||||||||||||||||||||||||||||||||||||||||||||||||||||||||||||||||||||||||||||||||||||||||||||||||||||||||||||||||||||||||||||||||||||||||||||||||||||||||||||||||||||||||||||||||||||||||||||||||||||||||||||||||||||||||||||||||||||||||||||||||||||||||||||||||||||||||||||||||||||||||||||||||||||||||||||||||||||||||||||||||||||||||||||||||||||||||||||||||||||||||||||||||||||||||||||||||||||||||||||||||||||||||||||||||||||||||||||||||||||||||||||||||||||||||||||||||||||||||||||||||||||
| Variation - sites | 0% | - | - | - | - | - | - | - | - | - | - | - | - | - | - | ||||||||||||||||||||||||||||||||||||||||||||||||||||||||||||||||||||||||||||||||||||||||||||||||||||||||||||||||||||||||||||||||||||||||||||||||||||||||||||||||||||||||||||||||||||||||||||||||||||||||||||||||||||||||||||||||||||||||||||||||||||||||||||||||||||||||||||||||||||||||||||||||||||||||||||||||||||||||||||||||||||||||||||||||||||||||||||||||||||||||||||||||||||||||||||||||||||||||||||||||||||||||||||||||||||||||||||||||||||||||||||||||||||||||||||||||||||||||||||||||||||||||||||||||||||||||||||||||||||||||||||||||||||||||||||||||||||||||||||||||||||||||||||||||||||||||||||||||||||||||||||||||||||||||||||||||||||||||||||||||||||||||||||||||||||||||||||||||||||||||||||||||||||||||||||||||||||||||||||||||||||||||||||||||||||||||||||||||||||||||||||||||||||||||||||||||||||||||||||||||||||||||||||||||||||||||||||||||||||||||||||||||||||||||||||||||||||||||||||||||||||||||||||||||||||||||||||||||||||||||||||||||||||||||||||||||||||||||||||||||||||||||||||||||||||||||
| Disclaimer | The share of specific/primary data and both variations (products and sites) refer to GWP-GHG results only. | ||||||||||||||||||||||||||||||||||||||||||||||||||||||||||||||||||||||||||||||||||||||||||||||||||||||||||||||||||||||||||||||||||||||||||||||||||||||||||||||||||||||||||||||||||||||||||||||||||||||||||||||||||||||||||||||||||||||||||||||||||||||||||||||||||||||||||||||||||||||||||||||||||||||||||||||||||||||||||||||||||||||||||||||||||||||||||||||||||||||||||||||||||||||||||||||||||||||||||||||||||||||||||||||||||||||||||||||||||||||||||||||||||||||||||||||||||||||||||||||||||||||||||||||||||||||||||||||||||||||||||||||||||||||||||||||||||||||||||||||||||||||||||||||||||||||||||||||||||||||||||||||||||||||||||||||||||||||||||||||||||||||||||||||||||||||||||||||||||||||||||||||||||||||||||||||||||||||||||||||||||||||||||||||||||||||||||||||||||||||||||||||||||||||||||||||||||||||||||||||||||||||||||||||||||||||||||||||||||||||||||||||||||||||||||||||||||||||||||||||||||||||||||||||||||||||||||||||||||||||||||||||||||||||||||||||||||||||||||||||||||||||||||||||||||||||||||||||||||||||
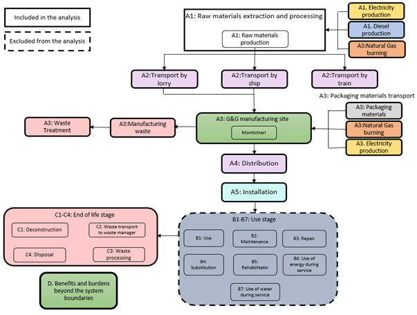
Process flow diagram(s) related images
Default scenario
| Name of the default scenario | Cover Up 380 G&G |
|---|---|
| Description of the default scenario | A comparative impact assessment was conducted between Cover Up 380 G&G and Cover Up 380 XLT G&G using consistent data and impact categories. The analysis evaluated differences in environmental impacts to confirm the representativeness of the reference product for both variants within the same EPD. |
Module A4: Transport to the building site
| Explanatory name of the default scenario in module A4 | Distribution stage (A4) |
|---|---|
| Brief description of the default scenario in module A4 | Transport from factory to construction site (A4) |
| Description of the default scenario in module A4 | this module considers the distribution of the product and its packaging to the construction site. |
| Module A4 information | Value | Unit |
|---|---|---|
Distance | 873 | km |
Capacity utilization (including empty returns) | 100 | % |
Bulk density of transported products | 1062.5 | kg/m3 |
Volume capacity utilization factor (factor: =1 or <1 or ≥1 for compressed or nested packaged products) | 1 | N/A |
| Fuel type and consumption of the vehicle | 16-32 tons trucks, with 34 L per 100 km fuel consumption |
Module A5: Installation in the building
| Explanatory name of the default scenario in module A5 | Installation (A5) |
|---|---|
| Brief description of the default scenario in module A5 | this module considers the preparation of the product |
| Description of the default scenario in module A5 | this module considers the preparation of the product in order to be installed at the construction side that is traditionally manual. No additional raw materials or processes are needed for installation. Only the end of life for packaging has been included in this module. |
Module C: End-of-life
| Explanatory name of the default scenario in module C | End of life stage (C): |
|---|---|
| Brief description of the default scenario in module C | End of life stage (C): |
| Description of the default scenario in module C | The scenarios for modules C1-C4 and D are realistic and representative of one of the most probable alternatives. The scenarios do not include processes or procedures that are not in current use or whose feasibility have not been demonstrated. |
| Module C information | Value | Unit |
|---|---|---|
| Waste collection process, specified by type kg collected separately | 0 | kg |
| Waste collection process, specified by type kg collected mixed with demolition waste | 0.39 | kg |
| Recovery process waste, specified by type kg for reuse | 0 | kg |
| Recovery process waste, specified by type kg for recycling | 0 | kg |
| Recovery process waste, specified by type kg for energy recovery | 0 | kg |
| Waste disposal kg to landfill | 0.234 | kg |
| Waste disposal kg to incineration | 0.156 | kg |
| Considerations for scenarios development Distance to waste manager | 50 | kg |
Reference service life
| Description of the default scenario in reference service life | The expected RSL for this type of product is expected to be 15 years |
|---|
| Reference service life information | Value | Unit |
|---|---|---|
Reference service life | 15 | year(s) |
Module D: Beyond product life cycle
| Explanatory name of the default scenario in module D | Module D |
|---|---|
| Brief description of the default scenario in module D | Benefits and loads beyond the system boundary (D) |
| Description of the default scenario in module D | This module analyses the benefits and burdens related to the processes of recovery, reuse or recycling of waste from the products under study at their end of life, which could form part of the life cycle of a new product. In this study the entire product is landfill and incinerated so module D is assumed as 0 contribution. |
Additional scenario 1
| Name of the additional scenario | 100% Reuse Scenario |
|---|---|
| Description of the additional scenario | At end-of-life, 100 % of the product is assumed to be collected and reused for the same function without significant reprocessing. The reuse of the product fully substitutes the manufacture of an equivalent new product; therefore, the avoided burdens of modules A1–A3 are reported as credits in Module D. No additional material or energy inputs are required apart from collection and redistribution activities. |
Module A4: Transport to the building site
| Description of the additional scenario in module A4 | no changes respect the baseline scenario |
|---|
Module A5: Installation in the building
| Description of the additional scenario in module A5 | no changes respect the baseline scenario |
|---|
Module C: End-of-life
| Description of the additional scenario in module C | only module C2 is the same of the baseline scenario module C3 and C4 is 0 |
|---|
Reference service life
| Description of the additional scenario in reference service life | no changes respect the baseline scenario |
|---|
Module D: Beyond product life cycle
| Description of the additional scenario in module D | The reuse of the product fully substitutes the manufacture of an equivalent new product; therefore, the avoided burdens of modules A1–A3 are reported as credits in Module D. |
|---|
Additional scenario 2
| Name of the additional scenario | 100% Recycling Scenario |
|---|---|
| Description of the additional scenario | At end-of-life, 100 % of the product is assumed to be collected and sent to recycling. The process includes collection, transport to a recycling facility, and reprocessing into secondary material suitable for use in equivalent applications. Recycling burdens (collection, sorting, and reprocessing) are accounted for in Modules C3–C4. |
Module A4: Transport to the building site
| Description of the additional scenario in module A4 | no changes respect the baseline scenario |
|---|
Module A5: Installation in the building
| Description of the additional scenario in module A5 | no changes respect the baseline scenario |
|---|
Module C: End-of-life
| Description of the additional scenario in module C | Module C2 is the same of the baseline scenario module C3 all the component are send to the recycling process, C4 is 0 |
|---|
Reference service life
| Description of the additional scenario in reference service life | no changes respect the baseline scenario |
|---|
Module D: Beyond product life cycle
| Description of the additional scenario in module D | The reuse of the product fully substitutes the manufacture of an equivalent new product; therefore, the avoided burdens of modules A1–A3 are reported as credits in Module D. |
|---|
Additional scenario 3
| Name of the additional scenario | 100% Incineration with energy recovery Scenario |
|---|---|
| Description of the additional scenario | At end-of-life, 100 % of the product is assumed to be collected and sent to municipal solid waste incineration with energy recovery. The scenario includes collection, transport to the incineration facility, on-site pre-treatment if required, thermal treatment (combustion), and treatment of residues (bottom ash, fly ash). |
Module A4: Transport to the building site
| Description of the additional scenario in module A4 | no changes respect the baseline scenario |
|---|
Module A5: Installation in the building
| Description of the additional scenario in module A5 | no changes respect the baseline scenario |
|---|
Module C: End-of-life
| Description of the additional scenario in module C | Module C2 is the same of the baseline scenario module C3 all the component are send to incineration with energy recovery |
|---|
Reference service life
| Description of the additional scenario in reference service life | no changes respect the baseline scenario |
|---|
Module D: Beyond product life cycle
| Description of the additional scenario in module D | The credits are calculated using energy recovery values and correspond to the substitution of average grid electricity and district heat from natural gas. |
|---|
Additional scenario 4
| Name of the additional scenario | 100% Landfill Scenario |
|---|---|
| Description of the additional scenario | In this scenario, the end-of-life packaging is assumed to be fully disposed of in a landfill without any material or energy recovery. No recycling or incineration occurs, and emissions are modeled according to standard landfill processes for the respective materials, including potential long-term degradation and leachate effects. |
Module A4: Transport to the building site
| Description of the additional scenario in module A4 | no changes respect the baseline scenario |
|---|
Module A5: Installation in the building
| Description of the additional scenario in module A5 | no changes respect the baseline scenario |
|---|
Module C: End-of-life
| Description of the additional scenario in module C | Module C2 is the same of the baseline scenario module C4 all the component are send to landfilling |
|---|
Reference service life
| Description of the additional scenario in reference service life | no changes respect the baseline scenario |
|---|
Module D: Beyond product life cycle
| Description of the additional scenario in module D | no credits are allocated in the module D for this scenario |
|---|
Environmental performance
Mandatory environmental performance indicators according to EN 15804
| Impact category | Indicator | Unit | A1-A3 | A4 | A5 | B1 | B2 | B3 | B4 | B5 | B6 | B7 | C1 | C2 | C3 | C4 | D |
|---|---|---|---|---|---|---|---|---|---|---|---|---|---|---|---|---|---|
| Climate change - total | GWP-total | kg CO2 eq. | 1.82E+0 | 6.75E-2 | 9.37E-3 | ND | ND | ND | ND | ND | ND | ND | 0.00E+0 | 3.87E-3 | 0.00E+0 | 3.88E-1 | 0.00E+0 |
| Climate change - fossil | GWP-fossil | kg CO2 eq. | 1.82E+0 | 6.75E-2 | 7.97E-3 | ND | ND | ND | ND | ND | ND | ND | 0.00E+0 | 3.86E-3 | 0.00E+0 | 3.88E-1 | 0.00E+0 |
| Climate change - biogenic | GWP-biogenic | kg CO2 eq. | -1.01E-1 | 1.42E-5 | 1.05E-1 | ND | ND | ND | ND | ND | ND | ND | 0.00E+0 | 8.16E-7 | 0.00E+0 | 2.50E-5 | 0.00E+0 |
| Climate change - land use and land-use change | GWP-luluc | kg CO2 eq. | 1.57E-3 | 2.24E-5 | 2.92E-7 | ND | ND | ND | ND | ND | ND | ND | 0.00E+0 | 1.28E-6 | 0.00E+0 | 3.30E-6 | 0.00E+0 |
| Ozone depletion | ODP | kg CFC-11 eq. | 4.34E-8 | 1.48E-9 | 1.28E-11 | ND | ND | ND | ND | ND | ND | ND | 0.00E+0 | 8.50E-11 | 0.00E+0 | 2.67E-10 | 0.00E+0 |
| Acidification | AP | mol H+ eq. | 1.29E-1 | 3.78E-4 | 5.38E-6 | ND | ND | ND | ND | ND | ND | ND | 0.00E+0 | 2.17E-5 | 0.00E+0 | 9.82E-5 | 0.00E+0 |
| Eutrophication aquatic freshwater | EP-freshwater | kg P eq. | 5.13E-5 | 4.94E-7 | 9.17E-9 | ND | ND | ND | ND | ND | ND | ND | 0.00E+0 | 2.83E-8 | 0.00E+0 | 1.07E-7 | 0.00E+0 |
| Eutrophication aquatic marine | EP-marine | kg N eq. | 9.43E-2 | 1.57E-4 | 3.19E-6 | ND | ND | ND | ND | ND | ND | ND | 0.00E+0 | 8.99E-6 | 0.00E+0 | 4.55E-5 | 0.00E+0 |
| Eutrophication terrestrial | EP-terrestrial | mol N eq. | 8.42E+0 | 1.72E-3 | 2.51E-5 | ND | ND | ND | ND | ND | ND | ND | 0.00E+0 | 9.86E-5 | 0.00E+0 | 4.71E-4 | 0.00E+0 |
| Photochemical ozone formation | POCP | kg NMVOC eq. | 6.20E-1 | 5.60E-4 | 7.54E-6 | ND | ND | ND | ND | ND | ND | ND | 0.00E+0 | 3.21E-5 | 0.00E+0 | 1.23E-4 | 0.00E+0 |
| Depletion of abiotic resources - minerals and metals | ADP-minerals&metals1 | kg Sb eq. | 8.35E-6 | 2.27E-7 | 1.23E-9 | ND | ND | ND | ND | ND | ND | ND | 0.00E+0 | 1.30E-8 | 0.00E+0 | 1.84E-8 | 0.00E+0 |
| Depletion of abiotic resources - fossil fuels | ADP-fossil1 | MJ, net calorific value | 4.22E+1 | 9.64E-1 | 9.03E-3 | ND | ND | ND | ND | ND | ND | ND | 0.00E+0 | 5.52E-2 | 0.00E+0 | 1.21E-1 | 0.00E+0 |
| Water use | WDP1 | m3 world eq. deprived | 4.31E-1 | 3.71E-3 | 7.65E-4 | ND | ND | ND | ND | ND | ND | ND | 0.00E+0 | 2.13E-4 | 0.00E+0 | 2.53E-2 | 0.00E+0 |
| Acronyms | GWP-fossil = Global Warming Potential fossil fuels; GWP-biogenic = Global Warming Potential biogenic; GWP-luluc = Global Warming Potential land use and land use change; ODP = Depletion potential of the stratospheric ozone layer; AP = Acidification potential, Accumulated Exceedance; EP-freshwater = Eutrophication potential, fraction of nutrients reaching freshwater end compartment; EP-marine = Eutrophication potential, fraction of nutrients reaching marine end compartment; EP-terrestrial = Eutrophication potential, Accumulated Exceedance; POCP = Formation potential of tropospheric ozone; ADP-minerals&metals = Abiotic depletion potential for non-fossil resources; ADP-fossil = Abiotic depletion for fossil resources potential; WDP = Water (user) deprivation potential, deprivation-weighted water consumption | ||||||||||||||||
| General disclaimer | The results of the end-of-life stage (modules C1-C4) should be considered when using the results of the product stage (modules A1-A3/A1-A5 for services). | ||||||||||||||||
| Disclaimer 1 | The results of this environmental impact indicator shall be used with care as the uncertainties of these results are high or as there is limited experience with the indicator | ||||||||||||||||
Additional mandatory environmental performance indicators
| Impact category | Indicator | Unit | A1-A3 | A4 | A5 | B1 | B2 | B3 | B4 | B5 | B6 | B7 | C1 | C2 | C3 | C4 | D |
|---|---|---|---|---|---|---|---|---|---|---|---|---|---|---|---|---|---|
| Climate change - GWP-GHG | GWP-GHG1 | kg CO2 eq. | 1.79E+0 | 6.71E-2 | 9.36E-3 | ND | ND | ND | ND | ND | ND | ND | 0.00E+0 | 3.84E-3 | 0.00E+0 | 3.88E-1 | 0.00E+0 |
| Acronyms | GWP-GHG = Global warming potential greenhouse gas. | ||||||||||||||||
| General disclaimer | The results of the end-of-life stage (modules C1-C4) should be considered when using the results of the product stage (modules A1-A3/A1-A5 for services). | ||||||||||||||||
| Disclaimer 1 | The GWP-GHG indicator is termed GWP-IOBC/GHG in the ILCD+EPD+ data format. The indicator accounts for all greenhouse gases except biogenic carbon dioxide uptake and emissions and biogenic carbon stored in the product. As such, the indicator is identical to GWP-total except that the CF for biogenic CO2 is set to zero. | ||||||||||||||||
Additional voluntary environmental performance indicators according to EN 15804
| Impact category | Indicator | Unit | A1-A3 | A4 | A5 | B1 | B2 | B3 | B4 | B5 | B6 | B7 | C1 | C2 | C3 | C4 | D |
|---|---|---|---|---|---|---|---|---|---|---|---|---|---|---|---|---|---|
| Particulate matter emissions | PM | Disease incidence | 2.12E-5 | 7.27E-9 | 6.92E-11 | ND | ND | ND | ND | ND | ND | ND | 0.00E+0 | 4.16E-10 | 0.00E+0 | 6.55E-10 | 0.00E+0 |
| Ionizing radiation - human health | IRP1 | kBq U235 eq. | 3.80E-2 | 4.14E-4 | 5.10E-6 | ND | ND | ND | ND | ND | ND | ND | 0.00E+0 | 2.37E-5 | 0.00E+0 | 6.82E-5 | 0.00E+0 |
| Eco-toxicity - freshwater | ETP-fw2 | CTUe | 2.72E+2 | 1.28E-1 | 1.79E-2 | ND | ND | ND | ND | ND | ND | ND | 0.00E+0 | 7.31E-3 | 0.00E+0 | 7.58E-1 | 0.00E+0 |
| Human toxicity - cancer effects | HTP-c2 | CTUh | 9.19E-6 | 2.57E-11 | 1.04E-12 | ND | ND | ND | ND | ND | ND | ND | 0.00E+0 | 1.47E-12 | 0.00E+0 | 3.34E-11 | 0.00E+0 |
| Human toxicity - non-cancer effects | HTP-nc2 | CTUh | 1.40E-7 | 7.62E-10 | 4.86E-11 | ND | ND | ND | ND | ND | ND | ND | 0.00E+0 | 4.37E-11 | 0.00E+0 | 1.15E-9 | 0.00E+0 |
| Land-use related impacts/soil quality | SQP2 | Dimensionless | 5.18E+0 | 5.66E-1 | 1.39E-2 | ND | ND | ND | ND | ND | ND | ND | 0.00E+0 | 3.24E-2 | 0.00E+0 | 9.22E-2 | 0.00E+0 |
| Acronyms | PM = Potential incidence of disease due to particulate matter emissions; IRP = Potential human exposure efficiency relative to U235; ETP-fw = Potential comparative toxic unit for ecosystems; HTP-c = Potential comparative toxic unit for humans; HTP-nc = Potential comparative toxic unit for humans; SQP = Potential soil quality index. | ||||||||||||||||
| General disclaimer | The results of the end-of-life stage (modules C1-C4) should be considered when using the results of the product stage (modules A1-A3/A1-A5 for services). | ||||||||||||||||
| Disclaimer 1 | This impact category deals mainly with the eventual impact of low dose ionizing radiation on human health of the nuclear fuel cycle. It does not consider effects due to possible nuclear accidents, occupational exposure nor due to radioactive waste disposal in underground facilities. Potential ionizing radiation from the soil, from radon and from some construction materials is also not measured by this indicator. | ||||||||||||||||
| Disclaimer 2 | The results of this environmental impact indicator shall be used with care as the uncertainties of these results are high or as there is limited experience with the indicator. | ||||||||||||||||
Additional voluntary environmental performance indicators
| Impact category | Indicator | Unit | A1-A3 | A4 | A5 | B1 | B2 | B3 | B4 | B5 | B6 | B7 | C1 | C2 | C3 | C4 | D |
|---|---|---|---|---|---|---|---|---|---|---|---|---|---|---|---|---|---|
| High-Level radioactive waste | High-Level radioactive waste | kg | 0.00E+0 | 0.00E+0 | 0.00E+0 | ND | ND | ND | ND | ND | ND | ND | 0.00E+0 | 0.00E+0 | 0.00E+0 | 0.00E+0 | 0.00E+0 |
| Intermediate/low-level radioactive waste | Intermediate/low-level radioactive waste | kg | 0.00E+0 | 0.00E+0 | 0.00E+0 | ND | ND | ND | ND | ND | ND | ND | 0.00E+0 | 0.00E+0 | 0.00E+0 | 0.00E+0 | 0.00E+0 |
| Photochemical oxidant creation potential (POCP) | Photochemical oxidant creation potential (POCP) | kg O3 eq | 6.71E+0 | 9.98E-3 | 1.44E-4 | ND | ND | ND | ND | ND | ND | ND | 0.00E+0 | 5.72E-4 | 0.00E+0 | 2.71E-3 | 0.00E+0 |
| Global warming potential (GWP 100) | Global warming potential (GWP 100) | kg CO2 eq | 1.78E+0 | 6.64E-2 | 8.99E-3 | ND | ND | ND | ND | ND | ND | ND | 0.00E+0 | 3.81E-3 | 0.00E+0 | 3.88E-1 | 0.00E+0 |
| Ozone depletion potential (ODP) | Ozone depletion potential (ODP) | kg CFC-11 eq | 4.61E-8 | 1.56E-9 | 1.34E-11 | ND | ND | ND | ND | ND | ND | ND | 0.00E+0 | 8.95E-11 | 0.00E+0 | 2.79E-10 | 0.00E+0 |
| Eutrophication potential (EP) | Eutrophication potential (EP) | kg N eq | 9.33E-6 | 1.76E-10 | 4.39E-11 | ND | ND | ND | ND | ND | ND | ND | 0.00E+0 | 1.01E-11 | 0.00E+0 | 1.99E-9 | 0.00E+0 |
| Acidification potetential (AP) | Acidification potetential (AP) | kg SO2 eq | 1.90E+0 | 3.44E-4 | 4.97E-6 | ND | ND | ND | ND | ND | ND | ND | 0.00E+0 | 1.97E-5 | 0.00E+0 | 9.14E-5 | 0.00E+0 |
| Acronyms | |||||||||||||||||
| General disclaimer | The results of the end-of-life stage (modules C1-C4) should be considered when using the results of the product stage (modules A1-A3/A1-A5 for services). | ||||||||||||||||
| Justification for inclusion | Additional ISO 21930 mandatory impact categories and indicators |
|---|
Resource use indicators according to EN 15804
| Indicator | Unit | A1-A3 | A4 | A5 | B1 | B2 | B3 | B4 | B5 | B6 | B7 | C1 | C2 | C3 | C4 | D |
|---|---|---|---|---|---|---|---|---|---|---|---|---|---|---|---|---|
| PERE | MJ, net calorific value | 1.22E+0 | 1.56E-2 | 3.78E-1 | ND | ND | ND | ND | ND | ND | ND | 0.00E+0 | 8.95E-4 | 0.00E+0 | 3.43E-3 | 0.00E+0 |
| PERM | MJ, net calorific value | 3.77E-1 | 0.00E+0 | -3.77E-1 | ND | ND | ND | ND | ND | ND | ND | 0.00E+0 | 0.00E+0 | 0.00E+0 | 0.00E+0 | 0.00E+0 |
| PERT | MJ, net calorific value | 1.60E+0 | 1.56E-2 | 2.26E-4 | ND | ND | ND | ND | ND | ND | ND | 0.00E+0 | 8.95E-4 | 0.00E+0 | 3.43E-3 | 0.00E+0 |
| PENRE | MJ, net calorific value | 2.81E+1 | 1.02E+0 | 8.23E-1 | ND | ND | ND | ND | ND | ND | ND | 0.00E+0 | 5.87E-2 | 0.00E+0 | 1.65E+1 | 0.00E+0 |
| PENRM | MJ, net calorific value | 1.72E+1 | 0.00E+0 | -8.13E-1 | ND | ND | ND | ND | ND | ND | ND | 0.00E+0 | 0.00E+0 | 0.00E+0 | -1.63E+1 | 0.00E+0 |
| PENRT | MJ, net calorific value | 4.53E+1 | 1.02E+0 | 9.69E-3 | ND | ND | ND | ND | ND | ND | ND | 0.00E+0 | 5.87E-2 | 0.00E+0 | 1.31E-1 | 0.00E+0 |
| SM | kg | 0.00E+0 | 0.00E+0 | 0.00E+0 | ND | ND | ND | ND | ND | ND | ND | 0.00E+0 | 0.00E+0 | 0.00E+0 | 0.00E+0 | 0.00E+0 |
| RSF | MJ, net calorific value | 0.00E+0 | 0.00E+0 | 0.00E+0 | ND | ND | ND | ND | ND | ND | ND | 0.00E+0 | 0.00E+0 | 0.00E+0 | 0.00E+0 | 0.00E+0 |
| NRSF | MJ, net calorific value | 0.00E+0 | 0.00E+0 | 0.00E+0 | ND | ND | ND | ND | ND | ND | ND | 0.00E+0 | 0.00E+0 | 0.00E+0 | 0.00E+0 | 0.00E+0 |
| FW | m3 | 1.15E-2 | 1.20E-4 | 1.88E-5 | ND | ND | ND | ND | ND | ND | ND | 0.00E+0 | 6.85E-6 | 0.00E+0 | 5.98E-4 | 0.00E+0 |
| Acronyms | PERE = Use of renewable primary energy excluding renewable primary energy resources used as raw materials; PERM = Use of renewable primary energy resources used as raw materials; PERT = Total use of renewable primary energy resources; PENRE = Use of non-renewable primary energy excluding non-renewable primary energy resources used as raw materials; PENRM = Use of non-renewable primary energy resources used as raw materials; PENRT = Total use of non-renewable primary energy re-sources; SM = Use of secondary material; RSF = Use of renewable secondary fuels; NRSF = Use of non-renewable secondary fuels; FW = Use of net fresh water. | |||||||||||||||
| General disclaimer | The results of the end-of-life stage (modules C1-C4) should be considered when using the results of the product stage (modules A1-A3/A1-A5 for services). | |||||||||||||||
Waste indicators according to EN 15804
| Indicator | Unit | A1-A3 | A4 | A5 | B1 | B2 | B3 | B4 | B5 | B6 | B7 | C1 | C2 | C3 | C4 | D |
|---|---|---|---|---|---|---|---|---|---|---|---|---|---|---|---|---|
| HWD | kg | 1.34E-3 | 2.42E-5 | 1.60E-4 | ND | ND | ND | ND | ND | ND | ND | 0.00E+0 | 1.39E-6 | 0.00E+0 | 3.42E-3 | 0.00E+0 |
| NHWD | kg | 1.44E-1 | 4.58E-2 | 2.27E-2 | ND | ND | ND | ND | ND | ND | ND | 0.00E+0 | 2.63E-3 | 0.00E+0 | 2.48E-1 | 0.00E+0 |
| RWD | kg | 2.52E-5 | 2.82E-7 | 3.47E-9 | ND | ND | ND | ND | ND | ND | ND | 0.00E+0 | 1.61E-8 | 0.00E+0 | 4.80E-8 | 0.00E+0 |
| Acronyms | HWD = Hazardous waste disposed; NHWD = Non-hazardous waste disposed; RWD = Radioactive waste disposed. | |||||||||||||||
| General disclaimer | The results of the end-of-life stage (modules C1-C4) should be considered when using the results of the product stage (modules A1-A3/A1-A5 for services). | |||||||||||||||
Output flow indicators according to EN 15804
| Indicator | Unit | A1-A3 | A4 | A5 | B1 | B2 | B3 | B4 | B5 | B6 | B7 | C1 | C2 | C3 | C4 | D |
|---|---|---|---|---|---|---|---|---|---|---|---|---|---|---|---|---|
| CRU | kg | 0.00E+0 | 0.00E+0 | 0.00E+0 | ND | ND | ND | ND | ND | ND | ND | 0.00E+0 | 0.00E+0 | 0.00E+0 | 0.00E+0 | 0.00E+0 |
| MFR | kg | 0.00E+0 | 0.00E+0 | 0.00E+0 | ND | ND | ND | ND | ND | ND | ND | 0.00E+0 | 0.00E+0 | 0.00E+0 | 0.00E+0 | 0.00E+0 |
| MER | kg | 0.00E+0 | 0.00E+0 | 0.00E+0 | ND | ND | ND | ND | ND | ND | ND | 0.00E+0 | 0.00E+0 | 0.00E+0 | 0.00E+0 | 0.00E+0 |
| EEE | MJ, net calorific value | 0.00E+0 | 0.00E+0 | 0.00E+0 | ND | ND | ND | ND | ND | ND | ND | 0.00E+0 | 0.00E+0 | 0.00E+0 | 0.00E+0 | 0.00E+0 |
| EET | MJ, net calorific value | 0.00E+0 | 0.00E+0 | 0.00E+0 | ND | ND | ND | ND | ND | ND | ND | 0.00E+0 | 0.00E+0 | 0.00E+0 | 0.00E+0 | 0.00E+0 |
| Acronyms | CRU = Components for re-use; MFR = Materials for recycling; MER = Materials for energy recovery; EEE = Exported electrical energy; EET = Exported thermal energy. | |||||||||||||||
| General disclaimer | The results of the end-of-life stage (modules C1-C4) should be considered when using the results of the product stage (modules A1-A3/A1-A5 for services). | |||||||||||||||
GWP-GHG results of the “worst-case product”
| Worst-case product | Cover Up 380 XLT G&G |
|---|---|
| Description of the scenario/method | A comparative impact assessment was conducted between Cover Up 380 G&G and Cover Up 380 XLT G&G using consistent data and impact categories. The analysis evaluated differences in environmental impacts to confirm the representativeness of the reference product for both variants within the same EPD. |
| Impact category | Indicator | Unit | A1-A3 | A4 | A5 | B1 | B2 | B3 | B4 | B5 | B6 | B7 | C1 | C2 | C3 | C4 | D |
|---|---|---|---|---|---|---|---|---|---|---|---|---|---|---|---|---|---|
| Climate change - GWP-GHG | GWP-GHG1 | kg CO2 eq. | 1.80E+0 | 6.71E-2 | 9.36E+0 | ND | ND | ND | ND | ND | ND | ND | 0.00E+0 | 3.84E+0 | 0.00E+0 | 3.88E+0 | 0.00E+0 |
| Acronyms | GWP-GHG = Global warming potential greenhouse gas. | ||||||||||||||||
| General disclaimer | The results of the end-of-life stage (modules C1-C4) should be considered when using the results of the product stage (modules A1-A3/A1-A5 for services). | ||||||||||||||||
| Disclaimer 1 | The GWP-GHG indicator is termed GWP-IOBC/GHG in the ILCD+EPD+ data format. The indicator accounts for all greenhouse gases except biogenic carbon dioxide uptake and emissions and biogenic carbon stored in the product. As such, the indicator is identical to GWP-total except that the CF for biogenic CO2 is set to zero. | ||||||||||||||||
Results for additional scenarios for modules A4-C4
| Additional scenario | 100% Reuse Scenario |
|---|---|
| Description of the scenario/method | At end-of-life, 100 % of the product is assumed to be collected and reused for the same function without significant reprocessing. The reuse of the product fully substitutes the manufacture of an equivalent new product; therefore, the avoided burdens of modules A1–A3 are reported as credits in Module D. No additional material or energy inputs are required apart from collection and redistribution activities. |
| Impact category | Indicator | Unit | A1-A3 | A4 | A5 | B1 | B2 | B3 | B4 | B5 | B6 | B7 | C1 | C2 | C3 | C4 | D |
|---|---|---|---|---|---|---|---|---|---|---|---|---|---|---|---|---|---|
| GWP-fossil | GWP-fossil | kg CO2 eq. | 1.82E+0 | 6.75E-2 | 7.97E-3 | ND | ND | ND | ND | ND | ND | ND | 0.00E+0 | 3.86E-3 | 0.00E+0 | 0.00E+0 | -7.79E-1 |
| GWP-biogenic | GWP-biogenic | kg CO2 eq. | 2.46E-3 | 1.42E-5 | 1.40E-3 | ND | ND | ND | ND | ND | ND | ND | 0.00E+0 | 8.16E-7 | 0.00E+0 | 0.00E+0 | -1.00E-3 |
| GWP-luluc | GWP-luluc | kg CO2 eq. | 1.57E-3 | 2.24E-5 | 2.92E-7 | ND | ND | ND | ND | ND | ND | ND | 0.00E+0 | 1.28E-6 | 0.00E+0 | 0.00E+0 | -6.59E-4 |
| GWP-Total | GWP-Total | kg CO2 eq. | 1.82E+0 | 6.75E-2 | 9.37E-3 | ND | ND | ND | ND | ND | ND | ND | 0.00E+0 | 3.87E-3 | 0.00E+0 | 0.00E+0 | -7.81E-1 |
| ODP | ODP | kg CFC 11 eq. | 4.34E-8 | 1.48E-9 | 1.28E-11 | ND | ND | ND | ND | ND | ND | ND | 0.00E+0 | 8.50E-11 | 0.00E+0 | 0.00E+0 | -1.82E-8 |
| AP | AP | mol H+ eq. | 1.29E-1 | 3.78E-4 | 5.38E-6 | ND | ND | ND | ND | ND | ND | ND | 0.00E+0 | 2.17E-5 | 0.00E+0 | 0.00E+0 | -5.36E-2 |
| EP-freshwater | EP-freshwater | kg P eq. | 5.13E-5 | 4.94E-7 | 9.17E-9 | ND | ND | ND | ND | ND | ND | ND | 0.00E+0 | 2.83E-8 | 0.00E+0 | 0.00E+0 | -2.10E-5 |
| EP-marine | EP-marine | kg N eq. | 9.43E-2 | 1.57E-4 | 3.19E-6 | ND | ND | ND | ND | ND | ND | ND | 0.00E+0 | 8.99E-6 | 0.00E+0 | 0.00E+0 | -3.86E-2 |
| EP-terrestrial | EP-terrestrial | mol N eq. | 8.42E+0 | 1.72E-3 | 2.51E-5 | ND | ND | ND | ND | ND | ND | ND | 0.00E+0 | 9.86E-5 | 0.00E+0 | 0.00E+0 | -3.42E+0 |
| POCP | POCP | kg NMVOC eq. | 6.20E-1 | 5.60E-4 | 7.54E-6 | ND | ND | ND | ND | ND | ND | ND | 0.00E+0 | 3.21E-5 | 0.00E+0 | 0.00E+0 | -2.53E-1 |
| ADP-minerals and metals1 | ADP-minerals and metals1 | kg Sb eq. | 8.35E-6 | 2.27E-7 | 1.23E-9 | ND | ND | ND | ND | ND | ND | ND | 0.00E+0 | 1.30E-8 | 0.00E+0 | 0.00E+0 | -3.43E-6 |
| ADP-fossil | ADP-fossil | MJ | 4.22E+1 | 9.64E-1 | 9.03E-3 | ND | ND | ND | ND | ND | ND | ND | 0.00E+0 | 5.52E-2 | 0.00E+0 | 0.00E+0 | -1.76E+1 |
| WDP | WDP | m3 | 4.31E-1 | 3.71E-3 | 7.65E-4 | ND | ND | ND | ND | ND | ND | ND | 0.00E+0 | 2.13E-4 | 0.00E+0 | 0.00E+0 | -1.76E-1 |
| GWP-GHG | GWP-GHG | kg CO2 eq. | 1.79E+0 | 6.71E-2 | 9.36E-3 | ND | ND | ND | ND | ND | ND | ND | 0.00E+0 | 3.84E-3 | 0.00E+0 | 0.00E+0 | -7.68E-1 |
| Acronyms | GWP-fossil = Global Warming Potential fossil fuels; GWP-biogenic = Global Warming Potential biogenic; GWP-luluc = Global Warming Potential land use and land use change; ODP = Depletion potential of the stratospheric ozone layer; AP = Acidification potential, EP-freshwater = Eutrophication potential, fraction of nutrients reaching freshwater end compartment; EP-marine = Eutrophication potential, | ||||||||||||||||
| Disclaimers | EP-terrestrial = Eutrophication potential, Accumulated Exceedance; POCP = Formation potential of tropospheric ozone; ADP-minerals&metals = Abiotic depletion potential for non-fossil resources; ADP-fossil = Abiotic depletion for fossil resources potential; WDP = Water (user) deprivation potential, deprivation-weighted water consumption | ||||||||||||||||
| General disclaimer | The results of the end-of-life stage (modules C1-C4) should be considered when using the results of the product stage (modules A1-A3/A1-A5 for services). | ||||||||||||||||
Results for additional scenarios for modules A4-C4
| Additional scenario | 100% Recycling Scenario |
|---|---|
| Description of the scenario/method | At end-of-life, 100 % of the product is assumed to be collected and sent to recycling. The process includes collection, transport to a recycling facility, and reprocessing into secondary material suitable for use in equivalent applications. Recycling burdens (collection, sorting, and reprocessing) are accounted for in Modules C3–C4. |
| Impact category | Indicator | Unit | A1-A3 | A4 | A5 | B1 | B2 | B3 | B4 | B5 | B6 | B7 | C1 | C2 | C3 | C4 | D |
|---|---|---|---|---|---|---|---|---|---|---|---|---|---|---|---|---|---|
| GWP-fossil | GWP-fossil | kg CO2 eq. | 1.82E+0 | 6.75E-2 | 7.97E-3 | ND | ND | ND | ND | ND | ND | ND | 0.00E+0 | 3.86E-3 | 0.00E+0 | 0.00E+0 | -7.79E-1 |
| GWP-biogenic | GWP-biogenic | kg CO2 eq. | 2.46E-3 | 1.42E-5 | 1.40E-3 | ND | ND | ND | ND | ND | ND | ND | 0.00E+0 | 8.16E-7 | 0.00E+0 | 0.00E+0 | -1.00E-3 |
| GWP-luluc | GWP-luluc | kg CO2 eq. | 1.57E-3 | 2.24E-5 | 2.92E-7 | ND | ND | ND | ND | ND | ND | ND | 0.00E+0 | 1.28E-6 | 0.00E+0 | 0.00E+0 | -6.59E-4 |
| GWP-Total | GWP-Total | kg CO2 eq. | 1.82E+0 | 6.75E-2 | 9.37E-3 | ND | ND | ND | ND | ND | ND | ND | 0.00E+0 | 3.87E-3 | 0.00E+0 | 0.00E+0 | -7.81E-1 |
| ODP | ODP | kg CFC 11 eq. | 4.34E-8 | 1.48E-9 | 1.28E-11 | ND | ND | ND | ND | ND | ND | ND | 0.00E+0 | 8.50E-11 | 0.00E+0 | 0.00E+0 | -1.82E-8 |
| AP | AP | mol H+ eq. | 1.29E-1 | 3.78E-4 | 5.38E-6 | ND | ND | ND | ND | ND | ND | ND | 0.00E+0 | 2.17E-5 | 0.00E+0 | 0.00E+0 | -5.36E-2 |
| EP-freshwater | EP-freshwater | kg P eq. | 5.13E-5 | 4.94E-7 | 9.17E-9 | ND | ND | ND | ND | ND | ND | ND | 0.00E+0 | 2.83E-8 | 0.00E+0 | 0.00E+0 | -2.10E-5 |
| EP-marine | EP-marine | kg N eq. | 9.43E-2 | 1.57E-4 | 3.19E-6 | ND | ND | ND | ND | ND | ND | ND | 0.00E+0 | 8.99E-6 | 0.00E+0 | 0.00E+0 | -3.86E-2 |
| EP-terrestrial | EP-terrestrial | mol N eq. | 8.42E+0 | 1.72E-3 | 2.51E-5 | ND | ND | ND | ND | ND | ND | ND | 0.00E+0 | 9.86E-5 | 0.00E+0 | 0.00E+0 | -3.42E+0 |
| POCP | POCP | kg NMVOC eq. | 6.20E-1 | 5.60E-4 | 7.54E-6 | ND | ND | ND | ND | ND | ND | ND | 0.00E+0 | 3.21E-5 | 0.00E+0 | 0.00E+0 | -2.53E-1 |
| ADP-minerals and metals | ADP-minerals and metals | kg Sb eq. | 8.35E-6 | 2.27E-7 | 1.23E-9 | ND | ND | ND | ND | ND | ND | ND | 0.00E+0 | 1.30E-8 | 0.00E+0 | 0.00E+0 | -3.43E-6 |
| ADP-fossil | ADP-fossil | MJ | 4.22E+1 | 9.64E-1 | 9.03E-3 | ND | ND | ND | ND | ND | ND | ND | 0.00E+0 | 5.52E-2 | 0.00E+0 | 0.00E+0 | -1.76E+1 |
| WDP | WDP | m3 | 4.31E-1 | 3.71E-3 | 7.65E-4 | ND | ND | ND | ND | ND | ND | ND | 0.00E+0 | 2.13E-4 | 0.00E+0 | 0.00E+0 | -1.76E-1 |
| GWP-GHG | GWP-GHG | kg CO2 eq. | 1.79E+0 | 6.71E-2 | 9.36E-3 | ND | ND | ND | ND | ND | ND | ND | 0.00E+0 | 3.84E-3 | 0.00E+0 | 0.00E+0 | -7.68E-1 |
| Acronyms | GWP-fossil = Global Warming Potential fossil fuels; GWP-biogenic = Global Warming Potential biogenic; GWP-luluc = Global Warming Potential land use and land use change; ODP = Depletion potential of the stratospheric ozone layer; AP = Acidification potential, Accumulated Exceedance; EP-freshwater = Eutrophication potential, | ||||||||||||||||
| Disclaimers | EP-marine = Eutrophication potential, fraction of nutrients reaching marine end compartment; EP-terrestrial = Eutrophication potential, Accumulated Exceedance; POCP = Formation potential of tropospheric ozone; ADP-minerals&metals = Abiotic depletion potential for non-fossil resources; ADP-fossil = Abiotic depletion for fossil resources potential; WDP = Water (user) deprivation potential, deprivation-weighted water consumption | ||||||||||||||||
| General disclaimer | The results of the end-of-life stage (modules C1-C4) should be considered when using the results of the product stage (modules A1-A3/A1-A5 for services). | ||||||||||||||||
Results for additional scenarios for modules A4-C4
| Additional scenario | 100% Incineration with energy recovery Scenario |
|---|---|
| Description of the scenario/method | At end-of-life, 100 % of the product is assumed to be collected and sent to municipal solid waste incineration with energy recovery. The scenario includes collection, transport to the incineration facility, on-site pre-treatment if required, thermal treatment (combustion), and treatment of residues (bottom ash, fly ash). |
| Impact category | Indicator | Unit | A1-A3 | A4 | A5 | B1 | B2 | B3 | B4 | B5 | B6 | B7 | C1 | C2 | C3 | C4 | D |
|---|---|---|---|---|---|---|---|---|---|---|---|---|---|---|---|---|---|
| GWP-fossil | GWP-fossil | kg CO2 eq. | 1.82E+0 | 6.75E-2 | 7.97E-3 | ND | ND | ND | ND | ND | ND | ND | 0.00E+0 | 3.86E-3 | 9.62E-1 | 0.00E+0 | -3.71E-1 |
| GWP-biogenic | GWP-biogenic | kg CO2 eq. | 2.46E-3 | 1.42E-5 | 1.40E-3 | ND | ND | ND | ND | ND | ND | ND | 0.00E+0 | 8.16E-7 | 1.16E-5 | 0.00E+0 | -1.89E-4 |
| GWP-luluc | GWP-luluc | kg CO2 eq. | 1.57E-3 | 2.24E-5 | 2.92E-7 | ND | ND | ND | ND | ND | ND | ND | 0.00E+0 | 1.28E-6 | 4.52E-6 | 0.00E+0 | -9.23E-5 |
| GWP-Total | GWP-Total | kg CO2 eq. | 1.82E+0 | 6.75E-2 | 9.37E-3 | ND | ND | ND | ND | ND | ND | ND | 0.00E+0 | 3.87E-3 | 9.62E-1 | 0.00E+0 | -3.71E-1 |
| ODP | ODP | kg CFC 11 eq. | 4.34E-8 | 1.48E-9 | 1.28E-11 | ND | ND | ND | ND | ND | ND | ND | 0.00E+0 | 8.50E-11 | 4.03E-10 | 0.00E+0 | 4.11E-9 |
| AP | AP | mol H+ eq. | 1.29E-1 | 3.78E-4 | 5.38E-6 | ND | ND | ND | ND | ND | ND | ND | 0.00E+0 | 2.17E-5 | 2.10E-4 | 0.00E+0 | 9.24E-5 |
| EP-freshwater | EP-freshwater | kg P eq. | 5.13E-5 | 4.94E-7 | 9.17E-9 | ND | ND | ND | ND | ND | ND | ND | 0.00E+0 | 2.83E-8 | 1.98E-7 | 0.00E+0 | 1.80E-6 |
| EP-marine | EP-marine | kg N eq. | 9.43E-2 | 1.57E-4 | 3.19E-6 | ND | ND | ND | ND | ND | ND | ND | 0.00E+0 | 8.99E-6 | 1.02E-4 | 0.00E+0 | 4.80E-5 |
| EP-terrestrial | EP-terrestrial | mol N eq. | 8.42E+0 | 1.72E-3 | 2.51E-5 | ND | ND | ND | ND | ND | ND | ND | 0.00E+0 | 9.86E-5 | 1.05E-3 | 0.00E+0 | 6.20E-4 |
| POCP | POCP | kg NMVOC eq. | 6.20E-1 | 5.60E-4 | 7.54E-6 | ND | ND | ND | ND | ND | ND | ND | 0.00E+0 | 3.21E-5 | 2.59E-4 | 0.00E+0 | 3.55E-5 |
| ADP-minerals and metals | ADP-minerals and metals | kg Sb eq. | 8.35E-6 | 2.27E-7 | 1.23E-9 | ND | ND | ND | ND | ND | ND | ND | 0.00E+0 | 1.30E-8 | 3.68E-8 | 0.00E+0 | -8.40E-7 |
| ADP-fossil | ADP-fossil | MJ | 4.22E+1 | 9.64E-1 | 9.03E-3 | ND | ND | ND | ND | ND | ND | ND | 0.00E+0 | 5.52E-2 | 1.48E-1 | 0.00E+0 | 3.56E+0 |
| WDP | WDP | m3 | 4.31E-1 | 3.71E-3 | 7.65E-4 | ND | ND | ND | ND | ND | ND | ND | 0.00E+0 | 2.13E-4 | 4.64E-3 | 0.00E+0 | -3.88E-2 |
| GWP-GHG | GWP-GHG | kg CO2 eq. | 1.79E+0 | 6.71E-2 | 9.36E-3 | ND | ND | ND | ND | ND | ND | ND | 0.00E+0 | 3.84E-3 | 9.62E-1 | 0.00E+0 | -3.66E-1 |
| Acronyms | GWP-fossil = Global Warming Potential fossil fuels; GWP-biogenic = Global Warming Potential biogenic; GWP-luluc = Global Warming Potential land use and land use change; ODP = Depletion potential of the stratospheric ozone layer; AP = Acidification potential, Accumulated Exceedance; EP-freshwater = Eutrophication potential, | ||||||||||||||||
| Disclaimers | EP-marine = Eutrophication potential, fraction of nutrients reaching marine end compartment; EP-terrestrial = Eutrophication potential, Accumulated Exceedance; POCP = Formation potential of tropospheric ozone; ADP-minerals&metals = Abiotic depletion potential for non-fossil resources; ADP-fossil = Abiotic depletion for fossil resources potential; WDP = Water (user) deprivation potential, deprivation-weighted water consumption | ||||||||||||||||
| General disclaimer | The results of the end-of-life stage (modules C1-C4) should be considered when using the results of the product stage (modules A1-A3/A1-A5 for services). | ||||||||||||||||
Results for additional scenarios for modules A4-C4
| Additional scenario | 100% Landfill Scenario |
|---|---|
| Description of the scenario/method | In this scenario, the end-of-life packaging is assumed to be fully disposed of in a landfill without any material or energy recovery. No recycling or incineration occurs, and emissions are modeled according to standard landfill processes for the respective materials, including potential long-term degradation and leachate effects. |
| Impact category | Indicator | Unit | A1-A3 | A4 | A5 | B1 | B2 | B3 | B4 | B5 | B6 | B7 | C1 | C2 | C3 | C4 | D |
|---|---|---|---|---|---|---|---|---|---|---|---|---|---|---|---|---|---|
| GWP-fossil | GWP-fossil | kg CO2 eq. | 1.82E+0 | 6.75E-2 | 7.97E-3 | ND | ND | ND | ND | ND | ND | ND | 0.00E+0 | 3.86E-3 | 0.00E+0 | 3.88E-1 | 0.00E+0 |
| GWP-biogenic | GWP-biogenic | kg CO2 eq. | 2.46E-3 | 1.42E-5 | 1.40E-3 | ND | ND | ND | ND | ND | ND | ND | 0.00E+0 | 8.16E-7 | 0.00E+0 | 2.50E-5 | 0.00E+0 |
| GWP-luluc | GWP-luluc | kg CO2 eq. | 1.57E-3 | 2.24E-5 | 2.92E-7 | ND | ND | ND | ND | ND | ND | ND | 0.00E+0 | 1.28E-6 | 0.00E+0 | 3.30E-6 | 0.00E+0 |
| GWP-Total | GWP-Total | kg CO2 eq. | 1.82E+0 | 6.75E-2 | 9.37E-3 | ND | ND | ND | ND | ND | ND | ND | 0.00E+0 | 3.87E-3 | 0.00E+0 | 3.88E-1 | 0.00E+0 |
| ODP | ODP | kg CFC 11 eq. | 4.34E-8 | 1.48E-9 | 1.28E-11 | ND | ND | ND | ND | ND | ND | ND | 0.00E+0 | 8.50E-11 | 0.00E+0 | 2.67E-10 | 0.00E+0 |
| AP | AP | mol H+ eq. | 1.29E-1 | 3.78E-4 | 5.38E-6 | ND | ND | ND | ND | ND | ND | ND | 0.00E+0 | 2.17E-5 | 0.00E+0 | 9.82E-5 | 0.00E+0 |
| EP-freshwater | EP-freshwater | kg P eq. | 5.13E-5 | 4.94E-7 | 9.17E-9 | ND | ND | ND | ND | ND | ND | ND | 0.00E+0 | 2.83E-8 | 0.00E+0 | 1.07E-7 | 0.00E+0 |
| EP-marine | EP-marine | kg N eq. | 9.43E-2 | 1.57E-4 | 3.19E-6 | ND | ND | ND | ND | ND | ND | ND | 0.00E+0 | 8.99E-6 | 0.00E+0 | 4.55E-5 | 0.00E+0 |
| EP-terrestrial | EP-terrestrial | mol N eq. | 8.42E+0 | 1.72E-3 | 2.51E-5 | ND | ND | ND | ND | ND | ND | ND | 0.00E+0 | 9.86E-5 | 0.00E+0 | 4.71E-4 | 0.00E+0 |
| POCP | POCP | kg NMVOC eq. | 6.20E-1 | 5.60E-4 | 7.54E-6 | ND | ND | ND | ND | ND | ND | ND | 0.00E+0 | 3.21E-5 | 0.00E+0 | 1.23E-4 | 0.00E+0 |
| ADP-minerals and metals | ADP-minerals and metals | kg Sb eq. | 8.35E-6 | 2.27E-7 | 1.23E-9 | ND | ND | ND | ND | ND | ND | ND | 0.00E+0 | 1.30E-8 | 0.00E+0 | 1.84E-8 | 0.00E+0 |
| ADP-fossil | ADP-fossil | MJ | 4.22E+1 | 9.64E-1 | 9.03E-3 | ND | ND | ND | ND | ND | ND | ND | 0.00E+0 | 5.52E-2 | 0.00E+0 | 1.21E-1 | 0.00E+0 |
| WDP | WDP | m3 | 4.31E-1 | 3.71E-3 | 7.65E-4 | ND | ND | ND | ND | ND | ND | ND | 0.00E+0 | 2.13E-4 | 0.00E+0 | 2.53E-2 | 0.00E+0 |
| GWP-GHG | GWP-GHG | kg CO2 eq. | 1.79E+0 | 6.71E-2 | 9.36E-3 | ND | ND | ND | ND | ND | ND | ND | 0.00E+0 | 3.84E-3 | 0.00E+0 | 3.88E-1 | 0.00E+0 |
| Acronyms | GWP-fossil = Global Warming Potential fossil fuels; GWP-biogenic = Global Warming Potential biogenic; GWP-luluc = Global Warming Potential land use and land use change; ODP = Depletion potential of the stratospheric ozone layer; AP = Acidification potential, Accumulated Exceedance; EP-freshwater = Eutrophication potential, | ||||||||||||||||
| Disclaimers | EP-marine = Eutrophication potential, fraction of nutrients reaching marine end compartment; EP-terrestrial = Eutrophication potential, Accumulated Exceedance; POCP = Formation potential of tropospheric ozone; ADP-minerals&metals = Abiotic depletion potential for non-fossil resources; ADP-fossil = Abiotic depletion for fossil resources potential; WDP = Water (user) deprivation potential, deprivation-weighted water consumption | ||||||||||||||||
| General disclaimer | The results of the end-of-life stage (modules C1-C4) should be considered when using the results of the product stage (modules A1-A3/A1-A5 for services). | ||||||||||||||||
Information related to EPDs of multiple products
| Justification for why this is representative | The product configuration selected for the LCA study is Cover Up 380 G&G, which represents the highest volume of production and sales within the Cover Up 380 product family. This version is widely adopted across applications and has remained stable over time in terms of both market share and material composition. |
|---|
Abbreviations
Not Applicable
References
- General Program Instructions of the International EPD® System. Version 5.0.1
- The Product Category Rules (PCR) “PCR 2019:14 Construction products, version 2.0.1 published on 2025.06.05 valid until: 2030.04.07” based on the European standard UNE-EN 15804:2012+A2:2020.
- UNI-EN ISO 14040:2021 – Environmental management – Life Cycle Assessment – Principles and framework.
- UNI-EN ISO 14044:2021 – Environmental management – Life Cycle Assessment – Requirements.
- UNI-EN ISO 14025:2006- Labels and environmental declarations.
- ISO/TR 14047: 2003 – Environmental management – Life Cycle Assessment – LCI application examples.
- ISO/TS 14048: 2003 – Environmental management – Life Cycle Assessment – Data inventory.
- ISO/TR 14049: 2000 – Environmental management – Life Cycle Assessment – Examples of application of objectives and scope and inventory analysis.
- UNI-EN 15804:2012+A2: Sustainability in construction. Product environmental statements. Commodity category rules for construction products.
- UNI-EN 16783 Thermal insulation products. Product Category Rules (RCP) for products manufactured and formed in situ, intended for the preparation of environmental product declarations.
- ISO (2017): ISO 21930:2017, Sustainability in buildings and civil engineering works -- Core rules for environmental product declarations of construction products and services