Bituplus E4200 EG
General information
| EPD Owner | Henkel AG & Co. KGaA |
|---|---|
| Registration number | EPD-IES-0025365:001 |
| EPD type | EPD of a single product from a manufacturer/service provider |
| Status | Valid |
| Initial version date | 2025-12-18 |
| Validity date | 2030-12-17 |
| Standards conformance | ISO 14025:2006, EN 15804:2012+A2:2019/AC:2021, ISO 21930:2017 |
| Geographical scope | Global |
| An EPD may be updated or depublished if conditions change. This is the latest version of the EPD. | |
Programme information
| Programme | The International EPD® System |
|---|---|
| Address | EPD International AB Box 210 60 SE-100 31 Stockholm Sweden |
| Website | www.environdec.com |
| support@environdec.com |
Product category rules
| CEN standard EN 15804 and ISO standard ISO 21930 serve as the core Product Category Rules (PCR) | |
| Product Category Rules (PCR) | 2019:14 Construction products (EN 15804+A2) (version 2.0.1) 2.0.1 |
|---|---|
| PCR review was conducted by | The Technical Committee of the International EPD System. See www.environdec.com for a list of members. Review chair: Rob Rouwette (chair), Noa Meron (co-chair). The review panel may be contacted via the Secretariat www.environdec.com/support. |
Verification
| LCA accountability | Massimo Collotta, massimo.collotta@henkel.com, Henkel AG & Co. KGaA AJITH THAYYIL GOPI, ajith.thayyil@henkel.com, Henkel AG & Co. KGaA |
|---|---|
| Independent third-party verification of the declaration and data, according to ISO 14025:2006, via | |
| Third-party verifier | Silvia Vilčeková (SILCERT, Ltd.) |
| Approved by | International EPD System |
| Procedure for follow-up of data during EPD validity involves third party verifier | |
| *EPD Process Certification involves an accredited certification body certifying and periodically auditing the EPD process and conducting external and independent verification of EPDs that are regularly published. More information can be found in the General Programme Instructions on www.envrondec.com. | |
Ownership and limitation on use of EPD
Limitations
EPDs within the same product category but published in different EPD programmes, may not be comparable. For two EPDs to be comparable, they shall be based on the same PCR (including the same first-digit version number) or be based on fully aligned PCRs or versions of PCRs; cover products with identical functions, technical performances and use (e.g. identical declared/functional units); have identical scope in terms of included life-cycle stages (unless the excluded life-cycle stage is demonstrated to be insignificant); apply identical impact assessment methods (including the same version of characterisation factors); and be valid at the time of comparison.
Ownership
The EPD Owner has the sole ownership, liability, and responsibility for the EPD.
Information about EPD Owner
| EPD Owner | Henkel AG & Co. KGaA |
|---|---|
| Contact person name | Massimo Collotta |
| Contact person e-mail | massimo.collotta@henkel.com |
| Organisation address | Germany Düsseldorf 40589 Henkelstraße 67 |
Description of the organisation of the EPD Owner
Henkel AG & Co. KGaA, commonly known as Henkel, is a German multinational chemical and consumer goods company headquartered in Düsseldorf, Germany. Henkel Adhesive Technologies Construction is a division of Henkel which offers, among others, a wide choice of waterproofing systems tailored to varied needs. This EPD is focused on the key components of Torch on Membranes (TOM). These components are mainly sold under the brand of Henkel Polybit. For more information, please visit: www.henkelpolybit.com
Organisation logo
Product information
| Product name | Bituplus E4200 EG |
|---|---|
| Product identification | ITUPLUS E4200 EG, is a bituminous waterproofing membrane of the brand Polybit, manufactured from a rich mixture of bitumen and SBS (Styrene Butadiene Styrene) polymers to obtain excellent waterproofing and low temperature flexibility properties. The BITUPLUS E4200 EG, “reinforced bitumen, plastic and rubber flexible sheets intended for roof waterproofing according to EN 13707 and EN 13956” as stated in EN 17388:2024. |
| Product description | BITUPLUS E4200 EG is a bituminous waterproofing membrane of the brand Polybit, manufactured from a rich mixture of bitumen and SBS (Styrene Butadiene Styrene) polymers to obtain excellent waterproofing and low temperature flexibility properties. |
| Technical purpose of product | BituPLUS E4200 EG is used as a bituminous waterproofing membrane on the following structures: concrete foundations & footings, basements, pile heads, swimming pools & water retaining structures (externally), tunnels, wet areas (kitchens & bathrooms). |
| Manufacturing or service provision description | From the heated bitumen storage tank, the bitumen is transferred to the primary mixer, where it is heated and mixed with other raw materials. It is then transferred to the secondary mixer for further heating and mixing with additional raw materials. Afterward, the mixture enters the process line where the sheets are formed, cooled with water, slit to the required dimensions, and finally packed. |
| Material properties | Area density: 4.75 kg/m2
Thickness: 0.004 m Area density: 4.75 kg/m2 Thickness: 0.004 m |
| Manufacturing site | BituNil Alexandria Egypt Cairo 11341 |
| UN CPC code | 3480. Synthetic rubber and factice derived from oils, and mixtures thereof with natural rubber and similar natural gums, in primary forms or in plates, sheets or strip |
| Geographical scope | Global |
| Actual or technical lifespan | 60 year(s) |
Product images
Content declaration
| Hazardous and toxic substances | The product does not contain any substances from the SVHC candidate list in concentrations exceeding 0.1% of its weight. |
|---|
| Content name | Mass, kg | Post-consumer recycled material, mass-% of product | Biogenic material, mass-% of product | Biogenic material1, kg C/declared unit | Biogenic material kg CO2, eq./declared unit |
|---|---|---|---|---|---|
| Organics, nonvolatiles | 1.96 | 0 | 0 | 0 | 0 |
| Inorganics | 2.79 | 0 | 0 | 0 | 0 |
| Total | 4.75 | 0 | 0 | 0 | 0 |
| Note 1 | 1 kg biogenic carbon is equivalent to 44/12 kg of CO2 | ||||
| Material name | Mass, kg | Mass-% (versus the product) | Biogenic material1, kg C/declared unit | Biogenic material kg CO2, eq./declared unit |
|---|---|---|---|---|
| Paper and Cardboard | 0.013 | 0.18 | 0.0065 | 0.02383333 |
| Wood | 0.101 | 1.44 | 0.0504 | 0.1848 |
| Plastic | 0.362 | 5.17 | 0 | 0 |
| Total | 0.476 | 6.79 | 0.0569 | 0.20863333 |
| Note 1 | 1 kg biogenic carbon is equivalent to 44/12 kg of CO2 | |||
LCA information
| EPD based on declared or functional unit | Declared unit |
|---|---|
| Declared unit and reference flow | Bituplus E4200 EG Area: 1 m2 |
| Conversion factor to mass | 4.75 |
| Are infrastructure or capital goods included in any upstream, core or downstream processes? | |
| Datasources used for this EPD | ecoinvent database (general) ecoinvent 3.11 database |
| LCA Software | SimaPro SimaPro 9.6 |
| Version of the EN 15804 reference package | EF Reference Package 3.1 |
| Characterisation methods | GWP 100,EN 15804. version: EF 3.1 |
| Technology description including background system | The product mainly consists of 30% bitumen, with other additives and polymers. -The production process begins from the heated bitumen storage tank, the bitumen is transferred to the primary mixer, where it is heated and mixed with other raw materials. It is then transferred to the secondary mixer for further heating and mixing with additional raw materials. Afterward, the mixture enters the process line where the sheets are formed, cooled with water, slit to the required dimensions, and finally packed -No additional processes or raw materials are needed during the use stage of the assessed product. Hence, modules B1 to B7 are not considered. -The End-of-Life scenario for the products has been provided by Henkel, where it is assumed that 100% goes to landfill.The 100% of the bitumen membrane products are disposed in the landfill (Based on Henkel estimation and also presented in an industry-wide EPD by the Asphalt Roof Manufacturers Association) after its useful life. |
| Scrap (recycled material) inputs contribution level | Less than 10% of the GWP-GHG results in modules A1-A3 come from scrap inputs |
Data quality assessment
| Description of data quality assessment and reference years | The quality of the relevant data used for the EPD in terms of its time, geography and technology representativeness using EN 15804:2012+A2:2019. The data used in this LCA study are of high quality and representative of the technologies, processes, and geographic location relevant to the production of Bituplus E4200 EG. The Reference year is 2024. |
|---|
| Process name | Source type | Source | Reference year | Data category | Share of primary data, of GWP-GHG results for A1-A3 |
|---|---|---|---|---|---|
| A1 module | Collected data | EPD owner | 2024 | Primary Data | 0.25% |
| A2 module | Database | Ecoinvent 3.11 | 2024 | Primary Data | 2.58% |
| A3 module | Collected data | Epd owner | 2024 | Primary Data | 10.81% |
| Total share of primary data, of GWP-GHG results for A1-A3 | 13.64% | ||||
| The share of primary data is calculated based on GWP-GHG results. It is a simplified indicator for data quality that supports the use of more primary data to increase the representativeness of and comparability between EPDs. Note that the indicator does not capture all relevant aspects of data quality and is not comparable across product categories. | |||||
| Electricity used in the manufacturing process in A3 (A5 for services) | ||
|---|---|---|
| Type of electricity mix | Residual electricity mix on the market | |
| Energy sources | Hydro | 6.75% |
| Wind | 3.23% | |
| Solar | 0% | |
| Biomass | 0% | |
| Geothermal | 0% | |
| Waste | 0% | |
| Nuclear | 0% | |
| Natural gas | 82.41% | |
| Coal | 0% | |
| Oil | 7.59% | |
| Peat | 0% | |
| Other | 0% | |
| GWP-GHG intensity (kg CO2 eq./kWh) | 0.61 kg CO2 eq./kWh | |
System boundary
| Description of the system boundary | b) Cradle to gate with options, modules C1-C4, module D and with optional modules (A1-A3 + C + D and additional modules). |
|---|---|
| Excluded modules | Yes, there is an excluded module, or there are excluded modules |
| Justification for the omission of modules | No additional processes or raw materials are needed during the use phase of the assessed products. Therefore, modules B1 to B7 are not considered and have no impact on the environmental performance of the product. |
Declared modules
| Product stage | Construction process stage | Use stage | End of life stage | Beyond product life cycle | |||||||||||||||||||||||||||||||||||||||||||||||||||||||||||||||||||||||||||||||||||||||||||||||||||||||||||||||||||||||||||||||||||||||||||||||||||||||||||||||||||||||||||||||||||||||||||||||||||||||||||||||||||||||||||||||||||||||||||||||||||||||||||||||||||||||||||||||||||||||||||||||||||||||||||||||||||||||||||||||||||||||||||||||||||||||||||||||||||||||||||||||||||||||||||||||||||||||||||||||||||||||||||||||||||||||||||||||||||||||||||||||||||||||||||||||||||||||||||||||||||||||||||||||||||||||||||||||||||||||||||||||||||||||||||||||||||||||||||||||||||||||||||||||||||||||||||||||||||||||||||||||||||||||||||||||||||||||||||||||||||||||||||||||||||||||||||||||||||||||||||||||||||||||||||||||||||||||||||||||||||||||||||||||||||||||||||||||||||||||||||||||||||||||||||||||||||||||||||||||||||||||||||||||||||||||||||||||||||||||||||||||||||||||||||||||||||||||||||||||||||||||||||||||||||||||||||||||||||||||||||||||||||||||||||||||||||||||||||||||||||||||||||||||||||||||||||||||||||
|---|---|---|---|---|---|---|---|---|---|---|---|---|---|---|---|---|---|---|---|---|---|---|---|---|---|---|---|---|---|---|---|---|---|---|---|---|---|---|---|---|---|---|---|---|---|---|---|---|---|---|---|---|---|---|---|---|---|---|---|---|---|---|---|---|---|---|---|---|---|---|---|---|---|---|---|---|---|---|---|---|---|---|---|---|---|---|---|---|---|---|---|---|---|---|---|---|---|---|---|---|---|---|---|---|---|---|---|---|---|---|---|---|---|---|---|---|---|---|---|---|---|---|---|---|---|---|---|---|---|---|---|---|---|---|---|---|---|---|---|---|---|---|---|---|---|---|---|---|---|---|---|---|---|---|---|---|---|---|---|---|---|---|---|---|---|---|---|---|---|---|---|---|---|---|---|---|---|---|---|---|---|---|---|---|---|---|---|---|---|---|---|---|---|---|---|---|---|---|---|---|---|---|---|---|---|---|---|---|---|---|---|---|---|---|---|---|---|---|---|---|---|---|---|---|---|---|---|---|---|---|---|---|---|---|---|---|---|---|---|---|---|---|---|---|---|---|---|---|---|---|---|---|---|---|---|---|---|---|---|---|---|---|---|---|---|---|---|---|---|---|---|---|---|---|---|---|---|---|---|---|---|---|---|---|---|---|---|---|---|---|---|---|---|---|---|---|---|---|---|---|---|---|---|---|---|---|---|---|---|---|---|---|---|---|---|---|---|---|---|---|---|---|---|---|---|---|---|---|---|---|---|---|---|---|---|---|---|---|---|---|---|---|---|---|---|---|---|---|---|---|---|---|---|---|---|---|---|---|---|---|---|---|---|---|---|---|---|---|---|---|---|---|---|---|---|---|---|---|---|---|---|---|---|---|---|---|---|---|---|---|---|---|---|---|---|---|---|---|---|---|---|---|---|---|---|---|---|---|---|---|---|---|---|---|---|---|---|---|---|---|---|---|---|---|---|---|---|---|---|---|---|---|---|---|---|---|---|---|---|---|---|---|---|---|---|---|---|---|---|---|---|---|---|---|---|---|---|---|---|---|---|---|---|---|---|---|---|---|---|---|---|---|---|---|---|---|---|---|---|---|---|---|---|---|---|---|---|---|---|---|---|---|---|---|---|---|---|---|---|---|---|---|---|---|---|---|---|---|---|---|---|---|---|---|---|---|---|---|---|---|---|---|---|---|---|---|---|---|---|---|---|---|---|---|---|---|---|---|---|---|---|---|---|---|---|---|---|---|---|---|---|---|---|---|---|---|---|---|---|---|---|---|---|---|---|---|---|---|---|---|---|---|---|---|---|---|---|---|---|---|---|---|---|---|---|---|---|---|---|---|---|---|---|---|---|---|---|---|---|---|---|---|---|---|---|---|---|---|---|---|---|---|---|---|---|---|---|---|---|---|---|---|---|---|---|---|---|---|---|---|---|---|---|---|---|---|---|---|---|---|---|---|---|---|---|---|---|---|---|---|---|---|---|---|---|---|---|---|---|---|---|---|---|---|---|---|---|---|---|---|---|---|---|---|---|---|---|---|---|---|---|---|---|---|---|---|---|---|---|---|---|---|---|---|---|---|---|---|---|---|---|---|---|---|---|---|---|---|---|---|---|---|---|---|---|---|---|---|---|---|---|---|---|---|---|---|---|---|---|---|---|---|---|---|---|---|---|---|---|---|---|---|---|---|---|---|---|---|---|---|---|---|---|---|---|---|---|---|---|---|---|---|---|---|---|---|---|---|---|---|---|---|---|---|---|---|---|---|---|---|---|---|---|---|---|---|---|---|---|---|---|---|---|---|---|---|---|---|---|---|---|---|---|---|---|---|---|---|---|---|---|---|---|---|---|---|---|---|---|---|---|---|---|---|---|---|---|---|---|---|---|---|---|---|---|---|---|---|---|---|---|---|---|---|---|---|---|---|---|---|---|---|---|---|---|---|---|---|---|---|---|---|---|---|---|---|---|---|---|---|---|---|---|---|---|---|---|---|---|---|---|---|---|---|---|---|---|---|---|---|---|---|---|---|---|---|---|---|---|---|---|---|---|---|---|---|---|---|---|---|---|---|---|---|---|---|---|---|---|---|---|---|---|---|---|---|---|---|---|---|---|---|---|---|---|---|---|---|---|---|---|---|---|---|---|---|---|---|---|---|---|---|---|---|---|---|---|---|---|---|---|---|---|---|---|---|---|---|---|---|---|---|---|---|---|---|---|---|---|---|---|---|---|---|---|---|---|---|---|---|---|---|---|---|---|---|---|---|---|
| Raw material supply | Transport | Manufacturing | Transport to site | Construction installation | Use | Maintenance | Repair | Replacement | Refurbishment | Operational energy use | Operational water use | De-construction demolition | Transport | Waste processing | Disposal | Reuse-Recovery-Recycling-potential | |||||||||||||||||||||||||||||||||||||||||||||||||||||||||||||||||||||||||||||||||||||||||||||||||||||||||||||||||||||||||||||||||||||||||||||||||||||||||||||||||||||||||||||||||||||||||||||||||||||||||||||||||||||||||||||||||||||||||||||||||||||||||||||||||||||||||||||||||||||||||||||||||||||||||||||||||||||||||||||||||||||||||||||||||||||||||||||||||||||||||||||||||||||||||||||||||||||||||||||||||||||||||||||||||||||||||||||||||||||||||||||||||||||||||||||||||||||||||||||||||||||||||||||||||||||||||||||||||||||||||||||||||||||||||||||||||||||||||||||||||||||||||||||||||||||||||||||||||||||||||||||||||||||||||||||||||||||||||||||||||||||||||||||||||||||||||||||||||||||||||||||||||||||||||||||||||||||||||||||||||||||||||||||||||||||||||||||||||||||||||||||||||||||||||||||||||||||||||||||||||||||||||||||||||||||||||||||||||||||||||||||||||||||||||||||||||||||||||||||||||||||||||||||||||||||||||||||||||||||||||||||||||||||||||||||||||||||||||||||||||||||||||||||||||||||||
| Module | A1 | A2 | A3 | A4 | A5 | B1 | B2 | B3 | B4 | B5 | B6 | B7 | C1 | C2 | C3 | C4 | D | ||||||||||||||||||||||||||||||||||||||||||||||||||||||||||||||||||||||||||||||||||||||||||||||||||||||||||||||||||||||||||||||||||||||||||||||||||||||||||||||||||||||||||||||||||||||||||||||||||||||||||||||||||||||||||||||||||||||||||||||||||||||||||||||||||||||||||||||||||||||||||||||||||||||||||||||||||||||||||||||||||||||||||||||||||||||||||||||||||||||||||||||||||||||||||||||||||||||||||||||||||||||||||||||||||||||||||||||||||||||||||||||||||||||||||||||||||||||||||||||||||||||||||||||||||||||||||||||||||||||||||||||||||||||||||||||||||||||||||||||||||||||||||||||||||||||||||||||||||||||||||||||||||||||||||||||||||||||||||||||||||||||||||||||||||||||||||||||||||||||||||||||||||||||||||||||||||||||||||||||||||||||||||||||||||||||||||||||||||||||||||||||||||||||||||||||||||||||||||||||||||||||||||||||||||||||||||||||||||||||||||||||||||||||||||||||||||||||||||||||||||||||||||||||||||||||||||||||||||||||||||||||||||||||||||||||||||||||||||||||||||||||||||||||||||||||
| Modules declared | X | X | X | X | X | ND | ND | ND | ND | ND | ND | ND | X | X | X | X | X | ||||||||||||||||||||||||||||||||||||||||||||||||||||||||||||||||||||||||||||||||||||||||||||||||||||||||||||||||||||||||||||||||||||||||||||||||||||||||||||||||||||||||||||||||||||||||||||||||||||||||||||||||||||||||||||||||||||||||||||||||||||||||||||||||||||||||||||||||||||||||||||||||||||||||||||||||||||||||||||||||||||||||||||||||||||||||||||||||||||||||||||||||||||||||||||||||||||||||||||||||||||||||||||||||||||||||||||||||||||||||||||||||||||||||||||||||||||||||||||||||||||||||||||||||||||||||||||||||||||||||||||||||||||||||||||||||||||||||||||||||||||||||||||||||||||||||||||||||||||||||||||||||||||||||||||||||||||||||||||||||||||||||||||||||||||||||||||||||||||||||||||||||||||||||||||||||||||||||||||||||||||||||||||||||||||||||||||||||||||||||||||||||||||||||||||||||||||||||||||||||||||||||||||||||||||||||||||||||||||||||||||||||||||||||||||||||||||||||||||||||||||||||||||||||||||||||||||||||||||||||||||||||||||||||||||||||||||||||||||||||||||||||||||||||||||||
| Geography | Global | Global | Egypt | Global | Global | N/A | N/A | N/A | N/A | N/A | N/A | N/A | Global | Global | Global | Global | Global | ||||||||||||||||||||||||||||||||||||||||||||||||||||||||||||||||||||||||||||||||||||||||||||||||||||||||||||||||||||||||||||||||||||||||||||||||||||||||||||||||||||||||||||||||||||||||||||||||||||||||||||||||||||||||||||||||||||||||||||||||||||||||||||||||||||||||||||||||||||||||||||||||||||||||||||||||||||||||||||||||||||||||||||||||||||||||||||||||||||||||||||||||||||||||||||||||||||||||||||||||||||||||||||||||||||||||||||||||||||||||||||||||||||||||||||||||||||||||||||||||||||||||||||||||||||||||||||||||||||||||||||||||||||||||||||||||||||||||||||||||||||||||||||||||||||||||||||||||||||||||||||||||||||||||||||||||||||||||||||||||||||||||||||||||||||||||||||||||||||||||||||||||||||||||||||||||||||||||||||||||||||||||||||||||||||||||||||||||||||||||||||||||||||||||||||||||||||||||||||||||||||||||||||||||||||||||||||||||||||||||||||||||||||||||||||||||||||||||||||||||||||||||||||||||||||||||||||||||||||||||||||||||||||||||||||||||||||||||||||||||||||||||||||||||||||||
| Share of specific data | 13.64% | - | - | - | - | - | - | - | - | - | - | - | - | - | - | ||||||||||||||||||||||||||||||||||||||||||||||||||||||||||||||||||||||||||||||||||||||||||||||||||||||||||||||||||||||||||||||||||||||||||||||||||||||||||||||||||||||||||||||||||||||||||||||||||||||||||||||||||||||||||||||||||||||||||||||||||||||||||||||||||||||||||||||||||||||||||||||||||||||||||||||||||||||||||||||||||||||||||||||||||||||||||||||||||||||||||||||||||||||||||||||||||||||||||||||||||||||||||||||||||||||||||||||||||||||||||||||||||||||||||||||||||||||||||||||||||||||||||||||||||||||||||||||||||||||||||||||||||||||||||||||||||||||||||||||||||||||||||||||||||||||||||||||||||||||||||||||||||||||||||||||||||||||||||||||||||||||||||||||||||||||||||||||||||||||||||||||||||||||||||||||||||||||||||||||||||||||||||||||||||||||||||||||||||||||||||||||||||||||||||||||||||||||||||||||||||||||||||||||||||||||||||||||||||||||||||||||||||||||||||||||||||||||||||||||||||||||||||||||||||||||||||||||||||||||||||||||||||||||||||||||||||||||||||||||||||||||||||||||||||||||||
| Variation - products | 0% | - | - | - | - | - | - | - | - | - | - | - | - | - | - | ||||||||||||||||||||||||||||||||||||||||||||||||||||||||||||||||||||||||||||||||||||||||||||||||||||||||||||||||||||||||||||||||||||||||||||||||||||||||||||||||||||||||||||||||||||||||||||||||||||||||||||||||||||||||||||||||||||||||||||||||||||||||||||||||||||||||||||||||||||||||||||||||||||||||||||||||||||||||||||||||||||||||||||||||||||||||||||||||||||||||||||||||||||||||||||||||||||||||||||||||||||||||||||||||||||||||||||||||||||||||||||||||||||||||||||||||||||||||||||||||||||||||||||||||||||||||||||||||||||||||||||||||||||||||||||||||||||||||||||||||||||||||||||||||||||||||||||||||||||||||||||||||||||||||||||||||||||||||||||||||||||||||||||||||||||||||||||||||||||||||||||||||||||||||||||||||||||||||||||||||||||||||||||||||||||||||||||||||||||||||||||||||||||||||||||||||||||||||||||||||||||||||||||||||||||||||||||||||||||||||||||||||||||||||||||||||||||||||||||||||||||||||||||||||||||||||||||||||||||||||||||||||||||||||||||||||||||||||||||||||||||||||||||||||||||||||
| Variation - sites | 0% | - | - | - | - | - | - | - | - | - | - | - | - | - | - | ||||||||||||||||||||||||||||||||||||||||||||||||||||||||||||||||||||||||||||||||||||||||||||||||||||||||||||||||||||||||||||||||||||||||||||||||||||||||||||||||||||||||||||||||||||||||||||||||||||||||||||||||||||||||||||||||||||||||||||||||||||||||||||||||||||||||||||||||||||||||||||||||||||||||||||||||||||||||||||||||||||||||||||||||||||||||||||||||||||||||||||||||||||||||||||||||||||||||||||||||||||||||||||||||||||||||||||||||||||||||||||||||||||||||||||||||||||||||||||||||||||||||||||||||||||||||||||||||||||||||||||||||||||||||||||||||||||||||||||||||||||||||||||||||||||||||||||||||||||||||||||||||||||||||||||||||||||||||||||||||||||||||||||||||||||||||||||||||||||||||||||||||||||||||||||||||||||||||||||||||||||||||||||||||||||||||||||||||||||||||||||||||||||||||||||||||||||||||||||||||||||||||||||||||||||||||||||||||||||||||||||||||||||||||||||||||||||||||||||||||||||||||||||||||||||||||||||||||||||||||||||||||||||||||||||||||||||||||||||||||||||||||||||||||||||||||
| Disclaimer | The share of specific/primary data and both variations (products and sites) refer to GWP-GHG results only. | ||||||||||||||||||||||||||||||||||||||||||||||||||||||||||||||||||||||||||||||||||||||||||||||||||||||||||||||||||||||||||||||||||||||||||||||||||||||||||||||||||||||||||||||||||||||||||||||||||||||||||||||||||||||||||||||||||||||||||||||||||||||||||||||||||||||||||||||||||||||||||||||||||||||||||||||||||||||||||||||||||||||||||||||||||||||||||||||||||||||||||||||||||||||||||||||||||||||||||||||||||||||||||||||||||||||||||||||||||||||||||||||||||||||||||||||||||||||||||||||||||||||||||||||||||||||||||||||||||||||||||||||||||||||||||||||||||||||||||||||||||||||||||||||||||||||||||||||||||||||||||||||||||||||||||||||||||||||||||||||||||||||||||||||||||||||||||||||||||||||||||||||||||||||||||||||||||||||||||||||||||||||||||||||||||||||||||||||||||||||||||||||||||||||||||||||||||||||||||||||||||||||||||||||||||||||||||||||||||||||||||||||||||||||||||||||||||||||||||||||||||||||||||||||||||||||||||||||||||||||||||||||||||||||||||||||||||||||||||||||||||||||||||||||||||||||||||||||||||||||
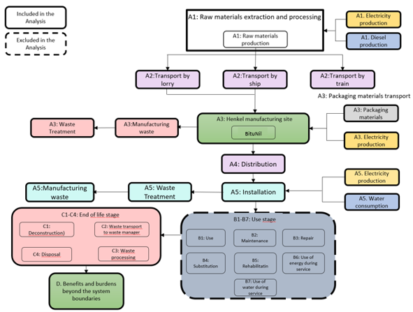
Process flow diagram(s) related images
Default scenario
| Name of the default scenario | Bituplus E4200 EG |
|---|---|
| Description of the default scenario | Description of system boundaries: Cradle-to-gate with modules C1-C4, module D and optional modules A4 and A5, covering the modules of extraction and processing of raw materials (A1), their transportation to the production plant (A2), the manufacturing process (A3), transport to construction site (A4), installation (A5), end of life (C1-C4) and potential benefits and loads from the reuse and recycling of the products at its end of life (D). Product stage (A1-A3): Raw material supply (A1): this module considers the extraction and processing of raw materials used for the manufacture of the products. Transport of the raw materials (A2): this module consists of the transportation of all raw materials covered by module A1, from the extraction, production, and treatment site to the factory, considering the specific distances of each material supplier. Manufacturing of products (A3): this module refers to the production process of Bituplus E 4200 EG in the production plants. The raw materials are stored in the production factory in silos. From the heated bitumen storage tank, the bitumen is transferred to the primary mixer, where it is heated and mixed with other raw materials. It is then transferred to the secondary mixer for further heating and mixing with additional raw materials. Afterward, the mixture enters the process line where the sheets are formed, cooled with water, slit to the required dimensions, and finally packed. Before packing into pallets, product samples are tested in the quality control laboratory. Pallets with the ready-to-use product are stored for a short time in the factory's warehouses before being delivered to distributors. This scenario also represents the 100% Landfill additional scenario. |
Module A4: Transport to the building site
| Explanatory name of the default scenario in module A4 | Downstream Transport |
|---|---|
| Brief description of the default scenario in module A4 | Transport from factory to customer |
| Description of the default scenario in module A4 | The Site-to-site transportation includes the transportation of the finished, packaged Bituplus E4200 EG from the production facility to the different customers site (A4). The transportation from the BituNil facility to customers is therefore estimated by range distances of 2886 km based on market share of customer location. |
| Module A4 information | Value | Unit |
|---|---|---|
Distance | 2886 | km |
Capacity utilization (including empty returns) | 100 | % |
Bulk density of transported products | 1187.5 | kg/m3 |
Volume capacity utilization factor (factor: =1 or <1 or ≥1 for compressed or nested packaged products) | 1 | N/A |
| Fuel type and consumption of the vehicle | Diesel, 16-32 tons trucks with 34 L per 100 km fuel consumption, | N/A |
Module A5: Installation in the building
| Explanatory name of the default scenario in module A5 | Installation |
|---|---|
| Brief description of the default scenario in module A5 | Installation/processing of sold product |
| Description of the default scenario in module A5 | This module considers the preparation of the product in order to be installed. LPG is used in the application of the product. The surface shall be cleaned thoroughly of all contaminants like dust, traces of curing compound, oil and grease. All surface imperfections, protrusions, structurally unsound and friable concrete must be removed and repaired. Apply Polyprime SB* (Solvent based primer) @4-6 m²/L to a clean, smooth and dry surface by brush, roller or spray. Allow the primer to dry prior to the application of the membrane. The primer promotes the adhesion between the membrane and the concrete surface. |
| Module A5 information | Value | Unit |
|---|---|---|
| LPG/Bituplus | 31.25 | kg/m3 |
Module C: End-of-life
| Explanatory name of the default scenario in module C | End of life |
|---|---|
| Brief description of the default scenario in module C | End of life stage (C) |
| Description of the default scenario in module C | - Dismantling or demolition (C1): This module analyzes the environmental impacts associated with the deconstruction or dismantling of the bitumen membrane on a construction site after their useful life. Module C1 includes all processes and activities used on site for the deconstruction of the bitumen membrane. The consumption of energy and natural resources is negligible for deconstruction of the end-of-life product, as demolition of bitumen membrane roofing is assumed to be done manually. Thus the impacts of demolition are assumed zero. - Transport to waste treatment site (C2): this module considers a default distance of 50 km (distance assumed in most EPD studies, between the construction site where the product was installed and the waste management facility (in this case landfill). - Waste treatment (C3): this module covers the process of processing construction and demolition waste through crushing, a fundamental procedure in sustainable waste management in the construction sector. This stage involves reducing the volume of waste through a crushing process, which has a significant impact on volume reduction and preparing the waste for further management and reuse. All the bitumen membrane products waste has been considered to be disposed of in the landfill as it is the most conservative scenario. - Disposal (C4): this module includes the final disposal of waste that has not been destined for recovery or treatment processes. 100% of the membrane products are disposed of in the landfill (Based on Henkel estimation and also presented in an industry-wide EPD by the Asphalt Roof Manufacturers Association) after its useful life. Since the product is distributed among several countries, a conservative scenario has been considered to avoid miscalculating the impact of the end of life of the assessed products. |
| Module C information | Value | Unit |
|---|---|---|
| Waste collection process, specified by type kg collected mixed with demolition waste | 1 | kg |
| Waste disposal kg to landfill | 1 | kg |
| Distance to waste manager (km) | 50 | km |
Reference service life
| Description of the default scenario in reference service life | The reference service life of the Bituplus E4200 EG is 60 years. |
|---|
| Reference service life information | Value | Unit |
|---|---|---|
Reference service life | 60 | year(s) |
Module D: Beyond product life cycle
| Explanatory name of the default scenario in module D | D |
|---|---|
| Brief description of the default scenario in module D | Benefits and burdens beyond the boundaries of the system |
| Description of the default scenario in module D | Module D, considers the benefits and burdens linked to the processes of recovery, reuse or recycling of waste from the products under study at the end of their useful life, which could be part of the life cycle of a new product. Credits of the module D are 0 due to the 100% landfill of the product. |
Additional scenario 1
| Name of the additional scenario | Bituplus E4200 EG 100% Recycling |
|---|---|
| Description of the additional scenario | This represents a hypothetical scenario assuming 100% recycling, meaning the entire product is considered fully recycled at the end of its life cycle. Description of system boundaries: Cradle-to-gate with modules C1-C4, module D and optional modules A4 and A5, covering the modules of extraction and processing of raw materials (A1), their transportation to the production plant (A2), the manufacturing process (A3), transport to construction site (A4), installation (A5), end of life (C1-C4) and potential benefits and loads from the reuse and recycling of the products at its end of life (D). Product stage (A1-A3): Raw material supply (A1): this module considers the extraction and processing of raw materials used for the manufacture of the products. Transport of the raw materials (A2): this module consists of the transportation of all raw materials covered by module A1, from the extraction, production, and treatment site to the factory, considering the specific distances of each material supplier. Manufacturing of products (A3): this module refers to the production process of Bituplus E4200 EG in the production plants. The raw materials are stored in the production factory in silos. From the heated bitumen storage tank, the bitumen is transferred to the primary mixer, where it is heated and mixed with other raw materials. It is then transferred to the secondary mixer for further heating and mixing with additional raw materials. Afterward, the mixture enters the process line where the sheets are formed, cooled with water, slit to the required dimensions, and finally packed. Before packing into pallets, product samples are tested in the quality control laboratory. Pallets with the ready-to-use product are stored for a short time in the factory's warehouses before being delivered to distributors. |
Module A4: Transport to the building site
| Description of the additional scenario in module A4 | The Site-to-site transportation includes the transportation of the finished, packaged Bituplus E4200 EG from the production facility to the different customers site (A4). The transportation from the BituNil facility to customers is therefore estimated by range distances of 2886 km based on market share of customer location. |
|---|
| Module A4 information | Value | Unit |
|---|---|---|
Distance | 2886 | km |
Capacity utilization (including empty returns) | 100 | % |
Bulk density of transported products | 1187.5 | kg/m3 |
Volume capacity utilization factor (factor: =1 or <1 or ≥1 for compressed or nested packaged products) | 1 | N/A |
| Fuel type and consumption of the vehicle | Diesel, 16-32 tons trucks with 34 L per 100 km fuel consumption, | N/A |
Module A5: Installation in the building
| Description of the additional scenario in module A5 | This module considers the preparation of the product in order to be installed. LPG is used in the application of the product. The surface shall be cleaned thoroughly of all contaminants like dust, traces of curing compound, oil and grease. All surface imperfections, protrusions, structurally unsound and friable concrete must be removed and repaired. Apply Polyprime SB* (Solvent based primer) @4-6 m²/L to a clean, smooth and dry surface by brush, roller or spray. Allow the primer to dry prior to the application of the membrane. The primer promotes the adhesion between the membrane and the concrete surface. |
|---|
| Module A5 information | Value | Unit |
|---|---|---|
| LPG/Bituplus | 31.25 | kg/m3 |
Module C: End-of-life
| Description of the additional scenario in module C | - Dismantling or demolition (C1): This module analyzes the environmental impacts associated with the deconstruction or dismantling of the bitumen membrane on a construction site after their useful life. Module C1 includes all processes and activities used on site for the deconstruction of the bitumen membrane. The consumption of energy and natural resources is negligible for deconstruction of the end-of-life product, as demolition of bitumen membrane roofing is assumed to be done manually. Thus the impacts of demolition are assumed zero. - Transport to waste treatment site (C2): this module considers a default distance of 50 km (distance assumed in most EPD studies, between the construction site where the product was installed and the waste management facility (in this case landfill). - Waste treatment (C3): this module covers the process of processing construction and demolition waste through crushing, a fundamental procedure in sustainable waste management in the construction sector. This stage involves reducing the volume of waste through a crushing process, which has a significant impact on volume reduction and preparing the waste for recycling. - Disposal (C4): this module includes the final disposal of waste that has not been destined for recovery or treatment processes. Since this scenario is 100 % recycling this module is not considered here. |
|---|
| Module C information | Value | Unit |
|---|---|---|
| Waste collection process, specified by type kg collected mixed with demolition waste | 1 | kg |
| Recovery process waste, specified by type kg for recycling | 1 | kg |
| Distance to waste manager (km) | 50 | km |
Reference service life
| Description of the additional scenario in reference service life | The reference service life of the Bituplus E4200 EG is 60 years. |
|---|
| Reference service life information | Value | Unit |
|---|---|---|
Reference service life | 60 | year(s) |
Module D: Beyond product life cycle
| Description of the additional scenario in module D | Module D, considers the benefits and burdens linked to the processes of recovery, reuse or recycling of waste from the products under study at the end of their useful life, which could be part of the life cycle of a new product. The recycling of the product fully substitutes the manufacture of an equivalent new product; therefore, the avoided burdens of modules A1–A3 are reported as credits in Module D. |
|---|
Additional scenario 2
| Name of the additional scenario | Bituplus E4200 EG 100% Reuse |
|---|---|
| Description of the additional scenario | This represents a hypothetical scenario assuming 100% reuse, meaning the entire product is considered fully reused at the end of its life cycle. Description of system boundaries: Cradle-to-gate with modules C1-C4, module D and optional modules A4 and A5, covering the modules of extraction and processing of raw materials (A1), their transportation to the production plant (A2), the manufacturing process (A3), transport to construction site (A4), installation (A5), end of life (C1-C4) and potential benefits and loads from the reuse and recycling of the products at its end of life (D). Product stage (A1-A3): Raw material supply (A1): this module considers the extraction and processing of raw materials used for the manufacture of the products. Transport of the raw materials (A2): this module consists of the transportation of all raw materials covered by module A1, from the extraction, production, and treatment site to the factory, considering the specific distances of each material supplier. Manufacturing of products (A3): this module refers to the production process of Bituplus E4200 EG in the production plants. The raw materials are stored in the production factory in silos. From the heated bitumen storage tank, the bitumen is transferred to the primary mixer, where it is heated and mixed with other raw materials. It is then transferred to the secondary mixer for further heating and mixing with additional raw materials. Afterward, the mixture enters the process line where the sheets are formed, cooled with water, slit to the required dimensions, and finally packed. Before packing into pallets, product samples are tested in the quality control laboratory. Pallets with the ready-to-use product are stored for a short time in the factory's warehouses before being delivered to distributors. |
Module A4: Transport to the building site
| Description of the additional scenario in module A4 | The Site-to-site transportation includes the transportation of the finished, packaged Bituplus E4200 EG from the production facility to the different customers site (A4). The transportation from the BituNil facility to customers is therefore estimated by range distances of 2886 km based on market share of customer location. |
|---|
| Module A4 information | Value | Unit |
|---|---|---|
Distance | 2886 | km |
Capacity utilization (including empty returns) | 100 | % |
Bulk density of transported products | 1187.5 | kg/m3 |
Volume capacity utilization factor (factor: =1 or <1 or ≥1 for compressed or nested packaged products) | 1 | N/A |
| Fuel type and consumption of the vehicle | Diesel, 16-32 tons trucks with 34 L per 100 km fuel consumption, | N/A |
Module A5: Installation in the building
| Description of the additional scenario in module A5 | This module considers the preparation of the product in order to be installed. LPG is used in the application of the product. The surface shall be cleaned thoroughly of all contaminants like dust, traces of curing compound, oil and grease. All surface imperfections, protrusions, structurally unsound and friable concrete must be removed and repaired. Apply Polyprime SB* (Solvent based primer) @4-6 m²/L to a clean, smooth and dry surface by brush, roller or spray. Allow the primer to dry prior to the application of the membrane. The primer promotes the adhesion between the membrane and the concrete surface. |
|---|
| Module A5 information | Value | Unit |
|---|---|---|
| LPG/Bituplus | 31.25 | kg/m3 |
Module C: End-of-life
| Description of the additional scenario in module C | Dismantling or demolition (C1): This module analyzes the environmental impacts associated with the deconstruction or dismantling of the bitumen membrane on a construction site after their useful life. Module C1 includes all processes and activities used on site for the deconstruction of the bitumen membrane. The consumption of energy and natural resources is negligible for deconstruction of the end-of-life product, as demolition of bitumen membrane roofing is assumed to be done manually. Thus the impacts of demolition are assumed zero. - Transport to waste treatment site (C2): this module considers a default distance of 50 km (distance assumed in most EPD studies, between the construction site where the product was installed and the waste management facility (in this case landfill). - Waste treatment (C3): this module covers the process of processing construction and demolition waste through crushing, a fundamental procedure in sustainable waste management in the construction sector. This stage involves reducing the volume of waste through a crushing process, which has a significant impact on volume reduction and preparing the waste for recycling. - Disposal (C4): this module includes the final disposal of waste that has not been destined for recovery or treatment processes. Since this scenario is 100 % recycling this module is not considered here. |
|---|
| Module C information | Value | Unit |
|---|---|---|
| Waste collection process, specified by type kg collected mixed with demolition waste | 1 | kg |
| Recovery process waste, specified by type kg for reuse | 1 | |
| Distance to waste manager (km) | 50 | km |
Reference service life
| Description of the additional scenario in reference service life | The reference service life of the Bituplus E4200 EG is 60 years. |
|---|
| Reference service life information | Value | Unit |
|---|---|---|
Reference service life | 60 | year(s) |
Module D: Beyond product life cycle
| Description of the additional scenario in module D | Module D, considers the benefits and burdens linked to the processes of recovery, reuse or recycling of waste from the products under study at the end of their useful life, which could be part of the life cycle of a new product. The reuse of the product fully substitutes the manufacture of an equivalent new product; therefore, the avoided burdens of modules A1–A3 are reported as credits in Module D. |
|---|
Environmental performance
Mandatory environmental performance indicators according to EN 15804
| Impact category | Indicator | Unit | A1-A3 | A4 | A5 | B1 | B2 | B3 | B4 | B5 | B6 | B7 | C1 | C2 | C3 | C4 | D |
|---|---|---|---|---|---|---|---|---|---|---|---|---|---|---|---|---|---|
| Climate change - total | GWP-total | kg CO2 eq. | 7.82E+0 | 2.76E+0 | 1.06E+0 | ND | ND | ND | ND | ND | ND | ND | 0.00E+0 | 4.52E-2 | 0.00E+0 | 2.98E-2 | 0.00E+0 |
| Climate change - fossil | GWP-fossil | kg CO2 eq. | 7.81E+0 | 2.76E+0 | 1.06E+0 | ND | ND | ND | ND | ND | ND | ND | 0.00E+0 | 4.52E-2 | 0.00E+0 | 2.97E-2 | 0.00E+0 |
| Climate change - biogenic | GWP-biogenic | kg CO2 eq. | -2.03E-1 | 6.92E-4 | 2.11E-1 | ND | ND | ND | ND | ND | ND | ND | 0.00E+0 | 9.54E-6 | 0.00E+0 | 1.02E-5 | 0.00E+0 |
| Climate change - land use and land-use change | GWP-luluc | kg CO2 eq. | 4.37E-3 | 1.24E-3 | 3.50E-4 | ND | ND | ND | ND | ND | ND | ND | 0.00E+0 | 1.50E-5 | 0.00E+0 | 1.69E-5 | 0.00E+0 |
| Ozone depletion | ODP | kg CFC-11 eq. | 3.37E-7 | 3.63E-8 | 3.66E-8 | ND | ND | ND | ND | ND | ND | ND | 0.00E+0 | 9.94E-10 | 0.00E+0 | 8.29E-10 | 0.00E+0 |
| Acidification | AP | mol H+ eq. | 2.95E-2 | 1.05E-2 | 3.16E-3 | ND | ND | ND | ND | ND | ND | ND | 0.00E+0 | 2.53E-4 | 0.00E+0 | 2.08E-4 | 0.00E+0 |
| Eutrophication aquatic freshwater | EP-freshwater | kg P eq. | 1.69E-4 | 3.42E-5 | 1.25E-5 | ND | ND | ND | ND | ND | ND | ND | 0.00E+0 | 3.31E-7 | 0.00E+0 | 2.91E-7 | 0.00E+0 |
| Eutrophication aquatic marine | EP-marine | kg N eq. | 5.59E-3 | 3.52E-3 | 6.57E-4 | ND | ND | ND | ND | ND | ND | ND | 0.00E+0 | 1.05E-4 | 0.00E+0 | 7.94E-5 | 0.00E+0 |
| Eutrophication terrestrial | EP-terrestrial | mol N eq. | 6.29E-2 | 3.89E-2 | 7.19E-3 | ND | ND | ND | ND | ND | ND | ND | 0.00E+0 | 1.15E-3 | 0.00E+0 | 8.73E-4 | 0.00E+0 |
| Photochemical ozone formation | POCP | kg NMVOC eq. | 3.50E-2 | 1.43E-2 | 4.24E-3 | ND | ND | ND | ND | ND | ND | ND | 0.00E+0 | 3.75E-4 | 0.00E+0 | 3.15E-4 | 0.00E+0 |
| Depletion of abiotic resources - minerals and metals | ADP-minerals&metals1 | kg Sb eq. | 5.73E-5 | 9.08E-6 | 3.86E-6 | ND | ND | ND | ND | ND | ND | ND | 0.00E+0 | 1.52E-7 | 0.00E+0 | 4.35E-8 | 0.00E+0 |
| Depletion of abiotic resources - fossil fuels | ADP-fossil1 | MJ, net calorific value | 1.79E+2 | 3.83E+1 | 2.11E+1 | ND | ND | ND | ND | ND | ND | ND | 0.00E+0 | 6.46E-1 | 0.00E+0 | 7.28E-1 | 0.00E+0 |
| Water use | WDP1 | m3 world eq. deprived | 2.96E+0 | 1.78E-1 | 2.20E-1 | ND | ND | ND | ND | ND | ND | ND | 0.00E+0 | 2.49E-3 | 0.00E+0 | 3.17E-2 | 0.00E+0 |
| Acronyms | GWP-fossil = Global Warming Potential fossil fuels; GWP-biogenic = Global Warming Potential biogenic; GWP-luluc = Global Warming Potential land use and land use change; ODP = Depletion potential of the stratospheric ozone layer; AP = Acidification potential, Accumulated Exceedance; EP-freshwater = Eutrophication potential, fraction of nutrients reaching freshwater end compartment; EP-marine = Eutrophication potential, fraction of nutrients reaching marine end compartment; EP-terrestrial = Eutrophication potential, Accumulated Exceedance; POCP = Formation potential of tropospheric ozone; ADP-minerals&metals = Abiotic depletion potential for non-fossil resources; ADP-fossil = Abiotic depletion for fossil resources potential; WDP = Water (user) deprivation potential, deprivation-weighted water consumption | ||||||||||||||||
| General disclaimer | The results of the end-of-life stage (modules C1-C4) should be considered when using the results of the product stage (modules A1-A3/A1-A5 for services). | ||||||||||||||||
| Disclaimer 1 | The results of this environmental impact indicator shall be used with care as the uncertainties of these results are high or as there is limited experience with the indicator | ||||||||||||||||
Additional mandatory environmental performance indicators
| Impact category | Indicator | Unit | A1-A3 | A4 | A5 | B1 | B2 | B3 | B4 | B5 | B6 | B7 | C1 | C2 | C3 | C4 | D |
|---|---|---|---|---|---|---|---|---|---|---|---|---|---|---|---|---|---|
| Climate change - GWP-GHG | GWP-GHG1 | kg CO2 eq. | 7.51E+0 | 2.74E+0 | 1.04E+0 | ND | ND | ND | ND | ND | ND | ND | 0.00E+0 | 4.49E-2 | 0.00E+0 | 2.95E-2 | 0.00E+0 |
| Acronyms | GWP-GHG = Global warming potential greenhouse gas. | ||||||||||||||||
| General disclaimer | The results of the end-of-life stage (modules C1-C4) should be considered when using the results of the product stage (modules A1-A3/A1-A5 for services). | ||||||||||||||||
| Disclaimer 1 | The GWP-GHG indicator is termed GWP-IOBC/GHG in the ILCD+EPD+ data format. The indicator accounts for all greenhouse gases except biogenic carbon dioxide uptake and emissions and biogenic carbon stored in the product. As such, the indicator is identical to GWP-total except that the CF for biogenic CO2 is set to zero. | ||||||||||||||||
Additional voluntary environmental performance indicators according to EN 15804
| Impact category | Indicator | Unit | A1-A3 | A4 | A5 | B1 | B2 | B3 | B4 | B5 | B6 | B7 | C1 | C2 | C3 | C4 | D |
|---|---|---|---|---|---|---|---|---|---|---|---|---|---|---|---|---|---|
| Particulate matter emissions | PM | Disease incidence | 3.29E-7 | 2.16E-7 | 3.85E-8 | ND | ND | ND | ND | ND | ND | ND | 0.00E+0 | 4.87E-9 | 0.00E+0 | 4.78E-9 | 0.00E+0 |
| Ionizing radiation - human health | IRP1 | kBq U235 eq. | 1.12E-1 | 1.20E-2 | 7.94E-3 | ND | ND | ND | ND | ND | ND | ND | 0.00E+0 | 2.77E-4 | 0.00E+0 | 1.69E-4 | 0.00E+0 |
| Eco-toxicity - freshwater | ETP-fw2 | CTUe | 4.14E+1 | 7.02E+0 | 3.84E+0 | ND | ND | ND | ND | ND | ND | ND | 0.00E+0 | 8.55E-2 | 0.00E+0 | 5.26E-2 | 0.00E+0 |
| Human toxicity - cancer effects | HTP-c2 | CTUh | 3.15E-9 | 4.62E-10 | 2.72E-10 | ND | ND | ND | ND | ND | ND | ND | 0.00E+0 | 1.73E-11 | 0.00E+0 | 5.36E-12 | 0.00E+0 |
| Human toxicity - non-cancer effects | HTP-nc2 | CTUh | 5.87E-8 | 2.37E-8 | 6.34E-9 | ND | ND | ND | ND | ND | ND | ND | 0.00E+0 | 5.11E-10 | 0.00E+0 | 1.20E-10 | 0.00E+0 |
| Land-use related impacts/soil quality | SQP2 | Dimensionless | 3.51E+1 | 2.25E+1 | 3.77E+0 | ND | ND | ND | ND | ND | ND | ND | 0.00E+0 | 3.79E-1 | 0.00E+0 | 1.43E+0 | 0.00E+0 |
| Acronyms | PM = Potential incidence of disease due to particulate matter emissions; IRP = Potential human exposure efficiency relative to U235; ETP-fw = Potential comparative toxic unit for ecosystems; HTP-c = Potential comparative toxic unit for humans; HTP-nc = Potential comparative toxic unit for humans; SQP = Potential soil quality index. | ||||||||||||||||
| General disclaimer | The results of the end-of-life stage (modules C1-C4) should be considered when using the results of the product stage (modules A1-A3/A1-A5 for services). | ||||||||||||||||
| Disclaimer 1 | This impact category deals mainly with the eventual impact of low dose ionizing radiation on human health of the nuclear fuel cycle. It does not consider effects due to possible nuclear accidents, occupational exposure nor due to radioactive waste disposal in underground facilities. Potential ionizing radiation from the soil, from radon and from some construction materials is also not measured by this indicator. | ||||||||||||||||
| Disclaimer 2 | The results of this environmental impact indicator shall be used with care as the uncertainties of these results are high or as there is limited experience with the indicator. | ||||||||||||||||
Additional voluntary environmental performance indicators
| Impact category | Indicator | Unit | A1-A3 | A4 | A5 | B1 | B2 | B3 | B4 | B5 | B6 | B7 | C1 | C2 | C3 | C4 | D |
|---|---|---|---|---|---|---|---|---|---|---|---|---|---|---|---|---|---|
| High-Level radioactive waste | Inventory | kg | 0.00E+0 | 0.00E+0 | 0.00E+0 | ND | ND | ND | ND | ND | ND | ND | 0.00E+0 | 0.00E+0 | 0.00E+0 | 0.00E+0 | 0.00E+0 |
| Intermediate/low-level radioactive waste | Inventory | kg | 0.00E+0 | 0.00E+0 | 0.00E+0 | ND | ND | ND | ND | ND | ND | ND | 0.00E+0 | 0.00E+0 | 0.00E+0 | 0.00E+0 | 0.00E+0 |
| Global warming potential | GWP 100 | kg CO2 eq | 7.64E+0 | 2.72E+0 | 1.04E+0 | ND | ND | ND | ND | ND | ND | ND | 0.00E+0 | 4.45E-2 | 0.00E+0 | 2.90E-2 | 0.00E+0 |
| Ozone depletion potential | ODP | kg CFC-11 eq | 3.42E-7 | 3.82E-8 | 3.78E-8 | ND | ND | ND | ND | ND | ND | ND | 0.00E+0 | 1.05E-9 | 0.00E+0 | 8.73E-10 | 0.00E+0 |
| Eutrophication potential | EP | kg N eq | 3.10E-3 | 1.89E-3 | 3.58E-4 | ND | ND | ND | ND | ND | ND | ND | 0.00E+0 | 5.63E-5 | 0.00E+0 | 4.26E-5 | 0.00E+0 |
| Acidification potetential | AP | kg SO2 eq | 2.72E-2 | 9.52E-3 | 2.80E-3 | ND | ND | ND | ND | ND | ND | ND | 0.00E+0 | 2.31E-4 | 0.00E+0 | 1.88E-4 | 0.00E+0 |
| Photochemical oxidant creation potential | POCP | kg O3 eq | 3.68E-1 | 2.23E-1 | 4.12E-2 | ND | ND | ND | ND | ND | ND | ND | 0.00E+0 | 6.69E-3 | 0.00E+0 | 5.05E-3 | 0.00E+0 |
| Acronyms | |||||||||||||||||
| General disclaimer | The results of the end-of-life stage (modules C1-C4) should be considered when using the results of the product stage (modules A1-A3/A1-A5 for services). | ||||||||||||||||
| Justification for inclusion | Additional optional indicators |
|---|
Resource use indicators according to EN 15804
| Indicator | Unit | A1-A3 | A4 | A5 | B1 | B2 | B3 | B4 | B5 | B6 | B7 | C1 | C2 | C3 | C4 | D |
|---|---|---|---|---|---|---|---|---|---|---|---|---|---|---|---|---|
| PERE | MJ, net calorific value | 6.91E+0 | 5.33E-1 | 8.98E-1 | ND | ND | ND | ND | ND | ND | ND | 0.00E+0 | 1.05E-2 | 0.00E+0 | 6.88E-3 | 0.00E+0 |
| PERM | MJ, net calorific value | 4.37E-1 | 0.00E+0 | -4.37E-1 | ND | ND | ND | ND | ND | ND | ND | 0.00E+0 | 0.00E+0 | 0.00E+0 | 0.00E+0 | 0.00E+0 |
| PERT | MJ, net calorific value | 7.35E+0 | 5.33E-1 | 4.62E-1 | ND | ND | ND | ND | ND | ND | ND | 0.00E+0 | 1.05E-2 | 0.00E+0 | 6.88E-3 | 0.00E+0 |
| PENRE | MJ, net calorific value | 1.76E+2 | 4.07E+1 | 2.45E+1 | ND | ND | ND | ND | ND | ND | ND | 0.00E+0 | 6.46E-1 | 0.00E+0 | 7.28E-1 | 0.00E+0 |
| PENRM | MJ, net calorific value | 3.32E+0 | -3.32E+0 | 0.00E+0 | ND | ND | ND | ND | ND | ND | ND | 0.00E+0 | 0.00E+0 | 0.00E+0 | 0.00E+0 | 0.00E+0 |
| PENRT | MJ, net calorific value | 1.79E+2 | 3.83E+0 | 2.11E+1 | ND | ND | ND | ND | ND | ND | ND | 0.00E+0 | 6.46E-1 | 0.00E+0 | 7.28E-1 | 0.00E+0 |
| SM | kg | 0.00E+0 | 0.00E+0 | 0.00E+0 | ND | ND | ND | ND | ND | ND | ND | 0.00E+0 | 0.00E+0 | 0.00E+0 | 0.00E+0 | 0.00E+0 |
| RSF | MJ, net calorific value | 0.00E+0 | 0.00E+0 | 0.00E+0 | ND | ND | ND | ND | ND | ND | ND | 0.00E+0 | 0.00E+0 | 0.00E+0 | 0.00E+0 | 0.00E+0 |
| NRSF | MJ, net calorific value | 0.00E+0 | 0.00E+0 | 0.00E+0 | ND | ND | ND | ND | ND | ND | ND | 0.00E+0 | 0.00E+0 | 0.00E+0 | 0.00E+0 | 0.00E+0 |
| FW | m3 | 7.01E-2 | 5.33E-3 | 5.38E-3 | ND | ND | ND | ND | ND | ND | ND | 0.00E+0 | 8.01E-5 | 0.00E+0 | 7.55E-4 | 0.00E+0 |
| Acronyms | PERE = Use of renewable primary energy excluding renewable primary energy resources used as raw materials; PERM = Use of renewable primary energy resources used as raw materials; PERT = Total use of renewable primary energy resources; PENRE = Use of non-renewable primary energy excluding non-renewable primary energy resources used as raw materials; PENRM = Use of non-renewable primary energy resources used as raw materials; PENRT = Total use of non-renewable primary energy re-sources; SM = Use of secondary material; RSF = Use of renewable secondary fuels; NRSF = Use of non-renewable secondary fuels; FW = Use of net fresh water. | |||||||||||||||
| General disclaimer | The results of the end-of-life stage (modules C1-C4) should be considered when using the results of the product stage (modules A1-A3/A1-A5 for services). | |||||||||||||||
Waste indicators according to EN 15804
| Indicator | Unit | A1-A3 | A4 | A5 | B1 | B2 | B3 | B4 | B5 | B6 | B7 | C1 | C2 | C3 | C4 | D |
|---|---|---|---|---|---|---|---|---|---|---|---|---|---|---|---|---|
| HWD | kg | 1.01E-2 | 1.04E-3 | 3.24E-3 | ND | ND | ND | ND | ND | ND | ND | 0.00E+0 | 1.62E-5 | 0.00E+0 | 1.06E-5 | 0.00E+0 |
| NHWD | kg | 8.30E+0 | 1.78E+0 | 7.38E-1 | ND | ND | ND | ND | ND | ND | ND | 0.00E+0 | 3.07E-2 | 0.00E+0 | 4.75E+0 | 0.00E+0 |
| RWD | kg | 7.99E-5 | 7.55E-6 | 5.47E-6 | ND | ND | ND | ND | ND | ND | ND | 0.00E+0 | 1.89E-7 | 0.00E+0 | 1.06E-7 | 0.00E+0 |
| Acronyms | HWD = Hazardous waste disposed; NHWD = Non-hazardous waste disposed; RWD = Radioactive waste disposed. | |||||||||||||||
| General disclaimer | The results of the end-of-life stage (modules C1-C4) should be considered when using the results of the product stage (modules A1-A3/A1-A5 for services). | |||||||||||||||
Output flow indicators according to EN 15804
| Indicator | Unit | A1-A3 | A4 | A5 | B1 | B2 | B3 | B4 | B5 | B6 | B7 | C1 | C2 | C3 | C4 | D |
|---|---|---|---|---|---|---|---|---|---|---|---|---|---|---|---|---|
| CRU | kg | 0.00E+0 | 0.00E+0 | 0.00E+0 | ND | ND | ND | ND | ND | ND | ND | 0.00E+0 | 0.00E+0 | 0.00E+0 | 0.00E+0 | 0.00E+0 |
| MFR | kg | 0.00E+0 | 0.00E+0 | 0.00E+0 | ND | ND | ND | ND | ND | ND | ND | 0.00E+0 | 0.00E+0 | 0.00E+0 | 0.00E+0 | 0.00E+0 |
| MER | kg | 0.00E+0 | 0.00E+0 | 0.00E+0 | ND | ND | ND | ND | ND | ND | ND | 0.00E+0 | 0.00E+0 | 0.00E+0 | 0.00E+0 | 0.00E+0 |
| EEE | MJ, net calorific value | 0.00E+0 | 0.00E+0 | 0.00E+0 | ND | ND | ND | ND | ND | ND | ND | 0.00E+0 | 0.00E+0 | 0.00E+0 | 0.00E+0 | 0.00E+0 |
| EET | MJ, net calorific value | 0.00E+0 | 0.00E+0 | 0.00E+0 | ND | ND | ND | ND | ND | ND | ND | 0.00E+0 | 0.00E+0 | 0.00E+0 | 0.00E+0 | 0.00E+0 |
| Acronyms | CRU = Components for re-use; MFR = Materials for recycling; MER = Materials for energy recovery; EEE = Exported electrical energy; EET = Exported thermal energy. | |||||||||||||||
| General disclaimer | The results of the end-of-life stage (modules C1-C4) should be considered when using the results of the product stage (modules A1-A3/A1-A5 for services). | |||||||||||||||
Results for additional scenarios for modules A4-C4
| Additional scenario | Bituplus E4200 EG 100% Recycling |
|---|---|
| Description of the scenario/method | This scenario results are valid for both 100% reuse and 100% recycling scenarios. |
| Impact category | Indicator | Unit | A1-A3 | A4 | A5 | B1 | B2 | B3 | B4 | B5 | B6 | B7 | C1 | C2 | C3 | C4 | D |
|---|---|---|---|---|---|---|---|---|---|---|---|---|---|---|---|---|---|
| Climate change - fossil | GWP-fossil | kg CO2 eq. | 7.81E+0 | 2.76E+0 | 1.06E+0 | ND | ND | ND | ND | ND | ND | ND | 0.00E+0 | 4.52E-2 | 2.09E-2 | 0.00E+0 | -7.81E+0 |
| Climate change - biogenic | GWP-biogenic | kg CO2 eq. | 5.09E-3 | 6.92E-4 | 2.97E-3 | ND | ND | ND | ND | ND | ND | ND | 0.00E+0 | 9.54E-6 | 2.32E-6 | 0.00E+0 | -5.09E-3 |
| Climate change - land use and land-use change | GWP-luluc | kg CO2 eq. | 4.37E-3 | 1.24E-3 | 3.50E-4 | ND | ND | ND | ND | ND | ND | ND | 0.00E+0 | 1.50E-5 | 2.14E-6 | 0.00E+0 | -4.37E-3 |
| Climate change - total | GWP-total | kg CO2 eq. | 7.82E+0 | 2.76E+0 | 1.06E+0 | ND | ND | ND | ND | ND | ND | ND | 0.00E+0 | 4.52E-2 | 2.09E-2 | 0.00E+0 | -7.82E+0 |
| Ozone depletion | ODP | kg CFC-11 eq. | 3.37E-7 | 3.63E-8 | 3.66E-8 | ND | ND | ND | ND | ND | ND | ND | 0.00E+0 | 9.94E-10 | 3.10E-10 | 0.00E+0 | -3.37E-7 |
| Acidification | AP | mol H+ eq. | 2.95E-2 | 1.05E-2 | 3.16E-3 | ND | ND | ND | ND | ND | ND | ND | 0.00E+0 | 2.53E-4 | 1.87E-4 | 0.00E+0 | -2.95E-2 |
| Eutrophication aquatic freshwater | EP-freshwater | kg P eq. | 1.69E-4 | 3.42E-5 | 1.25E-5 | ND | ND | ND | ND | ND | ND | ND | 0.00E+0 | 3.31E-7 | 7.31E-8 | 0.00E+0 | -1.69E-4 |
| Eutrophication aquatic marine | EP-marine | kg N eq. | 5.59E-3 | 3.52E-3 | 6.57E-4 | ND | ND | ND | ND | ND | ND | ND | 0.00E+0 | 1.05E-4 | 8.68E-5 | 0.00E+0 | -5.59E-3 |
| Eutrophication terrestrial | EP-terrestrial | mol N eq. | 6.29E-2 | 3.89E-2 | 7.19E-3 | ND | ND | ND | ND | ND | ND | ND | 0.00E+0 | 1.15E-3 | 9.52E-4 | 0.00E+0 | -6.29E-2 |
| Photochemical ozone formation | POCP | kg NMVOC eq. | 3.50E-2 | 1.43E-2 | 4.24E-3 | ND | ND | ND | ND | ND | ND | ND | 0.00E+0 | 3.75E-4 | 2.85E-4 | 0.00E+0 | -3.50E-2 |
| Depletion of abiotic resources - minerals and metals | ADP-minerals&metals1 | kg Sb eq. | 5.73E-5 | 9.08E-6 | 3.86E-6 | ND | ND | ND | ND | ND | ND | ND | 0.00E+0 | 1.52E-7 | 7.46E-9 | 0.00E+0 | -5.73E-5 |
| Depletion of abiotic resources - fossil fuels | ADP-fossil1 | MJ, net calorific value | 1.79E+2 | 3.83E+1 | 2.11E+1 | ND | ND | ND | ND | ND | ND | ND | 0.00E+0 | 6.46E-1 | 2.72E-1 | 0.00E+0 | -1.79E+2 |
| Water use | WDP1 | m3 world eq. deprived | 2.96E+0 | 1.78E-1 | 2.20E-1 | ND | ND | ND | ND | ND | ND | ND | 0.00E+0 | 2.49E-3 | 5.81E-4 | 0.00E+0 | -2.96E+0 |
| Climate change - GWP-GHG | GWP-GHG | kg CO2 eq. | 7.51E+0 | 2.74E+0 | 1.04E+0 | ND | ND | ND | ND | ND | ND | ND | 0.00E+0 | 4.49E-2 | 2.09E-2 | 0.00E+0 | -7.51E+0 |
| Acronyms | |||||||||||||||||
| Disclaimers | The Results are valid for both 100% reuse and 100% recycling scenarios. | ||||||||||||||||
| General disclaimer | The results of the end-of-life stage (modules C1-C4) should be considered when using the results of the product stage (modules A1-A3/A1-A5 for services). | ||||||||||||||||
Abbreviations
Not applicable
References
General Programme Instructions of the International EPD® System. Version 5.0.1.
Product Category Rules PCR 2019:14 Construction products, version 2.0.1 Published on 2025.04.07 valid until: 2030.04.07, based on the European standard UNI-EN 15804:2012+A2:2020.
UNI-EN ISO 14040:2006 – Environmental management – Life Cycle Assessment – Principles and framework.
UNI-EN ISO 14044:2006 – Environmental management – Life Cycle Assessment – Requirements.
UNI-EN ISO 14025:2006- Labels and environmental declarations.
ISO/TR 14047: 2003 – Environmental management – Life Cycle Assessment – LCI application examples.
ISO/TS 14048: 2003 – Environmental management – Life Cycle Assessment – Data inventory.
ISO/TR 14049: 2000 – Environmental management – Life Cycle Assessment – Examples of application of objectives and scope and inventory analysis.
UNI-EN 15804:2012+A2: Sustainability in construction. Product environmental statements. Commodity category rules for construction products.
ISO (2017): ISO 21930:2017, Sustainability in buildings and civil engineering works -- Core rules for environmental product declarations of construction products and services
Version history
Version 001, 2025-12-18