General information
| EPD Owner | Sandahls Grus & Asfalt |
|---|---|
| Registration number | EPD-IES-0026334:001 |
| EPD type | EPD of multiple products based on a representative product |
| Status | Valid |
| Initial version date | 2025-11-17 |
| Validity date | 2030-11-17 |
| Standards conformance | ISO 14025:2006, EN 15804:2012+A2:2019/AC:2021 |
| Geographical scope | Sweden |
| An EPD may be updated or depublished if conditions change. This is the latest version of the EPD. | |
Programme information
| Programme | The International EPD® System |
|---|---|
| Address | EPD International AB Box 210 60 SE-100 31 Stockholm Sweden |
| Website | www.environdec.com |
| support@environdec.com |
Product category rules
| CEN standard EN 15804 serves as the Core Product Category Rules (PCR) | |
| Product Category Rules (PCR) | 2019:14 Construction products (EN 15804+A2) (version 2.0.1) 2.0.1 |
|---|---|
| PCR review was conducted by | The Technical Committee of the International EPD System. See www.environdec.com for a list of members. Review chair: Rob Rouwette (chair), Noa Meron (co-chair). The review panel may be contacted via the Secretariat www.environdec.com/support. |
Verification
| LCA accountability | Viktor Hakkarainen, viktor.hakkarainen@chm-analytics.com, Sandahls Grus & Asfalt Albin Sumukari, albin.sumukari@chm-analytics.com, Sandahls Grus & Asfalt |
|---|---|
| Independent third-party verification of the declaration and data, according to ISO 14025:2006, via | |
| Third-party verifier | David Palm (Dalemarken AB) |
| Approved by | International EPD System |
| Procedure for follow-up of data during EPD validity involves third party verifier | |
| *EPD Process Certification involves an accredited certification body certifying and periodically auditing the EPD process and conducting external and independent verification of EPDs that are regularly published. More information can be found in the General Programme Instructions on www.envrondec.com. | |
Ownership and limitation on use of EPD
Limitations
EPDs within the same product category but published in different EPD programmes, may not be comparable. For two EPDs to be comparable, they shall be based on the same PCR (including the same first-digit version number) or be based on fully aligned PCRs or versions of PCRs; cover products with identical functions, technical performances and use (e.g. identical declared/functional units); have identical scope in terms of included life-cycle stages (unless the excluded life-cycle stage is demonstrated to be insignificant); apply identical impact assessment methods (including the same version of characterisation factors); and be valid at the time of comparison.
Ownership
The EPD Owner has the sole ownership, liability, and responsibility for the EPD.
Information about EPD Owner
| EPD Owner | Sandahls Grus & Asfalt |
|---|---|
| Contact person name | Johan Helgesson |
| Contact person e-mail | johan.helgesson@asfalt.nu |
| Organisation address | Sweden Jönköping 55650 Fraktvägen 2A |
Description of the organisation of the EPD Owner
Sandahls Grus & Asfalt AB was founded in 1991. The company has offices in Gothenburg and Jönköping. Sandahls are primarily specialists in asphalt work and have real cutting-edge expertise in the area. Sandahls Grus & Asfalt AB performs asphalt coatings with both manufacturing and laying. The company is working towards a quality system according to SS-EN ISO 9001: 2015 and we were the first in the industry according to RISE to be approved according to the new standard in 2015. Sandahls grus & asfalt AB has been certified since 1999.06.04 by RISE certificate no. 2325. For more information please visit: www.asfalt.nu
Organisation logo
Product information
ABT – PB (0%RAP)
| Product name | ABT – PB (0%RAP) |
|---|---|
| Product identification | Asfalts-Betong Tät (Asphalt concrete dense) - Penetration bitumen with 0% Reclaimed Asphalt Pavement |
| Product description | ABT is a denser blend used in several environments, a middle ground that is good at most applications but might be lacking in friction when wet or be reflective under certain circumstances. |
| Technical purpose of product | Road construction/road surface |
| Manufacturing or service provision description | The production starts with aggregate stone material being deposited into a drum where it is heated to the desired temperature. The heated stone is transported by conveyor upwards into a gravity fed mixing tower where it is screened into different fractions for different types of asphalt. The material is then stored temporarily in hot pockets to retain their temperature. From the hot pockets, specific amounts of each fraction is dropped on a scale and weighed before being deposited into a mixer. Bitumen, additives, filler and/or fibres are weighed separately and added to the mixer. After a mixtures specific mixing time, the finished mass is dropped onto a conveyor which transports the finished mass up to a heat insulated storage pocket. It is now ready to be loaded onto a transport vehicle. |
| Material properties | Volumetric mass density: 2400 kg/m3 Volumetric mass density: 2400 kg/m3 |
| Manufacturing site | Sandahls Grus & Asfalt Mariestad Sweden Mariestad 54292 BERGA MARIEDAL 1 |
| UN CPC code | 1533. Bitumen and asphalt, natural; asphaltites and asphaltic rock |
| Geographical scope | Sweden |
Product images
ABT – PMB (0%RAP)
| Product name | ABT – PMB (0%RAP) |
|---|---|
| Product identification | Asfalts-Betong Tät (Asphalt concrete dense) - Polymer Modified Bitumen with 0% Reclaimed Asphalt Pavement |
| Product description | ABT is a denser blend used in several environments, a middle ground that is good at most applications but might be lacking in friction when wet or be reflective under certain circumstances. |
| Technical purpose of product | Road construction/road surface |
| Manufacturing or service provision description | The production starts with aggregate stone material being deposited into a drum where it is heated to the desired temperature. The heated stone is transported by conveyor upwards into a gravity fed mixing tower where it is screened into different fractions for different types of asphalt. The material is then stored temporarily in hot pockets to retain their temperature. From the hot pockets, specific amounts of each fraction is dropped on a scale and weighed before being deposited into a mixer. Bitumen, additives, filler and/or fibres are weighed separately and added to the mixer. After a mixtures specific mixing time, the finished mass is dropped onto a conveyor which transports the finished mass up to a heat insulated storage pocket. It is now ready to be loaded onto a transport vehicle. |
| Material properties | Volumetric mass density: 2400 kg/m3 Volumetric mass density: 2400 kg/m3 |
| Manufacturing site | Sandahls Grus & Asfalt Mariestad Sweden Mariestad 54292 BERGA MARIEDAL 1 |
| UN CPC code | 1533. Bitumen and asphalt, natural; asphaltites and asphaltic rock |
| Geographical scope | Sweden |
Product images
ABT – PB (20%RAP)
| Product name | ABT – PB (20%RAP) |
|---|---|
| Product identification | Asfalts-Betong Tät (Asphalt concrete dense) - Penetration bitumen with 20% Reclaimed Asphalt Pavement |
| Product description | ABT is a denser blend used in several environments, a middle ground that is good at most applications but might be lacking in friction when wet or be reflective under certain circumstances. |
| Technical purpose of product | Road construction/road surface |
| Manufacturing or service provision description | The production starts with aggregate stone material being deposited into a drum where it is heated to the desired temperature. The heated stone is transported by conveyor upwards into a gravity fed mixing tower where it is screened into different fractions for different types of asphalt. The material is then stored temporarily in hot pockets to retain their temperature. From the hot pockets, specific amounts of each fraction is dropped on a scale and weighed before being deposited into a mixer. Bitumen, additives, filler and/or fibres are weighed separately and added to the mixer. After a mixtures specific mixing time, the finished mass is dropped onto a conveyor which transports the finished mass up to a heat insulated storage pocket. It is now ready to be loaded onto a transport vehicle. |
| Material properties | Volumetric mass density: 2400 kg/m3 Volumetric mass density: 2400 kg/m3 |
| Manufacturing site | Sandahls Grus & Asfalt Mariestad Sweden Mariestad 54292 BERGA MARIEDAL 1 |
| UN CPC code | 1533. Bitumen and asphalt, natural; asphaltites and asphaltic rock |
| Geographical scope | Sweden |
Product images
ABT – PB (40%RAP)
| Product name | ABT – PB (40%RAP) |
|---|---|
| Product identification | Asfalts-Betong Tät (Asphalt concrete dense) - Penetration bitumen with 40% Reclaimed Asphalt Pavement |
| Product description | ABT is a denser blend used in several environments, a middle ground that is good at most applications but might be lacking in friction when wet or be reflective under certain circumstances. |
| Technical purpose of product | Road construction/road surface |
| Manufacturing or service provision description | The production starts with aggregate stone material being deposited into a drum where it is heated to the desired temperature. The heated stone is transported by conveyor upwards into a gravity fed mixing tower where it is screened into different fractions for different types of asphalt. The material is then stored temporarily in hot pockets to retain their temperature. From the hot pockets, specific amounts of each fraction is dropped on a scale and weighed before being deposited into a mixer. Bitumen, additives, filler and/or fibres are weighed separately and added to the mixer. After a mixtures specific mixing time, the finished mass is dropped onto a conveyor which transports the finished mass up to a heat insulated storage pocket. It is now ready to be loaded onto a transport vehicle. |
| Material properties | Volumetric mass density: 2400 kg/m3 Volumetric mass density: 2400 kg/m3 |
| Manufacturing site | Sandahls Grus & Asfalt Mariestad Sweden Mariestad 54292 BERGA MARIEDAL 1 |
| UN CPC code | 1533. Bitumen and asphalt, natural; asphaltites and asphaltic rock |
| Geographical scope | Sweden |
Product images
ABT – PMB (20%RAP)
| Product name | ABT – PMB (20%RAP) |
|---|---|
| Product identification | Asfalts-Betong Tät (Asphalt concrete dense) - Polymer Modified Bitumen with 20% Reclaimed Asphalt Pavement |
| Product description | ABT is a denser blend used in several environments, a middle ground that is good at most applications but might be lacking in friction when wet or be reflective under certain circumstances. |
| Technical purpose of product | Road construction/road surface |
| Manufacturing or service provision description | The production starts with aggregate stone material being deposited into a drum where it is heated to the desired temperature. The heated stone is transported by conveyor upwards into a gravity fed mixing tower where it is screened into different fractions for different types of asphalt. The material is then stored temporarily in hot pockets to retain their temperature. From the hot pockets, specific amounts of each fraction is dropped on a scale and weighed before being deposited into a mixer. Bitumen, additives, filler and/or fibres are weighed separately and added to the mixer. After a mixtures specific mixing time, the finished mass is dropped onto a conveyor which transports the finished mass up to a heat insulated storage pocket. It is now ready to be loaded onto a transport vehicle. |
| Material properties | Volumetric mass density: 2400 kg/m3 Volumetric mass density: 2400 kg/m3 |
| Manufacturing site | Sandahls Grus & Asfalt Mariestad Sweden Mariestad 54292 BERGA MARIEDAL 1 |
| UN CPC code | 1533. Bitumen and asphalt, natural; asphaltites and asphaltic rock |
| Geographical scope | Sweden |
Product images
ABS - PB (0%RAP)
| Product name | ABS - PB (0%RAP) |
|---|---|
| Product identification | Asfalts-Betong Stenrik (Asphalt concrete with high stone content) - Penetration bitumen with 0% Reclaimed Asphalt Pavement |
| Product description | ABS is a more durable and age resistant blend due to it containing more stone, making it preferable in areas where studded tires or heavy road wear might occur. More attention is typically needed during application and manufacturing. Initial friction problems might occur during the initial wear down period. |
| Technical purpose of product | Road construction/road surface |
| Manufacturing or service provision description | The production starts with aggregate stone material being deposited into a drum where it is heated to the desired temperature. The heated stone is transported by conveyor upwards into a gravity fed mixing tower where it is screened into different fractions for different types of asphalt. The material is then stored temporarily in hot pockets to retain their temperature. From the hot pockets, specific amounts of each fraction is dropped on a scale and weighed before being deposited into a mixer. Bitumen, additives, filler and/or fibres are weighed separately and added to the mixer. After a mixtures specific mixing time, the finished mass is dropped onto a conveyor which transports the finished mass up to a heat insulated storage pocket. It is now ready to be loaded onto a transport vehicle. |
| Material properties | Volumetric mass density: 2400 kg/m3 Volumetric mass density: 2400 kg/m3 |
| Manufacturing site | Sandahls Grus & Asfalt Mariestad Sweden Mariestad 54292 BERGA MARIEDAL 1 |
| UN CPC code | 1533. Bitumen and asphalt, natural; asphaltites and asphaltic rock |
| Geographical scope | Sweden |
Product images
ABS - PB (20%RAP)
| Product name | ABS - PB (20%RAP) |
|---|---|
| Product identification | Asfalts-Betong Stenrik (Asphalt concrete with high stone content) - Penetration bitumen with 20% Reclaimed Asphalt Pavement |
| Product description | ABS is a more durable and age resistant blend due to it containing more stone, making it preferable in areas where studded tires or heavy road wear might occur. More attention is typically needed during application and manufacturing. Initial friction problems might occur during the initial wear down period. |
| Technical purpose of product | Road construction/road surface |
| Manufacturing or service provision description | The production starts with aggregate stone material being deposited into a drum where it is heated to the desired temperature. The heated stone is transported by conveyor upwards into a gravity fed mixing tower where it is screened into different fractions for different types of asphalt. The material is then stored temporarily in hot pockets to retain their temperature. From the hot pockets, specific amounts of each fraction is dropped on a scale and weighed before being deposited into a mixer. Bitumen, additives, filler and/or fibres are weighed separately and added to the mixer. After a mixtures specific mixing time, the finished mass is dropped onto a conveyor which transports the finished mass up to a heat insulated storage pocket. It is now ready to be loaded onto a transport vehicle. |
| Material properties | Volumetric mass density: 2400 kg/m3 Volumetric mass density: 2400 kg/m3 |
| Manufacturing site | Sandahls Grus & Asfalt Mariestad Sweden Mariestad 54292 BERGA MARIEDAL 1 |
| UN CPC code | 1533. Bitumen and asphalt, natural; asphaltites and asphaltic rock |
| Geographical scope | Sweden |
Product images
ABS - PB (40%RAP)
| Product name | ABS - PB (40%RAP) |
|---|---|
| Product identification | Asfalts-Betong Stenrik (Asphalt concrete with high stone content) - Penetration bitumen with 40% Reclaimed Asphalt Pavement |
| Product description | ABS is a more durable and age resistant blend due to it containing more stone, making it preferable in areas where studded tires or heavy road wear might occur. More attention is typically needed during application and manufacturing. Initial friction problems might occur during the initial wear down period. |
| Technical purpose of product | Road construction/road surface |
| Manufacturing or service provision description | The production starts with aggregate stone material being deposited into a drum where it is heated to the desired temperature. The heated stone is transported by conveyor upwards into a gravity fed mixing tower where it is screened into different fractions for different types of asphalt. The material is then stored temporarily in hot pockets to retain their temperature. From the hot pockets, specific amounts of each fraction is dropped on a scale and weighed before being deposited into a mixer. Bitumen, additives, filler and/or fibres are weighed separately and added to the mixer. After a mixtures specific mixing time, the finished mass is dropped onto a conveyor which transports the finished mass up to a heat insulated storage pocket. It is now ready to be loaded onto a transport vehicle. |
| Material properties | Volumetric mass density: 2400 kg/m3 Volumetric mass density: 2400 kg/m3 |
| Manufacturing site | Sandahls Grus & Asfalt Mariestad Sweden Mariestad 54292 BERGA MARIEDAL 1 |
| UN CPC code | 1533. Bitumen and asphalt, natural; asphaltites and asphaltic rock |
| Geographical scope | Sweden |
Product images
ABS - PMB (0%RAP)
| Product name | ABS - PMB (0%RAP) |
|---|---|
| Product identification | Asfalts-Betong Stenrik (Asphalt concrete with high stone content) - Polymer Modified Bitumen with 0% Reclaimed Asphalt Pavement |
| Product description | ABS is a more durable and age resistant blend due to it containing more stone, making it preferable in areas where studded tires or heavy road wear might occur. More attention is typically needed during application and manufacturing. Initial friction problems might occur during the initial wear down period. |
| Technical purpose of product | Road construction/road surface |
| Manufacturing or service provision description | The production starts with aggregate stone material being deposited into a drum where it is heated to the desired temperature. The heated stone is transported by conveyor upwards into a gravity fed mixing tower where it is screened into different fractions for different types of asphalt. The material is then stored temporarily in hot pockets to retain their temperature. From the hot pockets, specific amounts of each fraction is dropped on a scale and weighed before being deposited into a mixer. Bitumen, additives, filler and/or fibres are weighed separately and added to the mixer. After a mixtures specific mixing time, the finished mass is dropped onto a conveyor which transports the finished mass up to a heat insulated storage pocket. It is now ready to be loaded onto a transport vehicle. |
| Material properties | Volumetric mass density: 2400 kg/m3 Volumetric mass density: 2400 kg/m3 |
| Manufacturing site | Sandahls Grus & Asfalt Mariestad Sweden Mariestad 54292 BERGA MARIEDAL 1 |
| UN CPC code | 1533. Bitumen and asphalt, natural; asphaltites and asphaltic rock |
| Geographical scope | Sweden |
Product images
ABS - PMB (20%RAP)
| Product name | ABS - PMB (20%RAP) |
|---|---|
| Product identification | Asfalts-Betong Stenrik (Asphalt concrete with high stone content) - Polymer Modified Bitumen with 20% Reclaimed Asphalt Pavement |
| Product description | ABS is a more durable and age resistant blend due to it containing more stone, making it preferable in areas where studded tires or heavy road wear might occur. More attention is typically needed during application and manufacturing. Initial friction problems might occur during the initial wear down period. |
| Technical purpose of product | Road construction/road surface |
| Manufacturing or service provision description | The production starts with aggregate stone material being deposited into a drum where it is heated to the desired temperature. The heated stone is transported by conveyor upwards into a gravity fed mixing tower where it is screened into different fractions for different types of asphalt. The material is then stored temporarily in hot pockets to retain their temperature. From the hot pockets, specific amounts of each fraction is dropped on a scale and weighed before being deposited into a mixer. Bitumen, additives, filler and/or fibres are weighed separately and added to the mixer. After a mixtures specific mixing time, the finished mass is dropped onto a conveyor which transports the finished mass up to a heat insulated storage pocket. It is now ready to be loaded onto a transport vehicle. |
| Material properties | Volumetric mass density: 2400 kg/m3 Volumetric mass density: 2400 kg/m3 |
| Manufacturing site | Sandahls Grus & Asfalt Mariestad Sweden Mariestad 54292 BERGA MARIEDAL 1 |
| UN CPC code | 1533. Bitumen and asphalt, natural; asphaltites and asphaltic rock |
| Geographical scope | Sweden |
Product images
AG - PB (0%RAP)
| Product name | AG - PB (0%RAP) |
|---|---|
| Product identification | AG – Asfalts-Grus (Asphalt gravel) - Penetration bitumen with 0% Reclaimed Asphalt Pavement |
| Product description | AG is a mixture high in gravel and low in bitumen, mostly used as a bearing layer under other mixtures |
| Technical purpose of product | Road construction/road surface |
| Manufacturing or service provision description | The production starts with aggregate stone material being deposited into a drum where it is heated to the desired temperature. The heated stone is transported by conveyor upwards into a gravity fed mixing tower where it is screened into different fractions for different types of asphalt. The material is then stored temporarily in hot pockets to retain their temperature. From the hot pockets, specific amounts of each fraction is dropped on a scale and weighed before being deposited into a mixer. Bitumen, additives, filler and/or fibres are weighed separately and added to the mixer. After a mixtures specific mixing time, the finished mass is dropped onto a conveyor which transports the finished mass up to a heat insulated storage pocket. It is now ready to be loaded onto a transport vehicle. |
| Material properties | Volumetric mass density: 2400 kg/m3 Volumetric mass density: 2400 kg/m3 |
| Manufacturing site | Sandahls Grus & Asfalt Mariestad Sweden Mariestad 54292 BERGA MARIEDAL 1 |
| UN CPC code | 1533. Bitumen and asphalt, natural; asphaltites and asphaltic rock |
| Geographical scope | Sweden |
Product images
AG - PB (20%RAP)
| Product name | AG - PB (20%RAP) |
|---|---|
| Product identification | AG – Asfalts-Grus (Asphalt gravel) - Penetration bitumen with 20% Reclaimed Asphalt Pavement |
| Product description | AG is a mixture high in gravel and low in bitumen, mostly used as a bearing layer under other mixtures |
| Technical purpose of product | Road construction/road surface |
| Manufacturing or service provision description | The production starts with aggregate stone material being deposited into a drum where it is heated to the desired temperature. The heated stone is transported by conveyor upwards into a gravity fed mixing tower where it is screened into different fractions for different types of asphalt. The material is then stored temporarily in hot pockets to retain their temperature. From the hot pockets, specific amounts of each fraction is dropped on a scale and weighed before being deposited into a mixer. Bitumen, additives, filler and/or fibres are weighed separately and added to the mixer. After a mixtures specific mixing time, the finished mass is dropped onto a conveyor which transports the finished mass up to a heat insulated storage pocket. It is now ready to be loaded onto a transport vehicle. |
| Material properties | Volumetric mass density: 2400 kg/m3 Volumetric mass density: 2400 kg/m3 |
| Manufacturing site | Sandahls Grus & Asfalt Mariestad Sweden Mariestad 54292 BERGA MARIEDAL 1 |
| UN CPC code | 1533. Bitumen and asphalt, natural; asphaltites and asphaltic rock |
| Geographical scope | Sweden |
Product images
AG - PB (40%RAP)
| Product name | AG - PB (40%RAP) |
|---|---|
| Product identification | AG – Asfalts-Grus (Asphalt gravel) - Penetration bitumen with 40% Reclaimed Asphalt Pavement |
| Product description | AG is a mixture high in gravel and low in bitumen, mostly used as a bearing layer under other mixtures |
| Technical purpose of product | Road construction/road surface |
| Manufacturing or service provision description | The production starts with aggregate stone material being deposited into a drum where it is heated to the desired temperature. The heated stone is transported by conveyor upwards into a gravity fed mixing tower where it is screened into different fractions for different types of asphalt. The material is then stored temporarily in hot pockets to retain their temperature. From the hot pockets, specific amounts of each fraction is dropped on a scale and weighed before being deposited into a mixer. Bitumen, additives, filler and/or fibres are weighed separately and added to the mixer. After a mixtures specific mixing time, the finished mass is dropped onto a conveyor which transports the finished mass up to a heat insulated storage pocket. It is now ready to be loaded onto a transport vehicle. |
| Material properties | Volumetric mass density: 2400 kg/m3 Volumetric mass density: 2400 kg/m3 |
| Manufacturing site | Sandahls Grus & Asfalt Mariestad Sweden Mariestad 54292 BERGA MARIEDAL 1 |
| UN CPC code | 1533. Bitumen and asphalt, natural; asphaltites and asphaltic rock |
| Geographical scope | Sweden |
Product images
ABB – PB (0%RAP)
| Product name | ABB – PB (0%RAP) |
|---|---|
| Product identification | ABB – Asfalts-Betong Bindlager (Asphalt concrete binding layer) - Penetration bitumen with 0% Reclaimed Asphalt Pavement |
| Product description | ABB: is a loadbearing mixture used under other mixtures |
| Technical purpose of product | Road construction / support for road surface |
| Manufacturing or service provision description | The production starts with aggregate stone material being deposited into a drum where it is heated to the desired temperature. The heated stone is transported by conveyor upwards into a gravity fed mixing tower where it is screened into different fractions for different types of asphalt. The material is then stored temporarily in hot pockets to retain their temperature. From the hot pockets, specific amounts of each fraction is dropped on a scale and weighed before being deposited into a mixer. Bitumen, additives, filler and/or fibres are weighed separately and added to the mixer. After a mixtures specific mixing time, the finished mass is dropped onto a conveyor which transports the finished mass up to a heat insulated storage pocket. It is now ready to be loaded onto a transport vehicle. |
| Material properties | Volumetric mass density: 2400 kg/m3 Volumetric mass density: 2400 kg/m3 |
| Manufacturing site | Sandahls Grus & Asfalt Mariestad Sweden Mariestad 54292 BERGA MARIEDAL 1 |
| UN CPC code | 1533. Bitumen and asphalt, natural; asphaltites and asphaltic rock |
| Geographical scope | Sweden |
Product images
ABB – PB (20%RAP)
| Product name | ABB – PB (20%RAP) |
|---|---|
| Product identification | ABB – Asfalts-Betong Bindlager (Asphalt concrete binding layer) - Penetration bitumen with 20% Reclaimed Asphalt Pavement |
| Product description | ABB: is a loadbearing mixture used under other mixtures |
| Technical purpose of product | Road construction / support for road surface |
| Manufacturing or service provision description | The production starts with aggregate stone material being deposited into a drum where it is heated to the desired temperature. The heated stone is transported by conveyor upwards into a gravity fed mixing tower where it is screened into different fractions for different types of asphalt. The material is then stored temporarily in hot pockets to retain their temperature. From the hot pockets, specific amounts of each fraction is dropped on a scale and weighed before being deposited into a mixer. Bitumen, additives, filler and/or fibres are weighed separately and added to the mixer. After a mixtures specific mixing time, the finished mass is dropped onto a conveyor which transports the finished mass up to a heat insulated storage pocket. It is now ready to be loaded onto a transport vehicle. |
| Material properties | Volumetric mass density: 2400 kg/m3 Volumetric mass density: 2400 kg/m3 |
| Manufacturing site | Sandahls Grus & Asfalt Mariestad Sweden Mariestad 54292 BERGA MARIEDAL 1 |
| UN CPC code | 1533. Bitumen and asphalt, natural; asphaltites and asphaltic rock |
| Geographical scope | Sweden |
Product images
ABB – PB (40%RAP)
| Product name | ABB – PB (40%RAP) |
|---|---|
| Product identification | ABB – Asfalts-Betong Bindlager (Asphalt concrete binding layer) - Penetration bitumen with 40% Reclaimed Asphalt Pavement |
| Product description | ABB: is a loadbearing mixture used under other mixtures |
| Technical purpose of product | Road construction / support for road surface |
| Manufacturing or service provision description | The production starts with aggregate stone material being deposited into a drum where it is heated to the desired temperature. The heated stone is transported by conveyor upwards into a gravity fed mixing tower where it is screened into different fractions for different types of asphalt. The material is then stored temporarily in hot pockets to retain their temperature. From the hot pockets, specific amounts of each fraction is dropped on a scale and weighed before being deposited into a mixer. Bitumen, additives, filler and/or fibres are weighed separately and added to the mixer. After a mixtures specific mixing time, the finished mass is dropped onto a conveyor which transports the finished mass up to a heat insulated storage pocket. It is now ready to be loaded onto a transport vehicle. |
| Material properties | Volumetric mass density: 2400 kg/m3 Volumetric mass density: 2400 kg/m3 |
| Manufacturing site | Sandahls Grus & Asfalt Mariestad Sweden Mariestad 54292 BERGA MARIEDAL 1 |
| UN CPC code | 1533. Bitumen and asphalt, natural; asphaltites and asphaltic rock |
| Geographical scope | Sweden |
Product images
SGA Grip – PB (20%RAP)
| Product name | SGA Grip – PB (20%RAP) |
|---|---|
| Product identification | SGA Grip - Sandals Grus & Asfalt Grip mixture - Penetration bitumen with 20% Reclaimed Asphalt Pavement |
| Product description | Sandals Grus & Asfalts own blend |
| Technical purpose of product | Road construction/road surface |
| Manufacturing or service provision description | The production starts with aggregate stone material being deposited into a drum where it is heated to the desired temperature. The heated stone is transported by conveyor upwards into a gravity fed mixing tower where it is screened into different fractions for different types of asphalt. The material is then stored temporarily in hot pockets to retain their temperature. From the hot pockets, specific amounts of each fraction is dropped on a scale and weighed before being deposited into a mixer. Bitumen, additives, filler and/or fibres are weighed separately and added to the mixer. After a mixtures specific mixing time, the finished mass is dropped onto a conveyor which transports the finished mass up to a heat insulated storage pocket. It is now ready to be loaded onto a transport vehicle. |
| Material properties | Volumetric mass density: 2400 kg/m3 Volumetric mass density: 2400 kg/m3 |
| Manufacturing site | Sandahls Grus & Asfalt Mariestad Sweden Mariestad 54292 BERGA MARIEDAL 1 |
| UN CPC code | 1533. Bitumen and asphalt, natural; asphaltites and asphaltic rock |
| Geographical scope | Sweden |
Product images
SGA Grip – PB (0%RAP)
| Product name | SGA Grip – PB (0%RAP) |
|---|---|
| Product identification | SGA Grip - Sandals Grus & Asfalt Grip mixture - Penetration bitumen with 0% Reclaimed Asphalt Pavement |
| Product description | Sandals Grus & Asfalts own blend |
| Technical purpose of product | Road construction/road surface |
| Manufacturing or service provision description | The production starts with aggregate stone material being deposited into a drum where it is heated to the desired temperature. The heated stone is transported by conveyor upwards into a gravity fed mixing tower where it is screened into different fractions for different types of asphalt. The material is then stored temporarily in hot pockets to retain their temperature. From the hot pockets, specific amounts of each fraction is dropped on a scale and weighed before being deposited into a mixer. Bitumen, additives, filler and/or fibres are weighed separately and added to the mixer. After a mixtures specific mixing time, the finished mass is dropped onto a conveyor which transports the finished mass up to a heat insulated storage pocket. It is now ready to be loaded onto a transport vehicle. |
| Material properties | Volumetric mass density: 2400 kg/m3 Volumetric mass density: 2400 kg/m3 |
| Manufacturing site | Sandahls Grus & Asfalt Mariestad Sweden Mariestad 54292 BERGA MARIEDAL 1 |
| UN CPC code | 1533. Bitumen and asphalt, natural; asphaltites and asphaltic rock |
| Geographical scope | Sweden |
Product images
SGA Grip – PB (40%RAP)
| Product name | SGA Grip – PB (40%RAP) |
|---|---|
| Product identification | SGA Grip - Sandals Grus & Asfalt Grip mixture - Penetration bitumen with 40% Reclaimed Asphalt Pavement |
| Product description | Sandals Grus & Asfalts own blend |
| Technical purpose of product | Road construction/road surface |
| Manufacturing or service provision description | The production starts with aggregate stone material being deposited into a drum where it is heated to the desired temperature. The heated stone is transported by conveyor upwards into a gravity fed mixing tower where it is screened into different fractions for different types of asphalt. The material is then stored temporarily in hot pockets to retain their temperature. From the hot pockets, specific amounts of each fraction is dropped on a scale and weighed before being deposited into a mixer. Bitumen, additives, filler and/or fibres are weighed separately and added to the mixer. After a mixtures specific mixing time, the finished mass is dropped onto a conveyor which transports the finished mass up to a heat insulated storage pocket. It is now ready to be loaded onto a transport vehicle. |
| Material properties | Volumetric mass density: 2400 kg/m3 Volumetric mass density: 2400 kg/m3 |
| Manufacturing site | Sandahls Grus & Asfalt Mariestad Sweden Mariestad 54292 BERGA MARIEDAL 1 |
| UN CPC code | 1533. Bitumen and asphalt, natural; asphaltites and asphaltic rock |
| Geographical scope | Sweden |
Product images
SGA Grip – PMB (0%RAP)
| Product name | SGA Grip – PMB (0%RAP) |
|---|---|
| Product identification | SGA Grip - Sandals Grus & Asfalt Grip mixture - Polymer Modified Bitumen with 0% Reclaimed Asphalt Pavement |
| Product description | Sandals Grus & Asfalts own blend |
| Technical purpose of product | Road construction/road surface |
| Manufacturing or service provision description | The production starts with aggregate stone material being deposited into a drum where it is heated to the desired temperature. The heated stone is transported by conveyor upwards into a gravity fed mixing tower where it is screened into different fractions for different types of asphalt. The material is then stored temporarily in hot pockets to retain their temperature. From the hot pockets, specific amounts of each fraction is dropped on a scale and weighed before being deposited into a mixer. Bitumen, additives, filler and/or fibres are weighed separately and added to the mixer. After a mixtures specific mixing time, the finished mass is dropped onto a conveyor which transports the finished mass up to a heat insulated storage pocket. It is now ready to be loaded onto a transport vehicle. |
| Material properties | Volumetric mass density: 2400 kg/m3 Volumetric mass density: 2400 kg/m3 |
| Manufacturing site | Sandahls Grus & Asfalt Mariestad Sweden Mariestad 54292 BERGA MARIEDAL 1 |
| UN CPC code | 1533. Bitumen and asphalt, natural; asphaltites and asphaltic rock |
| Geographical scope | Sweden |
Product images
SGA Grip – PMB (20%RAP)
| Product name | SGA Grip – PMB (20%RAP) |
|---|---|
| Product identification | SGA Grip - Sandals Grus & Asfalt Grip mixture - Polymer Modified Bitumen with 20% Reclaimed Asphalt Pavement |
| Product description | Sandals Grus & Asfalts own blend |
| Technical purpose of product | Road construction/road surface |
| Manufacturing or service provision description | The production starts with aggregate stone material being deposited into a drum where it is heated to the desired temperature. The heated stone is transported by conveyor upwards into a gravity fed mixing tower where it is screened into different fractions for different types of asphalt. The material is then stored temporarily in hot pockets to retain their temperature. From the hot pockets, specific amounts of each fraction is dropped on a scale and weighed before being deposited into a mixer. Bitumen, additives, filler and/or fibres are weighed separately and added to the mixer. After a mixtures specific mixing time, the finished mass is dropped onto a conveyor which transports the finished mass up to a heat insulated storage pocket. It is now ready to be loaded onto a transport vehicle. |
| Material properties | Volumetric mass density: 2400 kg/m3 Volumetric mass density: 2400 kg/m3 |
| Manufacturing site | Sandahls Grus & Asfalt Mariestad Sweden Mariestad 54292 BERGA MARIEDAL 1 |
| UN CPC code | 1533. Bitumen and asphalt, natural; asphaltites and asphaltic rock |
| Geographical scope | Sweden |
Product images
ABB – PMB (0%RAP)
| Product name | ABB – PMB (0%RAP) |
|---|---|
| Product identification | ABB – Asfalts-Betong Bindlager (Asphalt concrete binding layer) - Polymer Modified Bitumen with 0% Reclaimed Asphalt Pavement |
| Product description | ABB: is a loadbearing mixture used under other mixtures |
| Technical purpose of product | Road construction / support for road surface |
| Manufacturing or service provision description | The production starts with aggregate stone material being deposited into a drum where it is heated to the desired temperature. The heated stone is transported by conveyor upwards into a gravity fed mixing tower where it is screened into different fractions for different types of asphalt. The material is then stored temporarily in hot pockets to retain their temperature. From the hot pockets, specific amounts of each fraction is dropped on a scale and weighed before being deposited into a mixer. Bitumen, additives, filler and/or fibres are weighed separately and added to the mixer. After a mixtures specific mixing time, the finished mass is dropped onto a conveyor which transports the finished mass up to a heat insulated storage pocket. It is now ready to be loaded onto a transport vehicle. |
| Material properties | Volumetric mass density: 2400 kg/m3 Volumetric mass density: 2400 kg/m3 |
| Manufacturing site | Sandahls Grus & Asfalt Mariestad Sweden Mariestad 54292 BERGA MARIEDAL 1 |
| UN CPC code | 1533. Bitumen and asphalt, natural; asphaltites and asphaltic rock |
| Geographical scope | Sweden |
Product images
ABB – PMB (20%RAP)
| Product name | ABB – PMB (20%RAP) |
|---|---|
| Product identification | ABB – Asfalts-Betong Bindlager (Asphalt concrete binding layer) - Polymer Modified Bitumen with 20% Reclaimed Asphalt Pavement |
| Product description | ABB: is a loadbearing mixture used under other mixtures |
| Technical purpose of product | Road construction / support for road surface |
| Manufacturing or service provision description | The production starts with aggregate stone material being deposited into a drum where it is heated to the desired temperature. The heated stone is transported by conveyor upwards into a gravity fed mixing tower where it is screened into different fractions for different types of asphalt. The material is then stored temporarily in hot pockets to retain their temperature. From the hot pockets, specific amounts of each fraction is dropped on a scale and weighed before being deposited into a mixer. Bitumen, additives, filler and/or fibres are weighed separately and added to the mixer. After a mixtures specific mixing time, the finished mass is dropped onto a conveyor which transports the finished mass up to a heat insulated storage pocket. It is now ready to be loaded onto a transport vehicle. |
| Material properties | Volumetric mass density: 2400 kg/m3 Volumetric mass density: 2400 kg/m3 |
| Manufacturing site | Sandahls Grus & Asfalt Mariestad Sweden Mariestad 54292 BERGA MARIEDAL 1 |
| UN CPC code | 1533. Bitumen and asphalt, natural; asphaltites and asphaltic rock |
| Geographical scope | Sweden |
Product images
Content declaration
| Content declaration of multiple products | The specifics of the declared product has been listed under PRODUCT CONTENT. Multiple mixtures with multiple amounts of RAP mixture is produced in the Östad plant. What follows are the ranges of the minimum and maximum of each content in kg. Aggregate: 589 - 944 RAP: 0-400 Bitumen: 0 - 66 Polymer bitumen (PMB): 0 - 67 Binder (Limestone): 5 Cellulose fibres: 0 - 3 The listed product content is for the product EPD is ABT - PB 0% RAP |
|---|---|
| Hazardous and toxic substances | The product does not contain any substances from the SVHC candidate list in concentrations exceeding 0.1% of its weight. |
| Content name | Mass, kg | Post-consumer recycled material, mass-% of product | Biogenic material, mass-% of product | Biogenic material1, kg C/declared unit |
|---|---|---|---|---|
| Aggregate | 931 | 0 | 0 | 0 |
| Bitumen | 64 | 0 | 0 | 0 |
| Binder (Limestone) | 5 | 0 | 0 | 0 |
| Total | 1000 | 0 | 0 | 0 |
| Note 1 | 1 kg biogenic carbon is equivalent to 44/12 kg of CO2 | |||
Worst-case product
| Product name | ABS - PMB (0%RAP) |
|---|---|
| Hazardous and toxic substances | The product does not contain any substances from the SVHC candidate list in concentrations exceeding 0.1% of its weight. |
| Content name | Mass, kg | Post-consumer recycled material, mass-% of product | Biogenic material, mass-% of product | Biogenic material1, kg C/declared unit |
|---|---|---|---|---|
| Aggregate | 925 | 0 | 0 | 0 |
| Polymer bitumen (PMB) | 67 | 0 | 0 | 0 |
| Binder (Limestone) | 5 | 0 | 0 | 0 |
| Cellulose fibre | 3 | 0 | 0 | 0 |
| Total | 1000 | 0 | 0 | 0 |
| Note 1 | 1 kg biogenic carbon is equivalent to 44/12 kg of CO2 | |||
LCA information
| EPD based on declared or functional unit | Declared unit |
|---|---|
| Declared unit and reference flow | 1 Ton of asphalt mixture Mass: 1000 kg |
| Conversion factor to mass | 0.001 |
| Are infrastructure or capital goods included in any upstream, core or downstream processes? | |
| Datasources used for this EPD | ecoinvent database (general) ecoinvent 3.10 database Other database Eurobitume LCA 4.0 report |
| LCA Software | SimaPro SimaPro 9.6 |
| Version of the EN 15804 reference package | EF Reference Package 3.1 |
| Characterisation methods | Climate Change Baseline model of 100 years of the IPCC based on IPCC 2021 Ozone Depletion - Steady-state ODPs, WMO 2014. Acidification - Accumulated Exceedance, Seppälä et al. 2006, Posch et al., 2008. Eutrophication aquatic freshwater - EUTREND model, Struijs et al., 2009b, as implemented in ReCiPe. Eutrophication aquatic marine - EUTREND model, Struijs et al., 2009b, as implemented in ReCiPe. Eutrophication terrestrial - Accumulated Exceedance, Seppälä et al. 2006, Posch et al. Photochemical ozone formation - LOTOS-EUROS, Van Zelm et al., as applied in ReCiPe. Depletion of abiotic resources – Minerals and metals - CML 2002, Guinée et al., 2002, and van Ooers et al. 2002 Depletion of abiotic resources – Fossil fuels - CML 2002, Guinée et al., 2002, and van Ooers et al. 2002 Water Use - Available Water Remaining (AWARE) Boulay et al., 2016. Particulate matter emissions - SETAP-UNEP, Fantke et al 2016 Ionising radiation, human health - Human health effect model as developed by Dreicer et al. 1995 update by Freischknecht et al., 2000 Ecotoxicity (freshwater) - UseTox version 2 until the modified USEtox model is available from EC-JRC Human toxicity, cancer effects - UseTox version 2 until the modified USEtox model is available from EC-JRC Human toxicity, non-cancer effects - UseTox version 2 until the modified USEtox model is available from EC-JRC Land use related impacts/soil quality - Soil quality index based on LANCA. |
| Technology description including background system | The asphalt mixtures are usually a blend of stone aggregate (gravel), bitumen and a binder such as limestone. Some mixtures also include polymer, making it polymer modified bitumen (PMB), and/or cellulose fibres, depending on what properties the asphalt needs. The bitumen data is gathered from the Eurobitume LCA 4.0. The mixture materials are gathered and mixed at the Hok plant before transported to the application site. The mixtures are most commonly applied by an asphalt paver, which is supplied by a steady stream of lorries transporting the hot asphalt mixture, and a roller. After the asphalt has served its purpose it is removed by a asphalt miller machine. 14% of the removed asphalt is returned to a plant (Sandahls or other) to be reused as RAP and the rest is landfilled. |
| Scrap (recycled material) inputs contribution level | Less than 10% of the GWP-GHG results in modules A1-A3 come from scrap inputs |
Data quality assessment
| Description of data quality assessment and reference years | A data collection sheet was sent out to Sandahls Grus & Asfalt AB who reported the material content and onsite flows for the year 2024. Time related coverage Very Good as all datasets are currently valid and data is collected based on 2024. Geographical coverage Very good for collected data, as it comes from the actual site. Fair for background datasets as they are mainly based on Swiss datasets that can be regarded as having similar conditions to Swedish. Datasets regarded as Fair that contribute more than 30%: The dataset for aggregate was regarded as fair as there was no Swedish dataset available and Swiss was used as a substitute. Technology coverage Very good for collected data, as it comes from the actual site. Between fair and good for the background data. The main contributor to GWP (bitumen) is based on the actual sites in europe where bitumen is manufactured. Datasets regarded as Poor: The foreground data does not specify what type of aerosol is being used, a generic dataset of organic chemicals. No datasets for waste treatment for aerosols exist at this time, substituting datasetsWaste paint {Europe without Switzerland}| treatment of waste paint, hazardous waste incineration | EN15804, U were chosen. The dataset Diesel, burned in building machine is for stationary machinery while the plant is designed to be movable. Precision There exists an inherent variance to the ecoinvent database as well as variance in foreground figures, shown through the pedigree. The use of the Eurobitume 4.0 LCA increases the precision even if some emission sources are not specifically explained further than just being reported, compared to generic data. It can be observed that all existing EPDs that was checked for benchmarking were Eurobitume 3.1 which gives this report higher precision. Completeness All known flows are accounted or listed in the cut-off. Representativeness The data has been chosen to specifically reflect the true conditions; it is not within the scope of the project to verify the upstream value chain but the chosen datasets should reflect this as accurately as possible within the scope of the project. Consistency The methodology (EN 15804) has been uniformly applied to all foreground flows and for all background data, the database was chosen to be as consistent as possible with PCR 2019:14 (Ecoinvent EN 15804 system library). Reproducibility The LCA is reproducible with all data reported in the background report. No other data was used then what is reported in that document. Data sources Data collection method is described in the LCI chapter, and all datasets are referenced. Data uncertainty A sensitivity analysis was performed to evaluate the effect of a key parameter relating to PMB. When looking at generic datasets, there is an uncertainty to how well it reflects the reality. |
|---|
| Process name | Source type | Source | Reference year | Data category | Share of primary data, of GWP-GHG results for A1-A3 |
|---|---|---|---|---|---|
| Bitumen | Collected data + Industry data | Eurobitume LCA 4.0 | 2025 | Secondary data | 0% |
| Electricity | Collected data + Database | Ecoinvent v3.10 | 2024 | Primary data | 1.45% |
| HVO 100 | Collected data, supplier data & industry data | Invoices, supplier documentation, f3 report | 2019-2025 | Primary data | 4.61% |
| Total share of primary data, of GWP-GHG results for A1-A3 | 6.0600000000000005% | ||||
| The share of primary data is calculated based on GWP-GHG results. It is a simplified indicator for data quality that supports the use of more primary data to increase the representativeness of and comparability between EPDs. Note that the indicator does not capture all relevant aspects of data quality and is not comparable across product categories. | |||||
| Electricity used in the manufacturing process in A3 (A5 for services) | ||
|---|---|---|
| Type of electricity mix | Residual electricity mix on the market | |
| Energy sources | Hydro | 4.5% |
| Wind | 2% | |
| Solar | 0% | |
| Biomass | 9.1% | |
| Geothermal | 0% | |
| Waste | 0% | |
| Nuclear | 82.7% | |
| Natural gas | 0% | |
| Coal | 0.1% | |
| Oil | 1.5% | |
| Peat | 0.1% | |
| Other | 0% | |
| GWP-GHG intensity (kg CO2 eq./kWh) | 0.05 kg CO2 eq./kWh | |
| Method used to calculate residual electricity mix | AIB report |
|---|
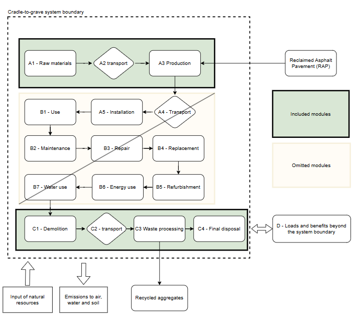
System boundary
| Description of the system boundary | a) Cradle to gate with modules C1-C4 and module D (A1-A3 + C + D). |
|---|---|
| Excluded modules | No, there is no excluded module, or there are no excluded modules |
Declared modules
| Product stage | Construction process stage | Use stage | End of life stage | Beyond product life cycle | |||||||||||||||||||||||||||||||||||||||||||||||||||||||||||||||||||||||||||||||||||||||||||||||||||||||||||||||||||||||||||||||||||||||||||||||||||||||||||||||||||||||||||||||||||||||||||||||||||||||||||||||||||||||||||||||||||||||||||||||||||||||||||||||||||||||||||||||||||||||||||||||||||||||||||||||||||||||||||||||||||||||||||||||||||||||||||||||||||||||||||||||||||||||||||||||||||||||||||||||||||||||||||||||||||||||||||||||||||||||||||||||||||||||||||||||||||||||||||||||||||||||||||||||||||||||||||||||||||||||||||||||||||||||||||||||||||||||||||||||||||||||||||||||||||||||||||||||||||||||||||||||||||||||||||||||||||||||||||||||||||||||||||||||||||||||||||||||||||||||||||||||||||||||||||||||||||||||||||||||||||||||||||||||||||||||||||||||||||||||||||||||||||||||||||||||||||||||||||||||||||||||||||||||||||||||||||||||||||||||||||||||||||||||||||||||||||||||||||||||||||||||||||||||||||||||||||||||||||||||||||||||||||||||||||||||||||||||||||||||||||||||||||||||||||||||||||||||||||
|---|---|---|---|---|---|---|---|---|---|---|---|---|---|---|---|---|---|---|---|---|---|---|---|---|---|---|---|---|---|---|---|---|---|---|---|---|---|---|---|---|---|---|---|---|---|---|---|---|---|---|---|---|---|---|---|---|---|---|---|---|---|---|---|---|---|---|---|---|---|---|---|---|---|---|---|---|---|---|---|---|---|---|---|---|---|---|---|---|---|---|---|---|---|---|---|---|---|---|---|---|---|---|---|---|---|---|---|---|---|---|---|---|---|---|---|---|---|---|---|---|---|---|---|---|---|---|---|---|---|---|---|---|---|---|---|---|---|---|---|---|---|---|---|---|---|---|---|---|---|---|---|---|---|---|---|---|---|---|---|---|---|---|---|---|---|---|---|---|---|---|---|---|---|---|---|---|---|---|---|---|---|---|---|---|---|---|---|---|---|---|---|---|---|---|---|---|---|---|---|---|---|---|---|---|---|---|---|---|---|---|---|---|---|---|---|---|---|---|---|---|---|---|---|---|---|---|---|---|---|---|---|---|---|---|---|---|---|---|---|---|---|---|---|---|---|---|---|---|---|---|---|---|---|---|---|---|---|---|---|---|---|---|---|---|---|---|---|---|---|---|---|---|---|---|---|---|---|---|---|---|---|---|---|---|---|---|---|---|---|---|---|---|---|---|---|---|---|---|---|---|---|---|---|---|---|---|---|---|---|---|---|---|---|---|---|---|---|---|---|---|---|---|---|---|---|---|---|---|---|---|---|---|---|---|---|---|---|---|---|---|---|---|---|---|---|---|---|---|---|---|---|---|---|---|---|---|---|---|---|---|---|---|---|---|---|---|---|---|---|---|---|---|---|---|---|---|---|---|---|---|---|---|---|---|---|---|---|---|---|---|---|---|---|---|---|---|---|---|---|---|---|---|---|---|---|---|---|---|---|---|---|---|---|---|---|---|---|---|---|---|---|---|---|---|---|---|---|---|---|---|---|---|---|---|---|---|---|---|---|---|---|---|---|---|---|---|---|---|---|---|---|---|---|---|---|---|---|---|---|---|---|---|---|---|---|---|---|---|---|---|---|---|---|---|---|---|---|---|---|---|---|---|---|---|---|---|---|---|---|---|---|---|---|---|---|---|---|---|---|---|---|---|---|---|---|---|---|---|---|---|---|---|---|---|---|---|---|---|---|---|---|---|---|---|---|---|---|---|---|---|---|---|---|---|---|---|---|---|---|---|---|---|---|---|---|---|---|---|---|---|---|---|---|---|---|---|---|---|---|---|---|---|---|---|---|---|---|---|---|---|---|---|---|---|---|---|---|---|---|---|---|---|---|---|---|---|---|---|---|---|---|---|---|---|---|---|---|---|---|---|---|---|---|---|---|---|---|---|---|---|---|---|---|---|---|---|---|---|---|---|---|---|---|---|---|---|---|---|---|---|---|---|---|---|---|---|---|---|---|---|---|---|---|---|---|---|---|---|---|---|---|---|---|---|---|---|---|---|---|---|---|---|---|---|---|---|---|---|---|---|---|---|---|---|---|---|---|---|---|---|---|---|---|---|---|---|---|---|---|---|---|---|---|---|---|---|---|---|---|---|---|---|---|---|---|---|---|---|---|---|---|---|---|---|---|---|---|---|---|---|---|---|---|---|---|---|---|---|---|---|---|---|---|---|---|---|---|---|---|---|---|---|---|---|---|---|---|---|---|---|---|---|---|---|---|---|---|---|---|---|---|---|---|---|---|---|---|---|---|---|---|---|---|---|---|---|---|---|---|---|---|---|---|---|---|---|---|---|---|---|---|---|---|---|---|---|---|---|---|---|---|---|---|---|---|---|---|---|---|---|---|---|---|---|---|---|---|---|---|---|---|---|---|---|---|---|---|---|---|---|---|---|---|---|---|---|---|---|---|---|---|---|---|---|---|---|---|---|---|---|---|---|---|---|---|---|---|---|---|---|---|---|---|---|---|---|---|---|---|---|---|---|---|---|---|---|---|---|---|---|---|---|---|---|---|---|---|---|---|---|---|---|---|---|---|---|---|---|---|---|---|---|---|---|---|---|---|---|---|---|---|---|---|---|---|---|---|---|---|---|---|---|---|---|---|---|---|---|---|---|---|---|---|---|---|---|---|---|---|---|---|---|---|---|---|---|---|---|---|---|---|---|---|---|---|---|---|---|---|---|---|---|---|---|---|---|---|---|---|---|---|---|---|---|---|---|---|---|---|---|---|---|---|---|---|---|---|---|---|---|---|---|---|---|---|---|---|---|---|
| Raw material supply | Transport | Manufacturing | Transport to site | Construction installation | Use | Maintenance | Repair | Replacement | Refurbishment | Operational energy use | Operational water use | De-construction demolition | Transport | Waste processing | Disposal | Reuse-Recovery-Recycling-potential | |||||||||||||||||||||||||||||||||||||||||||||||||||||||||||||||||||||||||||||||||||||||||||||||||||||||||||||||||||||||||||||||||||||||||||||||||||||||||||||||||||||||||||||||||||||||||||||||||||||||||||||||||||||||||||||||||||||||||||||||||||||||||||||||||||||||||||||||||||||||||||||||||||||||||||||||||||||||||||||||||||||||||||||||||||||||||||||||||||||||||||||||||||||||||||||||||||||||||||||||||||||||||||||||||||||||||||||||||||||||||||||||||||||||||||||||||||||||||||||||||||||||||||||||||||||||||||||||||||||||||||||||||||||||||||||||||||||||||||||||||||||||||||||||||||||||||||||||||||||||||||||||||||||||||||||||||||||||||||||||||||||||||||||||||||||||||||||||||||||||||||||||||||||||||||||||||||||||||||||||||||||||||||||||||||||||||||||||||||||||||||||||||||||||||||||||||||||||||||||||||||||||||||||||||||||||||||||||||||||||||||||||||||||||||||||||||||||||||||||||||||||||||||||||||||||||||||||||||||||||||||||||||||||||||||||||||||||||||||||||||||||||||||||||||||||||
| Module | A1 | A2 | A3 | A4 | A5 | B1 | B2 | B3 | B4 | B5 | B6 | B7 | C1 | C2 | C3 | C4 | D | ||||||||||||||||||||||||||||||||||||||||||||||||||||||||||||||||||||||||||||||||||||||||||||||||||||||||||||||||||||||||||||||||||||||||||||||||||||||||||||||||||||||||||||||||||||||||||||||||||||||||||||||||||||||||||||||||||||||||||||||||||||||||||||||||||||||||||||||||||||||||||||||||||||||||||||||||||||||||||||||||||||||||||||||||||||||||||||||||||||||||||||||||||||||||||||||||||||||||||||||||||||||||||||||||||||||||||||||||||||||||||||||||||||||||||||||||||||||||||||||||||||||||||||||||||||||||||||||||||||||||||||||||||||||||||||||||||||||||||||||||||||||||||||||||||||||||||||||||||||||||||||||||||||||||||||||||||||||||||||||||||||||||||||||||||||||||||||||||||||||||||||||||||||||||||||||||||||||||||||||||||||||||||||||||||||||||||||||||||||||||||||||||||||||||||||||||||||||||||||||||||||||||||||||||||||||||||||||||||||||||||||||||||||||||||||||||||||||||||||||||||||||||||||||||||||||||||||||||||||||||||||||||||||||||||||||||||||||||||||||||||||||||||||||||||||||
| Modules declared | X | X | X | ND | ND | ND | ND | ND | ND | ND | ND | ND | X | X | X | X | X | ||||||||||||||||||||||||||||||||||||||||||||||||||||||||||||||||||||||||||||||||||||||||||||||||||||||||||||||||||||||||||||||||||||||||||||||||||||||||||||||||||||||||||||||||||||||||||||||||||||||||||||||||||||||||||||||||||||||||||||||||||||||||||||||||||||||||||||||||||||||||||||||||||||||||||||||||||||||||||||||||||||||||||||||||||||||||||||||||||||||||||||||||||||||||||||||||||||||||||||||||||||||||||||||||||||||||||||||||||||||||||||||||||||||||||||||||||||||||||||||||||||||||||||||||||||||||||||||||||||||||||||||||||||||||||||||||||||||||||||||||||||||||||||||||||||||||||||||||||||||||||||||||||||||||||||||||||||||||||||||||||||||||||||||||||||||||||||||||||||||||||||||||||||||||||||||||||||||||||||||||||||||||||||||||||||||||||||||||||||||||||||||||||||||||||||||||||||||||||||||||||||||||||||||||||||||||||||||||||||||||||||||||||||||||||||||||||||||||||||||||||||||||||||||||||||||||||||||||||||||||||||||||||||||||||||||||||||||||||||||||||||||||||||||||||||||
| Geography | Global | Global | Sweden | N/A | N/A | N/A | N/A | N/A | N/A | N/A | N/A | N/A | Sweden | Sweden | Sweden | Sweden | Sweden | ||||||||||||||||||||||||||||||||||||||||||||||||||||||||||||||||||||||||||||||||||||||||||||||||||||||||||||||||||||||||||||||||||||||||||||||||||||||||||||||||||||||||||||||||||||||||||||||||||||||||||||||||||||||||||||||||||||||||||||||||||||||||||||||||||||||||||||||||||||||||||||||||||||||||||||||||||||||||||||||||||||||||||||||||||||||||||||||||||||||||||||||||||||||||||||||||||||||||||||||||||||||||||||||||||||||||||||||||||||||||||||||||||||||||||||||||||||||||||||||||||||||||||||||||||||||||||||||||||||||||||||||||||||||||||||||||||||||||||||||||||||||||||||||||||||||||||||||||||||||||||||||||||||||||||||||||||||||||||||||||||||||||||||||||||||||||||||||||||||||||||||||||||||||||||||||||||||||||||||||||||||||||||||||||||||||||||||||||||||||||||||||||||||||||||||||||||||||||||||||||||||||||||||||||||||||||||||||||||||||||||||||||||||||||||||||||||||||||||||||||||||||||||||||||||||||||||||||||||||||||||||||||||||||||||||||||||||||||||||||||||||||||||||||||||||||
| Share of specific data | 6.1% | - | - | - | - | - | - | - | - | - | - | - | - | - | - | ||||||||||||||||||||||||||||||||||||||||||||||||||||||||||||||||||||||||||||||||||||||||||||||||||||||||||||||||||||||||||||||||||||||||||||||||||||||||||||||||||||||||||||||||||||||||||||||||||||||||||||||||||||||||||||||||||||||||||||||||||||||||||||||||||||||||||||||||||||||||||||||||||||||||||||||||||||||||||||||||||||||||||||||||||||||||||||||||||||||||||||||||||||||||||||||||||||||||||||||||||||||||||||||||||||||||||||||||||||||||||||||||||||||||||||||||||||||||||||||||||||||||||||||||||||||||||||||||||||||||||||||||||||||||||||||||||||||||||||||||||||||||||||||||||||||||||||||||||||||||||||||||||||||||||||||||||||||||||||||||||||||||||||||||||||||||||||||||||||||||||||||||||||||||||||||||||||||||||||||||||||||||||||||||||||||||||||||||||||||||||||||||||||||||||||||||||||||||||||||||||||||||||||||||||||||||||||||||||||||||||||||||||||||||||||||||||||||||||||||||||||||||||||||||||||||||||||||||||||||||||||||||||||||||||||||||||||||||||||||||||||||||||||||||||||||||
| Variation - products | 61% | - | - | - | - | - | - | - | - | - | - | - | - | - | - | ||||||||||||||||||||||||||||||||||||||||||||||||||||||||||||||||||||||||||||||||||||||||||||||||||||||||||||||||||||||||||||||||||||||||||||||||||||||||||||||||||||||||||||||||||||||||||||||||||||||||||||||||||||||||||||||||||||||||||||||||||||||||||||||||||||||||||||||||||||||||||||||||||||||||||||||||||||||||||||||||||||||||||||||||||||||||||||||||||||||||||||||||||||||||||||||||||||||||||||||||||||||||||||||||||||||||||||||||||||||||||||||||||||||||||||||||||||||||||||||||||||||||||||||||||||||||||||||||||||||||||||||||||||||||||||||||||||||||||||||||||||||||||||||||||||||||||||||||||||||||||||||||||||||||||||||||||||||||||||||||||||||||||||||||||||||||||||||||||||||||||||||||||||||||||||||||||||||||||||||||||||||||||||||||||||||||||||||||||||||||||||||||||||||||||||||||||||||||||||||||||||||||||||||||||||||||||||||||||||||||||||||||||||||||||||||||||||||||||||||||||||||||||||||||||||||||||||||||||||||||||||||||||||||||||||||||||||||||||||||||||||||||||||||||||||||||
| Variation - sites | 0% | - | - | - | - | - | - | - | - | - | - | - | - | - | - | ||||||||||||||||||||||||||||||||||||||||||||||||||||||||||||||||||||||||||||||||||||||||||||||||||||||||||||||||||||||||||||||||||||||||||||||||||||||||||||||||||||||||||||||||||||||||||||||||||||||||||||||||||||||||||||||||||||||||||||||||||||||||||||||||||||||||||||||||||||||||||||||||||||||||||||||||||||||||||||||||||||||||||||||||||||||||||||||||||||||||||||||||||||||||||||||||||||||||||||||||||||||||||||||||||||||||||||||||||||||||||||||||||||||||||||||||||||||||||||||||||||||||||||||||||||||||||||||||||||||||||||||||||||||||||||||||||||||||||||||||||||||||||||||||||||||||||||||||||||||||||||||||||||||||||||||||||||||||||||||||||||||||||||||||||||||||||||||||||||||||||||||||||||||||||||||||||||||||||||||||||||||||||||||||||||||||||||||||||||||||||||||||||||||||||||||||||||||||||||||||||||||||||||||||||||||||||||||||||||||||||||||||||||||||||||||||||||||||||||||||||||||||||||||||||||||||||||||||||||||||||||||||||||||||||||||||||||||||||||||||||||||||||||||||||||||||
| Disclaimer | The share of specific/primary data and both variations (products and sites) refer to GWP-GHG results only. | ||||||||||||||||||||||||||||||||||||||||||||||||||||||||||||||||||||||||||||||||||||||||||||||||||||||||||||||||||||||||||||||||||||||||||||||||||||||||||||||||||||||||||||||||||||||||||||||||||||||||||||||||||||||||||||||||||||||||||||||||||||||||||||||||||||||||||||||||||||||||||||||||||||||||||||||||||||||||||||||||||||||||||||||||||||||||||||||||||||||||||||||||||||||||||||||||||||||||||||||||||||||||||||||||||||||||||||||||||||||||||||||||||||||||||||||||||||||||||||||||||||||||||||||||||||||||||||||||||||||||||||||||||||||||||||||||||||||||||||||||||||||||||||||||||||||||||||||||||||||||||||||||||||||||||||||||||||||||||||||||||||||||||||||||||||||||||||||||||||||||||||||||||||||||||||||||||||||||||||||||||||||||||||||||||||||||||||||||||||||||||||||||||||||||||||||||||||||||||||||||||||||||||||||||||||||||||||||||||||||||||||||||||||||||||||||||||||||||||||||||||||||||||||||||||||||||||||||||||||||||||||||||||||||||||||||||||||||||||||||||||||||||||||||||||||||||||||||||||||||
Process flow diagram(s) related images
Default scenario
| Name of the default scenario | Default Swedish Scenario |
|---|---|
| Description of the default scenario | In this scenario the asphalt is produced, sold, used and removed in Sweden |
Module C: End-of-life
| Explanatory name of the default scenario in module C | Default end-of-life |
|---|---|
| Brief description of the default scenario in module C | All asphalt will be removed by milling machine 14% reused as aggregates 86% landfill |
| Description of the default scenario in module C | When the asphalt has been deemed in need of replacement, it will be removed by a machine called an asphalt miller. The miller has a rotating wheel with teeth that shreds the asphalt and moves it to a conveyor that in turn deposits it onto a trailer ready for transport. 14% of the removed asphalt is assumed to be reused as aggregates and 86% is landfilled. Capacity utilization including empty returns is set to 50% as stated in table 8 for average transports as stated in the ecoinvent documentation (Eco TransIT 2019) |
| Module C information | Value | Unit |
|---|---|---|
| C1: Diesel combustion by asphalt miller | 10 | kWh |
| C2: Transport by freight lorry 16-32 metric tons (EURO 6) and the ecoinvent capacity utilization | 80 | km |
| C3: Asphalt reused as aggregates per ton | 140 | kg |
| C4: Landfilled asphalt per ton | 860 | kg |
Module D: Beyond product life cycle
| Explanatory name of the default scenario in module D | Recycled aggregate |
|---|---|
| Brief description of the default scenario in module D | 14% of removed asphalt is replacing aggregates. |
| Module D information | Value | Unit |
|---|---|---|
| asphalt recycled as aggregates | 140 | kg |
Environmental performance
Mandatory environmental performance indicators according to EN 15804
| Impact category | Indicator | Unit | A1-A3 | A4 | A5 | B1 | B2 | B3 | B4 | B5 | B6 | B7 | C1 | C2 | C3 | C4 | D | Variation2 |
|---|---|---|---|---|---|---|---|---|---|---|---|---|---|---|---|---|---|---|
| Climate change - total | GWP-total | kg CO2 eq. | 4.30E+1 | ND | ND | ND | ND | ND | ND | ND | ND | ND | 3.40E+0 | 1.20E+1 | 0.00E+0 | 1.30E+1 | -2.70E-1 | 19.00% |
| Climate change - fossil | GWP-fossil | kg CO2 eq. | 4.20E+1 | ND | ND | ND | ND | ND | ND | ND | ND | ND | 3.40E+0 | 1.20E+1 | 0.00E+0 | 1.30E+1 | -2.60E-1 | 19.00% |
| Climate change - biogenic | GWP-biogenic | kg CO2 eq. | 2.60E-1 | ND | ND | ND | ND | ND | ND | ND | ND | ND | 5.20E-4 | 4.00E-3 | 0.00E+0 | 1.00E-1 | -1.30E-2 | 12.00% |
| Climate change - land use and land-use change | GWP-luluc | kg CO2 eq. | 3.80E-2 | ND | ND | ND | ND | ND | ND | ND | ND | ND | 1.20E-4 | 3.10E-4 | 0.00E+0 | 6.70E-4 | -4.80E-5 | 12.00% |
| Ozone depletion | ODP | kg CFC-11 eq. | 1.30E-7 | ND | ND | ND | ND | ND | ND | ND | ND | ND | 5.30E-8 | 2.50E-7 | 0.00E+0 | 2.80E-7 | -4.20E-9 | 91.00% |
| Acidification | AP | mol H+ eq. | 1.80E-1 | ND | ND | ND | ND | ND | ND | ND | ND | ND | 3.20E-2 | 3.10E-2 | 0.00E+0 | 5.40E-2 | -2.00E-3 | 13.00% |
| Eutrophication aquatic freshwater | EP-freshwater | kg P eq. | 3.70E-4 | ND | ND | ND | ND | ND | ND | ND | ND | ND | 3.20E-6 | 1.00E-5 | 0.00E+0 | 3.00E-5 | -1.70E-6 | 53.00% |
| Eutrophication aquatic marine | EP-marine | kg N eq. | 5.50E-2 | ND | ND | ND | ND | ND | ND | ND | ND | ND | 1.50E-2 | 1.20E-2 | 0.00E+0 | 2.50E-2 | -9.00E-4 | 6.00% |
| Eutrophication terrestrial | EP-terrestrial | mol N eq. | 6.60E-1 | ND | ND | ND | ND | ND | ND | ND | ND | ND | 1.60E-1 | 1.30E-1 | 0.00E+0 | 2.40E-1 | -9.90E-3 | 6.00% |
| Photochemical ozone formation | POCP | kg NMVOC eq. | 2.20E-1 | ND | ND | ND | ND | ND | ND | ND | ND | ND | 4.80E-2 | 5.40E-2 | 0.00E+0 | 9.50E-2 | -3.00E-3 | 15.00% |
| Depletion of abiotic resources - minerals and metals | ADP-minerals&metals1 | kg Sb eq. | 1.20E-5 | ND | ND | ND | ND | ND | ND | ND | ND | ND | 1.40E-7 | 4.10E-7 | 0.00E+0 | 3.60E-6 | -1.10E-7 | 2.00% |
| Depletion of abiotic resources - fossil fuels | ADP-fossil1 | MJ, net calorific value | 3.10E+3 | ND | ND | ND | ND | ND | ND | ND | ND | ND | 4.50E+1 | 1.60E+2 | 0.00E+0 | 1.90E+2 | -4.90E+0 | 9.00% |
| Water use | WDP1 | m3 world eq. deprived | 1.60E+1 | ND | ND | ND | ND | ND | ND | ND | ND | ND | 5.80E-2 | 1.70E-1 | 0.00E+0 | 0.00E+0 | -2.10E+0 | 1.00% |
| Acronyms | GWP-fossil = Global Warming Potential fossil fuels; GWP-biogenic = Global Warming Potential biogenic; GWP-luluc = Global Warming Potential land use and land use change; ODP = Depletion potential of the stratospheric ozone layer; AP = Acidification potential, Accumulated Exceedance; EP-freshwater = Eutrophication potential, fraction of nutrients reaching freshwater end compartment; EP-marine = Eutrophication potential, fraction of nutrients reaching marine end compartment; EP-terrestrial = Eutrophication potential, Accumulated Exceedance; POCP = Formation potential of tropospheric ozone; ADP-minerals&metals = Abiotic depletion potential for non-fossil resources; ADP-fossil = Abiotic depletion for fossil resources potential; WDP = Water (user) deprivation potential, deprivation-weighted water consumption | |||||||||||||||||
| General disclaimer | The results of the end-of-life stage (modules C1-C4) should be considered when using the results of the product stage (modules A1-A3/A1-A5 for services). | |||||||||||||||||
| Disclaimer 1 | The results of this environmental impact indicator shall be used with care as the uncertainties of these results are high or as there is limited experience with the indicator | |||||||||||||||||
| Disclaimer 2 | The maximum variation in results between the included products for modules A-C. | |||||||||||||||||
Additional mandatory environmental performance indicators
| Impact category | Indicator | Unit | A1-A3 | A4 | A5 | B1 | B2 | B3 | B4 | B5 | B6 | B7 | C1 | C2 | C3 | C4 | D |
|---|---|---|---|---|---|---|---|---|---|---|---|---|---|---|---|---|---|
| Climate change - GWP-GHG | GWP-GHG1 | kg CO2 eq. | 4.30E+1 | ND | ND | ND | ND | ND | ND | ND | ND | ND | 3.40E+0 | 1.20E+1 | 0.00E+0 | 1.30E+1 | -2.60E-1 |
| Acronyms | GWP-GHG = Global warming potential greenhouse gas. | ||||||||||||||||
| General disclaimer | The results of the end-of-life stage (modules C1-C4) should be considered when using the results of the product stage (modules A1-A3/A1-A5 for services). | ||||||||||||||||
| Disclaimer 1 | The GWP-GHG indicator is termed GWP-IOBC/GHG in the ILCD+EPD+ data format. The indicator accounts for all greenhouse gases except biogenic carbon dioxide uptake and emissions and biogenic carbon stored in the product. As such, the indicator is identical to GWP-total except that the CF for biogenic CO2 is set to zero. | ||||||||||||||||
Additional voluntary environmental performance indicators according to EN 15804
| Impact category | Indicator | Unit | A1-A3 | A4 | A5 | B1 | B2 | B3 | B4 | B5 | B6 | B7 | C1 | C2 | C3 | C4 | D |
|---|---|---|---|---|---|---|---|---|---|---|---|---|---|---|---|---|---|
| Particulate matter emissions | PM | Disease incidence | 3.40E-6 | ND | ND | ND | ND | ND | ND | ND | ND | ND | 9.10E-7 | 8.20E-7 | 0.00E+0 | 1.30E-6 | -6.30E-8 |
| Ionizing radiation - human health | IRP1 | kBq U235 eq. | 3.50E+0 | ND | ND | ND | ND | ND | ND | ND | ND | ND | 4.00E-3 | 2.20E-2 | 0.00E+0 | 1.10E-1 | -3.70E-2 |
| Eco-toxicity - freshwater | ETP-fw2 | CTUe | 1.80E+3 | ND | ND | ND | ND | ND | ND | ND | ND | ND | 1.50E+0 | 5.60E+0 | 0.00E+0 | 1.40E+1 | -6.60E-1 |
| Human toxicity - cancer effects | HTP-c2 | CTUh | 4.90E-8 | ND | ND | ND | ND | ND | ND | ND | ND | ND | 2.40E-10 | 9.40E-10 | 0.00E+0 | 8.90E-9 | -1.70E-9 |
| Human toxicity - non-cancer effects | HTP-nc2 | CTUh | 1.10E-6 | ND | ND | ND | ND | ND | ND | ND | ND | ND | 3.40E-9 | 8.20E-8 | 0.00E+0 | 2.90E-8 | -7.90E-10 |
| Land-use related impacts/soil quality | SQP2 | Dimensionless | 6.70E+2 | ND | ND | ND | ND | ND | ND | ND | ND | ND | 9.40E-2 | 3.70E-1 | 0.00E+0 | 4.70E+2 | -9.30E+0 |
| Acronyms | PM = Potential incidence of disease due to particulate matter emissions; IRP = Potential human exposure efficiency relative to U235; ETP-fw = Potential comparative toxic unit for ecosystems; HTP-c = Potential comparative toxic unit for humans; HTP-nc = Potential comparative toxic unit for humans; SQP = Potential soil quality index. | ||||||||||||||||
| General disclaimer | The results of the end-of-life stage (modules C1-C4) should be considered when using the results of the product stage (modules A1-A3/A1-A5 for services). | ||||||||||||||||
| Disclaimer 1 | This impact category deals mainly with the eventual impact of low dose ionizing radiation on human health of the nuclear fuel cycle. It does not consider effects due to possible nuclear accidents, occupational exposure nor due to radioactive waste disposal in underground facilities. Potential ionizing radiation from the soil, from radon and from some construction materials is also not measured by this indicator. | ||||||||||||||||
| Disclaimer 2 | The results of this environmental impact indicator shall be used with care as the uncertainties of these results are high or as there is limited experience with the indicator. | ||||||||||||||||
Resource use indicators according to EN 15804
| Indicator | Unit | A1-A3 | A4 | A5 | B1 | B2 | B3 | B4 | B5 | B6 | B7 | C1 | C2 | C3 | C4 | D |
|---|---|---|---|---|---|---|---|---|---|---|---|---|---|---|---|---|
| PERE | MJ, net calorific value | 3.40E+2 | ND | ND | ND | ND | ND | ND | ND | ND | ND | 1.00E-1 | 5.80E-1 | 0.00E+0 | 5.10E+0 | -2.20E+0 |
| PERM | MJ, net calorific value | 3.40E-1 | ND | ND | ND | ND | ND | ND | ND | ND | ND | 0.00E+0 | 0.00E+0 | 0.00E+0 | 0.00E+0 | 0.00E+0 |
| PERT | MJ, net calorific value | 3.40E+2 | ND | ND | ND | ND | ND | ND | ND | ND | ND | 1.00E-1 | 5.80E-1 | 0.00E+0 | 5.10E+0 | -2.20E+0 |
| PENRE | MJ, net calorific value | 6.40E+2 | ND | ND | ND | ND | ND | ND | ND | ND | ND | 4.50E+1 | 1.60E+2 | 0.00E+0 | 1.90E+2 | -4.90E+0 |
| PENRM | MJ, net calorific value | 2.50E+3 | ND | ND | ND | ND | ND | ND | ND | ND | ND | 0.00E+0 | 0.00E+0 | -3.60E+2 | 0.00E+0 | 0.00E+0 |
| PENRT | MJ, net calorific value | 3.10E+3 | ND | ND | ND | ND | ND | ND | ND | ND | ND | 4.50E+1 | 1.60E+2 | -3.60E+2 | 1.90E+2 | -4.90E+0 |
| SM | kg | 2.30E-2 | ND | ND | ND | ND | ND | ND | ND | ND | ND | 8.00E-5 | 8.10E-5 | 0.00E+0 | 2.10E-2 | -2.90E-3 |
| RSF | MJ, net calorific value | 1.00E-4 | ND | ND | ND | ND | ND | ND | ND | ND | ND | 1.60E-5 | 7.10E-6 | 0.00E+0 | 8.90E-4 | -1.10E-5 |
| NRSF | MJ, net calorific value | 0.00E+0 | ND | ND | ND | ND | ND | ND | ND | ND | ND | 0.00E+0 | 0.00E+0 | 0.00E+0 | 0.00E+0 | 0.00E+0 |
| FW | m3 | 4.10E-1 | ND | ND | ND | ND | ND | ND | ND | ND | ND | 1.40E-3 | 4.20E-3 | 0.00E+0 | -3.90E+0 | -5.00E-2 |
| Acronyms | PERE = Use of renewable primary energy excluding renewable primary energy resources used as raw materials; PERM = Use of renewable primary energy resources used as raw materials; PERT = Total use of renewable primary energy resources; PENRE = Use of non-renewable primary energy excluding non-renewable primary energy resources used as raw materials; PENRM = Use of non-renewable primary energy resources used as raw materials; PENRT = Total use of non-renewable primary energy re-sources; SM = Use of secondary material; RSF = Use of renewable secondary fuels; NRSF = Use of non-renewable secondary fuels; FW = Use of net fresh water. | |||||||||||||||
| General disclaimer | The results of the end-of-life stage (modules C1-C4) should be considered when using the results of the product stage (modules A1-A3/A1-A5 for services). | |||||||||||||||
Waste indicators according to EN 15804
| Indicator | Unit | A1-A3 | A4 | A5 | B1 | B2 | B3 | B4 | B5 | B6 | B7 | C1 | C2 | C3 | C4 | D |
|---|---|---|---|---|---|---|---|---|---|---|---|---|---|---|---|---|
| HWD | kg | 9.10E-2 | ND | ND | ND | ND | ND | ND | ND | ND | ND | 4.80E-3 | 8.10E-3 | 0.00E+0 | 2.40E-1 | -7.30E-3 |
| NHWD | kg | 2.90E+0 | ND | ND | ND | ND | ND | ND | ND | ND | ND | 1.60E-1 | 6.60E-1 | 0.00E+0 | 5.00E+3 | -1.30E-1 |
| RWD | kg | 4.20E-3 | ND | ND | ND | ND | ND | ND | ND | ND | ND | 2.30E-6 | 1.50E-5 | 0.00E+0 | 6.50E-5 | -2.20E-5 |
| Acronyms | HWD = Hazardous waste disposed; NHWD = Non-hazardous waste disposed; RWD = Radioactive waste disposed. | |||||||||||||||
| General disclaimer | The results of the end-of-life stage (modules C1-C4) should be considered when using the results of the product stage (modules A1-A3/A1-A5 for services). | |||||||||||||||
Output flow indicators according to EN 15804
| Indicator | Unit | A1-A3 | A4 | A5 | B1 | B2 | B3 | B4 | B5 | B6 | B7 | C1 | C2 | C3 | C4 | D |
|---|---|---|---|---|---|---|---|---|---|---|---|---|---|---|---|---|
| CRU | kg | 0.00E+0 | ND | ND | ND | ND | ND | ND | ND | ND | ND | 0.00E+0 | 0.00E+0 | 0.00E+0 | 0.00E+0 | 0.00E+0 |
| MFR | kg | 9.30E-2 | ND | ND | ND | ND | ND | ND | ND | ND | ND | 1.10E-6 | 4.00E-6 | 1.40E+2 | 4.00E-3 | -6.30E-6 |
| MER | kg | 4.90E-2 | ND | ND | ND | ND | ND | ND | ND | ND | ND | 6.30E-8 | 4.00E-8 | 0.00E+0 | 1.90E-6 | -6.70E-8 |
| EEE | MJ, net calorific value | 1.30E+0 | ND | ND | ND | ND | ND | ND | ND | ND | ND | 8.40E-4 | 9.00E-3 | 0.00E+0 | 4.90E-1 | -1.50E-2 |
| EET | MJ, net calorific value | 7.30E-3 | ND | ND | ND | ND | ND | ND | ND | ND | ND | 3.40E-4 | 1.60E-2 | 0.00E+0 | 1.30E+0 | -1.40E-4 |
| Acronyms | CRU = Components for re-use; MFR = Materials for recycling; MER = Materials for energy recovery; EEE = Exported electrical energy; EET = Exported thermal energy. | |||||||||||||||
| General disclaimer | The results of the end-of-life stage (modules C1-C4) should be considered when using the results of the product stage (modules A1-A3/A1-A5 for services). | |||||||||||||||
Results for additional scenarios for modules A4-C4
| Description of the scenario/method | 100% recycling case. All modules A1-C3 are unchanged from the main scenarios and set as "ND" in this table. |
|---|
| Impact category | Indicator | Unit | A1-A3 | A4 | A5 | B1 | B2 | B3 | B4 | B5 | B6 | B7 | C1 | C2 | C3 | C4 | D |
|---|---|---|---|---|---|---|---|---|---|---|---|---|---|---|---|---|---|
| Climate change - Total | GWP-total | kg CO2 eq. | ND | ND | ND | ND | ND | ND | ND | ND | ND | ND | ND | ND | ND | 0.00E+0 | -1.90E+0 |
| Climate change - Fossil | GWP-fossil | kg CO2 eq. | ND | ND | ND | ND | ND | ND | ND | ND | ND | ND | ND | ND | ND | 0.00E+0 | -1.80E+0 |
| Climate change - Biogenic | GWP-biogenic | kg CO2 eq. | ND | ND | ND | ND | ND | ND | ND | ND | ND | ND | ND | ND | ND | 0.00E+0 | -9.00E-2 |
| Climate change - land use and land-use change | GWP-luluc | kg CO2 eq. | ND | ND | ND | ND | ND | ND | ND | ND | ND | ND | ND | ND | ND | 0.00E+0 | -3.40E-4 |
| Ozone depletion | ODP | kg CFC-11 eq. | ND | ND | ND | ND | ND | ND | ND | ND | ND | ND | ND | ND | ND | 0.00E+0 | -2.90E-8 |
| Acidification | AP | mol H+ eq. | ND | ND | ND | ND | ND | ND | ND | ND | ND | ND | ND | ND | ND | 0.00E+0 | -1.40E-2 |
| Eutrophication aquatic freshwater | EP-freshwater | kg P eq. | ND | ND | ND | ND | ND | ND | ND | ND | ND | ND | ND | ND | ND | 0.00E+0 | -1.20E-5 |
| Eutrophication aquatic marine | EP-marine | kg N eq. | ND | ND | ND | ND | ND | ND | ND | ND | ND | ND | ND | ND | ND | 0.00E+0 | -6.30E-3 |
| Eutrophication, terrestrial | EP-terrestrial | mol N eq. | ND | ND | ND | ND | ND | ND | ND | ND | ND | ND | ND | ND | ND | 0.00E+0 | -6.90E-2 |
| Photochemical ozone formation | POCP | kg NMVOC eq. | ND | ND | ND | ND | ND | ND | ND | ND | ND | ND | ND | ND | ND | 0.00E+0 | -2.10E-2 |
| Depletion of abiotic resources - minerals and metals | ADP-minerals&metals | kg NMVOC eq. | ND | ND | ND | ND | ND | ND | ND | ND | ND | ND | ND | ND | ND | 0.00E+0 | -7.50E-7 |
| Depletion of abiotic resources - fossil fuels | ADP-fossil | MJ, net calorific value | ND | ND | ND | ND | ND | ND | ND | ND | ND | ND | ND | ND | ND | 0.00E+0 | -3.40E+1 |
| Water use | WDP | m3 world eq. deprived | ND | ND | ND | ND | ND | ND | ND | ND | ND | ND | ND | ND | ND | 0.00E+0 | -1.50E+1 |
| Climate change - GWP-GHG | GWP-GHG | kg CO2 eq. | ND | ND | ND | ND | ND | ND | ND | ND | ND | ND | ND | ND | ND | 0.00E+0 | -1.80E+0 |
| Particulate matter emissions | PM | Disease incidence | ND | ND | ND | ND | ND | ND | ND | ND | ND | ND | ND | ND | ND | 0.00E+0 | -4.40E-7 |
| Ionizing radiation - human health | IRP | kBq U235 eq. | ND | ND | ND | ND | ND | ND | ND | ND | ND | ND | ND | ND | ND | 0.00E+0 | -2.60E-1 |
| Ionizing radiation - human health | ETP-fw | CTUe | ND | ND | ND | ND | ND | ND | ND | ND | ND | ND | ND | ND | ND | 0.00E+0 | -4.60E+0 |
| Human toxicity - cancer effects | HTP-c | CTUe | ND | ND | ND | ND | ND | ND | ND | ND | ND | ND | ND | ND | ND | 0.00E+0 | -1.20E-8 |
| Human toxicity - non-cancer effects | HTP-nc | CTUh | ND | ND | ND | ND | ND | ND | ND | ND | ND | ND | ND | ND | ND | 0.00E+0 | -5.50E-9 |
| Land-use related impacts/soil quality | SQP | Dimensionless | ND | ND | ND | ND | ND | ND | ND | ND | ND | ND | ND | ND | ND | 0.00E+0 | -6.50E+1 |
| Acronyms | |||||||||||||||||
| Disclaimers | |||||||||||||||||
| General disclaimer | The results of the end-of-life stage (modules C1-C4) should be considered when using the results of the product stage (modules A1-A3/A1-A5 for services). | ||||||||||||||||
Results for additional scenarios for modules A4-C4
| Description of the scenario/method | 100% landfill case. All modules A1-C3 are unchanged from the main scenarios and set as "ND" in this table. |
|---|
| Impact category | Indicator | Unit | A1-A3 | A4 | A5 | B1 | B2 | B3 | B4 | B5 | B6 | B7 | C1 | C2 | C3 | C4 | D |
|---|---|---|---|---|---|---|---|---|---|---|---|---|---|---|---|---|---|
| Climate change - Total | GWP-total | kg CO2 eq. | ND | ND | ND | ND | ND | ND | ND | ND | ND | ND | ND | ND | ND | 1.50E+1 | 0.00E+0 |
| Climate change - Fossil | GWP-fossil | kg CO2 eq. | ND | ND | ND | ND | ND | ND | ND | ND | ND | ND | ND | ND | ND | 1.50E+1 | 0.00E+0 |
| Climate change - Biogenic | GWP-biogenic | kg CO2 eq. | ND | ND | ND | ND | ND | ND | ND | ND | ND | ND | ND | ND | ND | 1.20E-1 | 0.00E+0 |
| Climate change - land use and land-use change | GWP-luluc | kg CO2 eq. | ND | ND | ND | ND | ND | ND | ND | ND | ND | ND | ND | ND | ND | 7.80E-4 | 0.00E+0 |
| Ozone depletion | ODP | kg CFC-11 eq. | ND | ND | ND | ND | ND | ND | ND | ND | ND | ND | ND | ND | ND | 3.20E-7 | 0.00E+0 |
| Acidification | AP | mol H+ eq. | ND | ND | ND | ND | ND | ND | ND | ND | ND | ND | ND | ND | ND | 6.30E-2 | 0.00E+0 |
| Eutrophication aquatic freshwater | EP-freshwater | kg P eq. | ND | ND | ND | ND | ND | ND | ND | ND | ND | ND | ND | ND | ND | 3.50E-5 | 0.00E+0 |
| Eutrophication aquatic marine | EP-marine | kg N eq. | ND | ND | ND | ND | ND | ND | ND | ND | ND | ND | ND | ND | ND | 2.90E-2 | 0.00E+0 |
| Eutrophication, terrestrial | EP-terrestrial | mol N eq. | ND | ND | ND | ND | ND | ND | ND | ND | ND | ND | ND | ND | ND | 2.80E-1 | 0.00E+0 |
| Photochemical ozone formation | POCP | kg NMVOC eq. | ND | ND | ND | ND | ND | ND | ND | ND | ND | ND | ND | ND | ND | 1.10E-1 | 0.00E+0 |
| Depletion of abiotic resources - minerals and metals | ADP-minerals&metals | kg Sb eq. | ND | ND | ND | ND | ND | ND | ND | ND | ND | ND | ND | ND | ND | 4.20E-6 | 0.00E+0 |
| Depletion of abiotic resources - fossil fuels | ADP-fossil | MJ, net calorific value | ND | ND | ND | ND | ND | ND | ND | ND | ND | ND | ND | ND | ND | 2.20E+2 | 0.00E+0 |
| Water use | WDP | m3 world eq. deprived | ND | ND | ND | ND | ND | ND | ND | ND | ND | ND | ND | ND | ND | 0.00E+0 | 0.00E+0 |
| Climate change - GWP-GHG | GWP-GHG | kg CO2 eq. | ND | ND | ND | ND | ND | ND | ND | ND | ND | ND | ND | ND | ND | 1.50E+1 | 0.00E+0 |
| Particulate matter emissions | PM | Disease incidence | ND | ND | ND | ND | ND | ND | ND | ND | ND | ND | ND | ND | ND | 1.50E-6 | 0.00E+0 |
| Ionizing radiation - human health | IRP | kBq U235 eq. | ND | ND | ND | ND | ND | ND | ND | ND | ND | ND | ND | ND | ND | 1.30E-1 | 0.00E+0 |
| Eco-toxicity - freshwater | ETP-fw | CTUe | ND | ND | ND | ND | ND | ND | ND | ND | ND | ND | ND | ND | ND | 1.60E+1 | 0.00E+0 |
| Human toxicity - cancer effects | HTP-c | CTUh | ND | ND | ND | ND | ND | ND | ND | ND | ND | ND | ND | ND | ND | 1.00E-8 | 0.00E+0 |
| Human toxicity - non-cancer effects | HTP-nc | CTUh | ND | ND | ND | ND | ND | ND | ND | ND | ND | ND | ND | ND | ND | 3.40E-8 | 0.00E+0 |
| Land-use related impacts/soil quality | SQP | Dimensionless | ND | ND | ND | ND | ND | ND | ND | ND | ND | ND | ND | ND | ND | 5.40E+2 | 0.00E+0 |
| Acronyms | |||||||||||||||||
| Disclaimers | |||||||||||||||||
| General disclaimer | The results of the end-of-life stage (modules C1-C4) should be considered when using the results of the product stage (modules A1-A3/A1-A5 for services). | ||||||||||||||||
Additional environmental information
A1-A3 GWP-GHG
ABT - Pen. Bitumen 0% RAP: 1.0
ABT - Pen. Bitumen 20% RAP: 0.85
ABT - Pen. Bitumen 40% RAP: 0.71
ABT – PMB 0% RAP: 1.28
ABT – PMB 20% RAP: 1.14
ABS - Pen. Bitumen 0% RAP: 1.03
ABS - Pen. Bitumen 20% RAP: 0.88
ABS - Pen. Bitumen 40% RAP: 0.74
ABS – PMB 0% RAP: 1.32
ABS – PMB 20% RAP: 1.17
AG - Pen. Bitumen 0% RAP: 0.83
AG - Pen. Bitumen 20% RAP: 0.68
AG - Pen. Bitumen 40% RAP: 0.54
ABB - Pen. Bitumen 0% RAP: 0.85
ABB - Pen. Bitumen 20% RAP: 0.71
ABB - Pen. Bitumen 40% RAP: 0.56
ABB – PMB 0% RAP: 1.11
ABB – PMB 20% RAP: 0.97
SGA Grip - Pen. Bitumen 0% RAP: 0.94
SGA Grip - Pen. Bitumen 20% RAP: 0.80
SGA Grip - Pen. Bitumen 40% RAP: 0.65
SGA Grip – PMB 0% RAP: 1.19
SGA Grip – PMB 20% RAP: 1.04
Information related to EPDs of multiple products
| Justification for why this is representative | The representative product was chosen due to having the largest overall sale volume of all produced mixtures |
|---|
Abbreviations
ABB – Asfalts-Betong Bindlager (Asphalt concrete binding layer)
ABS – Asfalts-Betong Stenrik (Asphalt concrete with high stone content)
ABT – Asfalts-Betong Tät (Asphalt concrete dense)
AG – Asfalts-Grus (Asphalt gravel)
CEN - European Committee for Standardization
CLC - Co-location centre
CPC - Central product classification
CO2 eq – Carbon dioxide equivalents
EF – Environmental Footprint
EN - European Norm (Standard)
EoL – End of Life
EPD – Environmental Product Declaration
GHS - Globally harmonized system of classification and labelling of chemicals
GLO – Global
GPI - General Programme Instructions
GRI - Global Reporting Initiative
GWP – Global Warming Potential
ISO – International Organization for Standardization
IPCC – Intergovernmental Panel on Climate Change
LCA – Life Cycle Assessment
LCI – Life Cycle Inventory
LCIA – Life Cycle Impact Assessment
ND - Not Declared
PB – Penetration Bitumen
PCR - Product Category Rules
PMB - Polymer Modified Bitumen
RAP – Reclaimed Asphalt Pavement
RER – The European region
RoW – Rest of the world
SM - Secondary material
SVHC - Substances of Very High Concern
References
Asfaltskolan. (2025, 09 17). Asfaltsteknik. Retrieved from Asfaltskolan: https://asfaltskolan.se/asfaltteknik/
European Committee for Standardization. (2021). Sustainability in construction works - Environmental Product declarations - Core rules for the product category of construction products (EN 15804:2012+A2:2019/AC:2021).
Fava, J., Consoli, F., Denison, R., Kenneth, D., Mohin, T., & Vigon, B. (1993). A Conceptual framework for life cycle assessment. Pensacola: Society of Environmental Toxicology and Chemistry (SETAC) and SETAC Foundation for Environmental education, Inc.
Imperatives, S. (1987). Report of the World Commission on Environment and Development: Our common future.
The International EPD Programme. (2024). GENERAL PROGRAMME INSTRUCTIONS FOR THE INTERNATIONAL EPD® SYSTEM version 5.0.1.
The International EPD Programme. (2025). Product category rules of construction products version 2.0.1
International Organization for Standardization [ISO]. (2006a). Environmental labels and declarations - Type III environmental declarations - Principles and procedures (ISO 14025:2010).
International Organization for Standardization [ISO]. (2006b). Environmental management - Life cycle assessment - Principles and framework (ISO 14040:2006).
International Organization for Standardization [ISO]. (2006c). Environmental management - Life cycle assessment - Requirements and guidelines (ISO 14044:2006).
Källmén, A., Andersson, S., & Rydberg, T. (2019). f3 The Swedish Knowledge Centre for Renewable Transportation Fuels, Sweden. Available at www.f3centre.se: the Swedish Knowledge Centre for Renewable Transportation Fuels (f3).
Moritz, L. (2015). Gröna koncept inom asfaltbeläggningar. Borlänge: Trafikverket.
Qilin, Y., Jiao, L., Xiaowei, W., Dawei, W., Ning, X., & Xianming, S. (2024, June). A review of polymer-modified asphalt binder: Modification mechanisms and mechanical properties. Cleaner Materials volume 12.