Tubing and Profiles manufactured from steel scrap by T A 2000
General information
| EPD Owner | T A 2000, S.A. de C.V. |
|---|---|
| Registration number | EPD-IES-0027227:003 |
| EPD type | EPD of multiple products based on the average results of the product group |
| Status | Valid |
| Version date | 2026-01-14 |
| Validity date | 2030-12-18 |
| Standards conformance | ISO 14025:2006, EN 15804:2012+A2:2019/AC:2021 |
| Licensee | EPD Mexico |
| Geographical scope | Global |
| An EPD may be updated or depublished if conditions change. This is the latest version of the EPD. | |
Programme information
| Programme | International EPD System |
|---|---|
| Address | EPD International AB Box 210 60 SE-100 31 Stockholm Sweden |
| Website | www.environdec.com |
| support@environdec.com |
Product category rules
| CEN standard EN 15804 serves as the Core Product Category Rules (PCR) | |
| Product Category Rules (PCR) | 2019:14 Construction products (EN 15804+A2) (version 2.0.1) 2.0.1 |
|---|---|
| PCR review was conducted by | The Technical Committee of the International EPD System. See www.environdec.com for a list of members. Review chair: Rob Rouwette (chair), Noa Meron (co-chair). The review panel may be contacted via the Secretariat www.environdec.com/support. |
Verification
| LCA accountability | Dulce Alejandra Zaragoza Ayala, dzaragoza@cadis.earth, T A 2000, S.A. de C.V. andrea.sohe98@gmail.com, andrea.sohe98@gmail.com, T A 2000, S.A. de C.V. |
|---|---|
| Independent third-party verification of the declaration and data, according to ISO 14025:2006, via | |
| Third-party verifier | Francisco Jesús Campo Rámila (IK Ingeniería S.L.) |
| Approved by | International EPD System |
| Procedure for follow-up of data during EPD validity involves third party verifier | |
| *EPD Process Certification involves an accredited certification body certifying and periodically auditing the EPD process and conducting external and independent verification of EPDs that are regularly published. More information can be found in the General Programme Instructions on www.environdec.com. | |
Ownership and limitation on use of EPD
Limitations
EPDs within the same product category but published in different EPD programmes, may not be comparable. For two EPDs to be comparable, they shall be based on the same PCR (including the same first-digit version number) or be based on fully aligned PCRs or versions of PCRs; cover products with identical functions, technical performances and use (e.g. identical declared/functional units); have identical scope in terms of included life-cycle stages (unless the excluded life-cycle stage is demonstrated to be insignificant); apply identical impact assessment methods (including the same version of characterisation factors); and be valid at the time of comparison.
Ownership
The EPD Owner has the sole ownership, liability, and responsibility for the EPD.
Information about EPD Owner
| EPD Owner | T A 2000, S.A. de C.V. |
|---|---|
| Contact person name | Guadalupe Román Hernández |
| Contact person e-mail | groman@ta42.com |
| Organisation address | Mexico Orizaba 94450 Carretera Federal Mex-Ver Km 321 S/N Interior 2 C.P. 94450 Ixtaczoquitlán, Veracruz |
Description of the organisation of the EPD Owner
T A 2000 has more than 30 years of experience in the manufacture of steel. Innovation and optimization in production processes have driven the company to renew and diversify its product catalog. In 2016 a cutting-edge technology has been implemented in T A 2000’s steelmaking plant: an electric arc furnace (EAF) QUANTUM. The EAF QUANTUM, based on an optimized preheating and melting concept, delivers minimum conversion costs, maximized output, and environmental compliance. T A 2000’s value proposal is to offer its customers quality steel. T A 2000 has been granted with ISO 9001:2015 certification and above all the company focuses on offering an unparalleled service, characterized by competitive delivery times and optimal business conditions for the growth of its clients. T A 2000 is permanently committed to offering the market a dynamic, competitive and quality option. So that, the company have distribution centers in: Orizaba, Mérida; Arriaga, Silao and a commercial office in Mexico City.
Organisation images
Organisation logo
Product information
| Product name | Tubing and Profiles manufactured from steel scrap by T A 2000 |
|---|---|
| Product identification | 412 |
| Product description | C-Type and Z-Type Purlins These profiles are manufactured from galvanized and prepainted pickled hot -rolled sheet, which is bent into sections, generating a "C" or "Z" shape. They have high structural capacity and wide functionality, mainly recommended for the Construction industry. Square, Round, and Rectangular Tubes Hollow steel bars in rectangular, square, and round shapes. Structural steel profiles have outstanding strength, and are used in light structures such as support columns, roofs, and mezzanines. Their versatility allows for easy welding and cutting. Square Tube Square hollow steel profiles used to assemble structures that do not require large sizes or weights. Due to their square shape, they have greater strength and stiffness than steel angles or channels. Applicable to ASTM A513 standard. Round Tube Round steel tubes are used to assemble light structures. Due to their shape, they present multiple advantages in versatility, durability, and cost. Applicable to ASTM A513 standard. Rectangular Tube Rectangular hollow steel tubes with high strength and light weight. Versatile for structural assembly, allowing easy welding and cutting. Applicable to ASTM A513 standard. |
| Product information from external sources | https://tyasa.com/ |
| Technical purpose of product | It is a profile manufactured from galvanized steel sheet, which is bent into sections to form a “C”-shaped profile; it has high structural capacity, broad functionality, and is mainly recommended for the construction industry. |
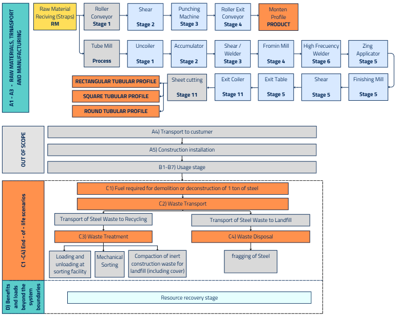
| Manufacturing or service provision description | Description of the manufacturing process The manufacturing of tubes and profiles at TYASA originates from flat steel produced through an integrated, energy-efficient process. The cycle begins with the reception and classification of scrap, which is weighed and stored upon arrival. Selected scrap is then preheated to approximately 600 °C using recovered heat from the electric arc furnace (Quantum), significantly reducing energy demand during the melting phase. Once melted, ferroalloys such as manganese and aluminum are added to the molten steel, followed by refining in a ladle furnace to ensure chemical precision. The steel undergoes vacuum degassing to eliminate dissolved gases, improving quality. The continuous casting process (CASTRIP®) forms the steel into sheet by pouring it onto casting rollers, where it solidifies via water cooling. This sheet is passed through a thickness adjustment mill and then cooled and coiled. The resulting hot-rolled coils enter a cold finishing stage. First, the sheet is tension leveled to relieve internal stress, then pickled to remove oxides and surface contaminants using abrasive projection. The cleaned sheet is uncoiled and sent through a forming mill, where it is gradually shaped into round, square, or rectangular tubular tubes or structural profiles like Monten using forming rollers. In the case of tubular products, edges are joined using a high-frequency welder. After formation, the product goes through a finishing mill, followed by cutting (shear) and optional punching. Final products are transported via roller conveyors, then stacked, labeled, and packaged for dispatch. |
| Material properties | Volumetric mass density: 7850 kg/m3 Volumetric mass density: 7850 kg/m3 |
| Manufacturing site | TA 2000 Orizaba Mexico Veracruz 94450 Carretera Federal México-Veracruz Km. 321, s/n, interior 2, Ixtaczoquitlán. |
| UN CPC code | 412. Products of iron or steel |
| Geographical scope | Global |
| Geographical scope description | The raw materials are produced in several continents. |
Product images
Technical characteristics and performance
Technical performance
| Product name | Gauge | Available length | Grade | Finishes and coatings | Color |
|---|---|---|---|---|---|
| C-Type | 14 & 16 | Length from 6 to 10 m, tolerance of -3 mm +6 mm per section. | Commercial | Galvanized, prepainted galvanized & prepainted pickled hot-rolled | Gray, Green varnish & red purlin |
| Z-Type | 14 & 16 | Length from 10 to 12 m, tolerance of -3 mm +6 mm per section. | Commercial | Galvanized | N/A |
Content declaration
| Content declaration of multiple products | This EPD covers multiple products. The content declaration corresponds to a representative average, calculated based on the production-weighted contributions of each included product. |
|---|---|
| Hazardous and toxic substances | The product does not contain any substances from the SVHC candidate list in concentrations exceeding 0.1% of its weight. |
| Content name | Mass, kg | Post-consumer recycled material, mass-% of product | Biogenic material, mass-% of product | Biogenic material1, kg C/declared unit |
|---|---|---|---|---|
| Scrap steel | 904.35 | 95.28 | 0 | 0 |
| Dolomitic lime | 36.71 | 0 | 0 | 0 |
| Steelmaking lime | 34.94 | 0 | 0 | 0 |
| Aluminium | 6.58 | 0 | 0 | 0 |
| Zinc | 1.76 | 0 | 0 | |
| Coatings | 6.97 | 0 | 0 | 0 |
| Others | 8.7 | 0 | 0 | 0 |
| Total | 1000.01 | 95.28 | 0 | 0 |
| Note 1 | 1 kg biogenic carbon is equivalent to 44/12 kg of CO2 | |||
| Material name | Mass, kg | Mass-% (versus the product) | Biogenic material1, kg C/declared unit |
|---|---|---|---|
| Steel | 271 | 0.2705 | 0 |
| Plastic | 15.4 | 0.0154 | 0 |
| Total | 286.4 | 0.2859 | 0 |
| Note 1 | 1 kg biogenic carbon is equivalent to 44/12 kg of CO2 | ||
LCA information
| EPD based on declared or functional unit | Declared unit |
|---|---|
| Declared unit and reference flow | 1000 kg of Tubing and Profiles manufactured from steel scrap during the year 2022 by TYASA at the Ixtaczoquitlán plant. Mass: 1000 kg |
| Conversion factor to mass | 1 |
| Are infrastructure or capital goods included in any upstream, core or downstream processes? | |
| Datasources used for this EPD | ecoinvent database (general) ecoinvent 3.10 database |
| LCA Software | SimaPro SimaPro 9.6 |
| Version of the EN 15804 reference package | EF Reference Package 3.1 |
| Characterisation methods | Global Warming Potential,GWP100 , EN 15804. Version: EF 3.1, February 2023. Acidification potential, AP, accumulated exceedence, EN 15804.Version: February 2023. Eutrophication potential (EP) Version 2.0 of the default list of indicators (valid from 2022-03-29). Photochemical ozone creation potential (POCP), POCP, LOTOSEUROS applied in ReCiPe, EN 15804. Version: February 2023. Ozone depletion potential (ODP), EN 15804. Version: February 2023. Abiotic depletion potential (ADP) for minerals and metals (non-fossil resources), ADP minerals & metals, EN 15804. Version: February 2023. Abiotic depletion potential (ADP) for fossil resources, ADP fossil resources, EN 15804. Version: August 2021. Water deprivation potential (WDP), (Available water remaining (AWARE) method), EN 15804. |
| Technology description including background system | TYASA manufactures steel tubes and profiles from recycled steel scrap through an energy-efficient process. The product range includes C- and Z-type purlins and hollow structural tubes in square, round, and rectangular shapes, all meeting ASTM A513 standards. These profiles are hot-rolled and available with various finishes such as galvanized, pre-painted, and pickled, offering high strength and versatility for construction and architectural applications like roofs, frames, pillars, scaffolding, and furniture. The composition is primarily steel scrap (over 90%), with more than 95% post-consumer recycled material. The manufacturing process involves scrap melting, refining, continuous casting, hot and cold rolling, pickling, and forming, followed by cutting and packaging. |
| Scrap (recycled material) inputs contribution level | More than 10% of the GWP-GHG results in modules A1-A3 come from scrap inputs |
| Material scrap name | Material scrap value |
|---|---|
| Steel scrap | 316, kg CO2 eq./tonne |
| The share of the total scrap input that was assumed to come with an environmental burden | 100% |
Data quality assessment
| Description of data quality assessment and reference years | Direct data obtained from T A 2000 S.A. de C.V. is representative for 2022. According to ISO 14044, data validity verified during the collection process to provide evidence that the quality criteria required for the intended application are met. The data quality level and criteria used were based on the Product Category Rules (GPI 5.0.1, section A.5.4), the EN 15804:2012+A2:2019/AC:2021 standard (Annex E), and the PCR Construction Products v2.0.1, section 4.6.5.Data quality assessment was carried out using the following quality levels: very good, good, fair, poor, and very poor. |
|---|
| Process name | Source type | Source | Reference year | Data category | Share of primary data, of GWP-GHG results for A1-A3 |
|---|---|---|---|---|---|
| Extraction and processing of raw materials required for the manufacturing of products | Collected data | EPD owner | 2022 | Primary data | 56% |
| Consumption of auxiliary materials during manufacturing | Collected data | EPD owner | 2022 | Primary data | 42% |
| Total share of primary data, of GWP-GHG results for A1-A3 | 98% | ||||
| The share of primary data is calculated based on GWP-GHG results. It is a simplified indicator for data quality that supports the use of more primary data to increase the representativeness of and comparability between EPDs. Note that the indicator does not capture all relevant aspects of data quality and is not comparable across product categories. | |||||
| Electricity used in the manufacturing process in A3 (A5 for services) | ||
|---|---|---|
| Type of electricity mix | Specific electricity mix as generated, or purchased from an electricity supplier, demonstrated by a contractual instrument | |
| Energy sources | Hydro | 13.75% |
| Wind | 5.11% | |
| Solar | 4.26% | |
| Biomass | 0% | |
| Geothermal | 1.02% | |
| Waste | 0% | |
| Nuclear | 3.43% | |
| Natural gas | 67.39% | |
| Coal | 4.45% | |
| Oil | 0.58% | |
| Peat | 0% | |
| Other | 0.01% | |
| GWP-GHG intensity (kg CO2 eq./kWh) | 0.41 kg CO2 eq./kWh | |
System boundary
| Description of the system boundary | a) Cradle to gate with modules C1-C4 and module D (A1-A3 + C + D). |
|---|---|
| Excluded modules | Yes, there is an excluded module, or there are excluded modules |
| Justification for the omission of modules | A4, A5 and B module: Optional |
Declared modules
| Product stage | Construction process stage | Use stage | End of life stage | Beyond product life cycle | |||||||||||||||||||||||||||||||||||||||||||||||||||||||||||||||||||||||||||||||||||||||||||||||||||||||||||||||||||||||||||||||||||||||||||||||||||||||||||||||||||||||||||||||||||||||||||||||||||||||||||||||||||||||||||||||||||||||||||||||||||||||||||||||||||||||||||||||||||||||||||||||||||||||||||||||||||||||||||||||||||||||||||||||||||||||||||||||||||||||||||||||||||||||||||||||||||||||||||||||||||||||||||||||||||||||||||||||||||||||||||||||||||||||||||||||||||||||||||||||||||||||||||||||||||||||||||||||||||||||||||||||||||||||||||||||||||||||||||||||||||||||||||||||||||||||||||||||||||||||||||||||||||||||||||||||||||||||||||||||||||||||||||||||||||||||||||||||||||||||||||||||||||||||||||||||||||||||||||||||||||||||||||||||||||||||||||||||||||||||||||||||||||||||||||||||||||||||||||||||||||||||||||||||||||||||||||||||||||||||||||||||||||||||||||||||||||||||||||||||||||||||||||||||||||||||||||||||||||||||||||||||||||||||||||||||||||||||||||||||||||||||||||||||||||||||||||||||||||
|---|---|---|---|---|---|---|---|---|---|---|---|---|---|---|---|---|---|---|---|---|---|---|---|---|---|---|---|---|---|---|---|---|---|---|---|---|---|---|---|---|---|---|---|---|---|---|---|---|---|---|---|---|---|---|---|---|---|---|---|---|---|---|---|---|---|---|---|---|---|---|---|---|---|---|---|---|---|---|---|---|---|---|---|---|---|---|---|---|---|---|---|---|---|---|---|---|---|---|---|---|---|---|---|---|---|---|---|---|---|---|---|---|---|---|---|---|---|---|---|---|---|---|---|---|---|---|---|---|---|---|---|---|---|---|---|---|---|---|---|---|---|---|---|---|---|---|---|---|---|---|---|---|---|---|---|---|---|---|---|---|---|---|---|---|---|---|---|---|---|---|---|---|---|---|---|---|---|---|---|---|---|---|---|---|---|---|---|---|---|---|---|---|---|---|---|---|---|---|---|---|---|---|---|---|---|---|---|---|---|---|---|---|---|---|---|---|---|---|---|---|---|---|---|---|---|---|---|---|---|---|---|---|---|---|---|---|---|---|---|---|---|---|---|---|---|---|---|---|---|---|---|---|---|---|---|---|---|---|---|---|---|---|---|---|---|---|---|---|---|---|---|---|---|---|---|---|---|---|---|---|---|---|---|---|---|---|---|---|---|---|---|---|---|---|---|---|---|---|---|---|---|---|---|---|---|---|---|---|---|---|---|---|---|---|---|---|---|---|---|---|---|---|---|---|---|---|---|---|---|---|---|---|---|---|---|---|---|---|---|---|---|---|---|---|---|---|---|---|---|---|---|---|---|---|---|---|---|---|---|---|---|---|---|---|---|---|---|---|---|---|---|---|---|---|---|---|---|---|---|---|---|---|---|---|---|---|---|---|---|---|---|---|---|---|---|---|---|---|---|---|---|---|---|---|---|---|---|---|---|---|---|---|---|---|---|---|---|---|---|---|---|---|---|---|---|---|---|---|---|---|---|---|---|---|---|---|---|---|---|---|---|---|---|---|---|---|---|---|---|---|---|---|---|---|---|---|---|---|---|---|---|---|---|---|---|---|---|---|---|---|---|---|---|---|---|---|---|---|---|---|---|---|---|---|---|---|---|---|---|---|---|---|---|---|---|---|---|---|---|---|---|---|---|---|---|---|---|---|---|---|---|---|---|---|---|---|---|---|---|---|---|---|---|---|---|---|---|---|---|---|---|---|---|---|---|---|---|---|---|---|---|---|---|---|---|---|---|---|---|---|---|---|---|---|---|---|---|---|---|---|---|---|---|---|---|---|---|---|---|---|---|---|---|---|---|---|---|---|---|---|---|---|---|---|---|---|---|---|---|---|---|---|---|---|---|---|---|---|---|---|---|---|---|---|---|---|---|---|---|---|---|---|---|---|---|---|---|---|---|---|---|---|---|---|---|---|---|---|---|---|---|---|---|---|---|---|---|---|---|---|---|---|---|---|---|---|---|---|---|---|---|---|---|---|---|---|---|---|---|---|---|---|---|---|---|---|---|---|---|---|---|---|---|---|---|---|---|---|---|---|---|---|---|---|---|---|---|---|---|---|---|---|---|---|---|---|---|---|---|---|---|---|---|---|---|---|---|---|---|---|---|---|---|---|---|---|---|---|---|---|---|---|---|---|---|---|---|---|---|---|---|---|---|---|---|---|---|---|---|---|---|---|---|---|---|---|---|---|---|---|---|---|---|---|---|---|---|---|---|---|---|---|---|---|---|---|---|---|---|---|---|---|---|---|---|---|---|---|---|---|---|---|---|---|---|---|---|---|---|---|---|---|---|---|---|---|---|---|---|---|---|---|---|---|---|---|---|---|---|---|---|---|---|---|---|---|---|---|---|---|---|---|---|---|---|---|---|---|---|---|---|---|---|---|---|---|---|---|---|---|---|---|---|---|---|---|---|---|---|---|---|---|---|---|---|---|---|---|---|---|---|---|---|---|---|---|---|---|---|---|---|---|---|---|---|---|---|---|---|---|---|---|---|---|---|---|---|---|---|---|---|---|---|---|---|---|---|---|---|---|---|---|---|---|---|---|---|---|---|---|---|---|---|---|---|---|---|---|---|---|---|---|---|---|---|---|---|---|---|---|---|---|---|---|---|---|---|---|---|---|---|---|---|---|---|---|---|---|---|---|---|---|---|---|---|---|---|---|---|---|---|---|---|---|---|---|---|---|---|---|---|---|---|---|---|---|---|---|---|---|---|---|---|---|---|---|---|---|---|---|---|---|---|---|---|---|---|---|---|
| Raw material supply | Transport | Manufacturing | Transport to site | Construction installation | Use | Maintenance | Repair | Replacement | Refurbishment | Operational energy use | Operational water use | De-construction demolition | Transport | Waste processing | Disposal | Reuse-Recovery-Recycling-potential | |||||||||||||||||||||||||||||||||||||||||||||||||||||||||||||||||||||||||||||||||||||||||||||||||||||||||||||||||||||||||||||||||||||||||||||||||||||||||||||||||||||||||||||||||||||||||||||||||||||||||||||||||||||||||||||||||||||||||||||||||||||||||||||||||||||||||||||||||||||||||||||||||||||||||||||||||||||||||||||||||||||||||||||||||||||||||||||||||||||||||||||||||||||||||||||||||||||||||||||||||||||||||||||||||||||||||||||||||||||||||||||||||||||||||||||||||||||||||||||||||||||||||||||||||||||||||||||||||||||||||||||||||||||||||||||||||||||||||||||||||||||||||||||||||||||||||||||||||||||||||||||||||||||||||||||||||||||||||||||||||||||||||||||||||||||||||||||||||||||||||||||||||||||||||||||||||||||||||||||||||||||||||||||||||||||||||||||||||||||||||||||||||||||||||||||||||||||||||||||||||||||||||||||||||||||||||||||||||||||||||||||||||||||||||||||||||||||||||||||||||||||||||||||||||||||||||||||||||||||||||||||||||||||||||||||||||||||||||||||||||||||||||||||||||||||||
| Module | A1 | A2 | A3 | A4 | A5 | B1 | B2 | B3 | B4 | B5 | B6 | B7 | C1 | C2 | C3 | C4 | D | ||||||||||||||||||||||||||||||||||||||||||||||||||||||||||||||||||||||||||||||||||||||||||||||||||||||||||||||||||||||||||||||||||||||||||||||||||||||||||||||||||||||||||||||||||||||||||||||||||||||||||||||||||||||||||||||||||||||||||||||||||||||||||||||||||||||||||||||||||||||||||||||||||||||||||||||||||||||||||||||||||||||||||||||||||||||||||||||||||||||||||||||||||||||||||||||||||||||||||||||||||||||||||||||||||||||||||||||||||||||||||||||||||||||||||||||||||||||||||||||||||||||||||||||||||||||||||||||||||||||||||||||||||||||||||||||||||||||||||||||||||||||||||||||||||||||||||||||||||||||||||||||||||||||||||||||||||||||||||||||||||||||||||||||||||||||||||||||||||||||||||||||||||||||||||||||||||||||||||||||||||||||||||||||||||||||||||||||||||||||||||||||||||||||||||||||||||||||||||||||||||||||||||||||||||||||||||||||||||||||||||||||||||||||||||||||||||||||||||||||||||||||||||||||||||||||||||||||||||||||||||||||||||||||||||||||||||||||||||||||||||||||||||||||||||||||
| Modules declared | X | X | X | ND | ND | ND | ND | ND | ND | ND | ND | ND | X | X | X | X | X | ||||||||||||||||||||||||||||||||||||||||||||||||||||||||||||||||||||||||||||||||||||||||||||||||||||||||||||||||||||||||||||||||||||||||||||||||||||||||||||||||||||||||||||||||||||||||||||||||||||||||||||||||||||||||||||||||||||||||||||||||||||||||||||||||||||||||||||||||||||||||||||||||||||||||||||||||||||||||||||||||||||||||||||||||||||||||||||||||||||||||||||||||||||||||||||||||||||||||||||||||||||||||||||||||||||||||||||||||||||||||||||||||||||||||||||||||||||||||||||||||||||||||||||||||||||||||||||||||||||||||||||||||||||||||||||||||||||||||||||||||||||||||||||||||||||||||||||||||||||||||||||||||||||||||||||||||||||||||||||||||||||||||||||||||||||||||||||||||||||||||||||||||||||||||||||||||||||||||||||||||||||||||||||||||||||||||||||||||||||||||||||||||||||||||||||||||||||||||||||||||||||||||||||||||||||||||||||||||||||||||||||||||||||||||||||||||||||||||||||||||||||||||||||||||||||||||||||||||||||||||||||||||||||||||||||||||||||||||||||||||||||||||||||||||||||||
| Geography | Global | Global | Mexico | N/A | N/A | N/A | N/A | N/A | N/A | N/A | N/A | N/A | Mexico | Mexico | Mexico | Mexico | Mexico | ||||||||||||||||||||||||||||||||||||||||||||||||||||||||||||||||||||||||||||||||||||||||||||||||||||||||||||||||||||||||||||||||||||||||||||||||||||||||||||||||||||||||||||||||||||||||||||||||||||||||||||||||||||||||||||||||||||||||||||||||||||||||||||||||||||||||||||||||||||||||||||||||||||||||||||||||||||||||||||||||||||||||||||||||||||||||||||||||||||||||||||||||||||||||||||||||||||||||||||||||||||||||||||||||||||||||||||||||||||||||||||||||||||||||||||||||||||||||||||||||||||||||||||||||||||||||||||||||||||||||||||||||||||||||||||||||||||||||||||||||||||||||||||||||||||||||||||||||||||||||||||||||||||||||||||||||||||||||||||||||||||||||||||||||||||||||||||||||||||||||||||||||||||||||||||||||||||||||||||||||||||||||||||||||||||||||||||||||||||||||||||||||||||||||||||||||||||||||||||||||||||||||||||||||||||||||||||||||||||||||||||||||||||||||||||||||||||||||||||||||||||||||||||||||||||||||||||||||||||||||||||||||||||||||||||||||||||||||||||||||||||||||||||||||||||||
| Share of specific data | 90% | - | - | - | - | - | - | - | - | - | - | - | - | - | - | ||||||||||||||||||||||||||||||||||||||||||||||||||||||||||||||||||||||||||||||||||||||||||||||||||||||||||||||||||||||||||||||||||||||||||||||||||||||||||||||||||||||||||||||||||||||||||||||||||||||||||||||||||||||||||||||||||||||||||||||||||||||||||||||||||||||||||||||||||||||||||||||||||||||||||||||||||||||||||||||||||||||||||||||||||||||||||||||||||||||||||||||||||||||||||||||||||||||||||||||||||||||||||||||||||||||||||||||||||||||||||||||||||||||||||||||||||||||||||||||||||||||||||||||||||||||||||||||||||||||||||||||||||||||||||||||||||||||||||||||||||||||||||||||||||||||||||||||||||||||||||||||||||||||||||||||||||||||||||||||||||||||||||||||||||||||||||||||||||||||||||||||||||||||||||||||||||||||||||||||||||||||||||||||||||||||||||||||||||||||||||||||||||||||||||||||||||||||||||||||||||||||||||||||||||||||||||||||||||||||||||||||||||||||||||||||||||||||||||||||||||||||||||||||||||||||||||||||||||||||||||||||||||||||||||||||||||||||||||||||||||||||||||||||||||||||||
| Variation - products | 10% | - | - | - | - | - | - | - | - | - | - | - | - | - | - | ||||||||||||||||||||||||||||||||||||||||||||||||||||||||||||||||||||||||||||||||||||||||||||||||||||||||||||||||||||||||||||||||||||||||||||||||||||||||||||||||||||||||||||||||||||||||||||||||||||||||||||||||||||||||||||||||||||||||||||||||||||||||||||||||||||||||||||||||||||||||||||||||||||||||||||||||||||||||||||||||||||||||||||||||||||||||||||||||||||||||||||||||||||||||||||||||||||||||||||||||||||||||||||||||||||||||||||||||||||||||||||||||||||||||||||||||||||||||||||||||||||||||||||||||||||||||||||||||||||||||||||||||||||||||||||||||||||||||||||||||||||||||||||||||||||||||||||||||||||||||||||||||||||||||||||||||||||||||||||||||||||||||||||||||||||||||||||||||||||||||||||||||||||||||||||||||||||||||||||||||||||||||||||||||||||||||||||||||||||||||||||||||||||||||||||||||||||||||||||||||||||||||||||||||||||||||||||||||||||||||||||||||||||||||||||||||||||||||||||||||||||||||||||||||||||||||||||||||||||||||||||||||||||||||||||||||||||||||||||||||||||||||||||||||||||||||
| Variation - sites | 0% | - | - | - | - | - | - | - | - | - | - | - | - | - | - | ||||||||||||||||||||||||||||||||||||||||||||||||||||||||||||||||||||||||||||||||||||||||||||||||||||||||||||||||||||||||||||||||||||||||||||||||||||||||||||||||||||||||||||||||||||||||||||||||||||||||||||||||||||||||||||||||||||||||||||||||||||||||||||||||||||||||||||||||||||||||||||||||||||||||||||||||||||||||||||||||||||||||||||||||||||||||||||||||||||||||||||||||||||||||||||||||||||||||||||||||||||||||||||||||||||||||||||||||||||||||||||||||||||||||||||||||||||||||||||||||||||||||||||||||||||||||||||||||||||||||||||||||||||||||||||||||||||||||||||||||||||||||||||||||||||||||||||||||||||||||||||||||||||||||||||||||||||||||||||||||||||||||||||||||||||||||||||||||||||||||||||||||||||||||||||||||||||||||||||||||||||||||||||||||||||||||||||||||||||||||||||||||||||||||||||||||||||||||||||||||||||||||||||||||||||||||||||||||||||||||||||||||||||||||||||||||||||||||||||||||||||||||||||||||||||||||||||||||||||||||||||||||||||||||||||||||||||||||||||||||||||||||||||||||||||||||
| Disclaimer | The share of specific/primary data and both variations (products and sites) refer to GWP-GHG results only. | ||||||||||||||||||||||||||||||||||||||||||||||||||||||||||||||||||||||||||||||||||||||||||||||||||||||||||||||||||||||||||||||||||||||||||||||||||||||||||||||||||||||||||||||||||||||||||||||||||||||||||||||||||||||||||||||||||||||||||||||||||||||||||||||||||||||||||||||||||||||||||||||||||||||||||||||||||||||||||||||||||||||||||||||||||||||||||||||||||||||||||||||||||||||||||||||||||||||||||||||||||||||||||||||||||||||||||||||||||||||||||||||||||||||||||||||||||||||||||||||||||||||||||||||||||||||||||||||||||||||||||||||||||||||||||||||||||||||||||||||||||||||||||||||||||||||||||||||||||||||||||||||||||||||||||||||||||||||||||||||||||||||||||||||||||||||||||||||||||||||||||||||||||||||||||||||||||||||||||||||||||||||||||||||||||||||||||||||||||||||||||||||||||||||||||||||||||||||||||||||||||||||||||||||||||||||||||||||||||||||||||||||||||||||||||||||||||||||||||||||||||||||||||||||||||||||||||||||||||||||||||||||||||||||||||||||||||||||||||||||||||||||||||||||||||||||||||||||||||||||
Process flow diagram(s) related images
Default scenario
| Name of the default scenario | End of life default scenario |
|---|---|
| Description of the default scenario | In this study, the end-of-life treatment was modelled based on a scenario in which 98% of the steel is recovered and recycled, while the remaining 2% is sent to landfill. |
Module C: End-of-life
| Explanatory name of the default scenario in module C | Recycling and landfill |
|---|---|
| Brief description of the default scenario in module C | Demolition of 1 tonne of steel, 98% steel recycled and 2% landfilled disposed. |
| Module C information | Value | Unit |
|---|---|---|
| C1 Demolition/deconstruction of steel | 1.1 | kWh |
| C1 DeC2) Transport (for products/materials not to be incinerated) | 80 | km |
| C3 Loading and unloading at sorting facility | 1.8 | kWh |
| C3 Mechanical sorting | 2.2 | kWh |
| C3 Fragging of steel | 7.4 | kWh |
| C4 Compacting inert construction waste for landfills | 1.6 | kWh |
Module D: Beyond product life cycle
| Explanatory name of the default scenario in module D | Resource Recovery Stage |
|---|---|
| Brief description of the default scenario in module D | Benefits from substituting virgin steel with recycled scrap, avoiding related impacts |
| Module D information | Value | Unit |
|---|---|---|
| Amount of scrap content existing the system. | 98 | % |
| Amount of scrap or recycled material contained in the product beyond the system boundary | 90 | % |
Additional scenario 1
| Name of the additional scenario | End-of-life scenario: 100% recycling |
|---|---|
| Description of the additional scenario | In this alternative escenario, the end-of-life treatment was modelled based on a scenario in which 100% of the steel is recovered and recycled. |
Module C: End-of-life
| Description of the additional scenario in module C | 100% steel recycling: loading and unloading at a sorting facility, and mechanical sorting and fragmentation. |
|---|
| Module C information | Value | Unit |
|---|---|---|
| C1) Demolition/deconstruction of steel | 1.1 | kWh |
| C2) Transport (for products/materials not to be incinerated) | 80 | km |
| C3) Loading and unloading at sorting facility | 1.8 | kWh |
| C3) Mechanical sorting | 2.2 | kWh |
| C3) Fragging of steel | 7.4 | kWh |
Module D: Beyond product life cycle
| Description of the additional scenario in module D | Module D does not present an alternative scenario. |
|---|
Additional scenario 2
| Name of the additional scenario | End-of-life scenario: 100% landfill |
|---|---|
| Description of the additional scenario | In this alternative scenario, the end-of-life treatment was modelled based on a scenario in which 100% of the steel is sent to landfill. |
Module C: End-of-life
| Description of the additional scenario in module C | 100% landfilled after demolition, transport and compacting inert construction waste for landfills. |
|---|
| Module C information | Value | Unit |
|---|---|---|
| C1) Demolition/deconstruction of steel | 1.1 | kWh |
| C2) Transport (for products/materials not to be incinerated) | 80 | km |
| C4)Compacting of inert construction waste for landfills | 1.6 | kWh |
Module D: Beyond product life cycle
| Description of the additional scenario in module D | Module D does not present an alternative scenario. |
|---|
Environmental performance
Mandatory environmental performance indicators according to EN 15804
| Impact category | Indicator | Unit | A1-A3 | A4 | A5 | B1 | B2 | B3 | B4 | B5 | B6 | B7 | C1 | C2 | C3 | C4 | D |
|---|---|---|---|---|---|---|---|---|---|---|---|---|---|---|---|---|---|
| Climate change - total | GWP-total | kg CO2 eq. | 1.73E+3 | ND | ND | ND | ND | ND | ND | ND | ND | ND | 3.72E-1 | 1.22E+1 | 3.94E+0 | 1.08E-2 | -1.36E+2 |
| Climate change - fossil | GWP-fossil | kg CO2 eq. | 1.73E+3 | ND | ND | ND | ND | ND | ND | ND | ND | ND | 3.72E-1 | 1.22E+1 | 3.94E+0 | 1.08E-2 | -1.36E+2 |
| Climate change - biogenic | GWP-biogenic | kg CO2 eq. | 8.26E-1 | ND | ND | ND | ND | ND | ND | ND | ND | ND | 1.60E-5 | 5.83E-4 | 1.74E-4 | 4.66E-7 | -8.27E-3 |
| Climate change - land use and land-use change | GWP-luluc | kg CO2 eq. | 1.13E+0 | ND | ND | ND | ND | ND | ND | ND | ND | ND | 1.28E-5 | 3.99E-4 | 1.14E-4 | 3.72E-7 | -1.42E-2 |
| Ozone depletion | ODP | kg CFC-11 eq. | 2.23E-5 | ND | ND | ND | ND | ND | ND | ND | ND | ND | 5.85E-9 | 1.78E-7 | 7.11E-8 | 1.70E-10 | -2.98E-7 |
| Acidification | AP | mol H+ eq. | 7.16E+0 | ND | ND | ND | ND | ND | ND | ND | ND | ND | 3.48E-3 | 4.62E-2 | 3.01E-2 | 1.01E-4 | -4.28E-1 |
| Eutrophication aquatic freshwater | EP-freshwater | kg P eq. | 4.85E-2 | ND | ND | ND | ND | ND | ND | ND | ND | ND | 3.51E-7 | 2.96E-5 | 1.05E-5 | 1.02E-8 | -4.50E-3 |
| Eutrophication aquatic marine | EP-marine | kg N eq. | 1.86E+0 | ND | ND | ND | ND | ND | ND | ND | ND | ND | 1.63E-3 | 1.89E-2 | 1.37E-2 | 4.75E-5 | -8.67E-2 |
| Eutrophication terrestrial | EP-terrestrial | mol N eq. | 2.05E+1 | ND | ND | ND | ND | ND | ND | ND | ND | ND | 1.79E-2 | 2.07E-1 | 1.51E-1 | 5.21E-4 | -1.01E+0 |
| Photochemical ozone formation | POCP | kg NMVOC eq. | 6.68E+0 | ND | ND | ND | ND | ND | ND | ND | ND | ND | 5.33E-3 | 6.71E-2 | 4.56E-2 | 1.55E-4 | -3.49E-1 |
| Depletion of abiotic resources - minerals and metals | ADP-minerals&metals1 | kg Sb eq. | 1.58E-1 | ND | ND | ND | ND | ND | ND | ND | ND | ND | 1.55E-8 | 7.26E-7 | 1.38E-7 | 4.52E-10 | -1.98E-5 |
| Depletion of abiotic resources - fossil fuels | ADP-fossil1 | MJ, net calorific value | 2.41E+4 | ND | ND | ND | ND | ND | ND | ND | ND | ND | 4.90E+0 | 1.65E+2 | 5.48E+1 | 1.42E-1 | -1.27E+3 |
| Water use | WDP1 | m3 world eq. deprived | 9.10E+2 | ND | ND | ND | ND | ND | ND | ND | ND | ND | 3.86E-3 | 1.49E-1 | 1.10E-1 | 1.12E-4 | -8.32E+0 |
| Acronyms | GWP-fossil = Global Warming Potential fossil fuels; GWP-biogenic = Global Warming Potential biogenic; GWP-luluc = Global Warming Potential land use and land use change; ODP = Depletion potential of the stratospheric ozone layer; AP = Acidification potential, Accumulated Exceedance; EP-freshwater = Eutrophication potential, fraction of nutrients reaching freshwater end compartment; EP-marine = Eutrophication potential, fraction of nutrients reaching marine end compartment; EP-terrestrial = Eutrophication potential, Accumulated Exceedance; POCP = Formation potential of tropospheric ozone; ADP-minerals&metals = Abiotic depletion potential for non-fossil resources; ADP-fossil = Abiotic depletion for fossil resources potential; WDP = Water (user) deprivation potential, deprivation-weighted water consumption | ||||||||||||||||
| General disclaimer | The results of the end-of-life stage (modules C1-C4) should be considered when using the results of the product stage (modules A1-A3/A1-A5 for services). | ||||||||||||||||
| Disclaimer 1 | The results of this environmental impact indicator shall be used with care as the uncertainties of these results are high or as there is limited experience with the indicator | ||||||||||||||||
Additional mandatory environmental performance indicators
| Impact category | Indicator | Unit | A1-A3 | A4 | A5 | B1 | B2 | B3 | B4 | B5 | B6 | B7 | C1 | C2 | C3 | C4 | D |
|---|---|---|---|---|---|---|---|---|---|---|---|---|---|---|---|---|---|
| Climate change - GWP-GHG | GWP-GHG1 | kg CO2 eq. | 1.73E+3 | ND | ND | ND | ND | ND | ND | ND | ND | ND | 3.72E-1 | 1.22E+1 | 3.94E+0 | 1.08E-2 | -1.36E+2 |
| Acronyms | GWP-GHG = Global warming potential greenhouse gas. | ||||||||||||||||
| General disclaimer | The results of the end-of-life stage (modules C1-C4) should be considered when using the results of the product stage (modules A1-A3/A1-A5 for services). | ||||||||||||||||
| Disclaimer 1 | The GWP-GHG indicator is termed GWP-IOBC/GHG in the ILCD+EPD+ data format. The indicator accounts for all greenhouse gases except biogenic carbon dioxide uptake and emissions and biogenic carbon stored in the product. As such, the indicator is identical to GWP-total except that the CF for biogenic CO2 is set to zero. | ||||||||||||||||
Additional voluntary environmental performance indicators according to EN 15804
| Impact category | Indicator | Unit | A1-A3 | A4 | A5 | B1 | B2 | B3 | B4 | B5 | B6 | B7 | C1 | C2 | C3 | C4 | D |
|---|---|---|---|---|---|---|---|---|---|---|---|---|---|---|---|---|---|
| Particulate matter emissions | PM | Disease incidence | 1.36E-4 | ND | ND | ND | ND | ND | ND | ND | ND | ND | 9.98E-8 | 8.50E-7 | 8.20E-7 | 2.90E-9 | -1.20E-5 |
| Ionizing radiation - human health | IRP1 | kBq U235 eq. | 6.18E+1 | ND | ND | ND | ND | ND | ND | ND | ND | ND | 4.38E-4 | 1.12E-2 | 5.24E-2 | 1.27E-5 | -2.92E-1 |
| Eco-toxicity - freshwater | ETP-fw2 | CTUe | 7.64E+3 | ND | ND | ND | ND | ND | ND | ND | ND | ND | 1.69E-1 | 1.07E+1 | 1.54E+0 | 4.93E-3 | -4.90E+3 |
| Human toxicity - cancer effects | HTP-c2 | CTUh | 1.55E-5 | ND | ND | ND | ND | ND | ND | ND | ND | ND | 3.69E-10 | 8.12E-8 | 4.21E-9 | 1.07E-11 | -1.40E-5 |
| Human toxicity - non-cancer effects | HTP-nc2 | CTUh | 8.84E-6 | ND | ND | ND | ND | ND | ND | ND | ND | ND | 2.59E-11 | 1.03E-9 | 2.41E-10 | 7.54E-13 | -2.93E-7 |
| Land-use related impacts/soil quality | SQP2 | Dimensionless | 2.49E+3 | ND | ND | ND | ND | ND | ND | ND | ND | ND | 1.04E-2 | 6.58E-1 | 1.78E-1 | 3.02E-4 | -1.41E+2 |
| Acronyms | PM = Potential incidence of disease due to particulate matter emissions; IRP = Potential human exposure efficiency relative to U235; ETP-fw = Potential comparative toxic unit for ecosystems; HTP-c = Potential comparative toxic unit for humans; HTP-nc = Potential comparative toxic unit for humans; SQP = Potential soil quality index. | ||||||||||||||||
| General disclaimer | The results of the end-of-life stage (modules C1-C4) should be considered when using the results of the product stage (modules A1-A3/A1-A5 for services). | ||||||||||||||||
| Disclaimer 1 | This impact category deals mainly with the eventual impact of low dose ionizing radiation on human health of the nuclear fuel cycle. It does not consider effects due to possible nuclear accidents, occupational exposure nor due to radioactive waste disposal in underground facilities. Potential ionizing radiation from the soil, from radon and from some construction materials is also not measured by this indicator. | ||||||||||||||||
| Disclaimer 2 | The results of this environmental impact indicator shall be used with care as the uncertainties of these results are high or as there is limited experience with the indicator. | ||||||||||||||||
Resource use indicators according to EN 15804
| Indicator | Unit | A1-A3 | A4 | A5 | B1 | B2 | B3 | B4 | B5 | B6 | B7 | C1 | C2 | C3 | C4 | D |
|---|---|---|---|---|---|---|---|---|---|---|---|---|---|---|---|---|
| PERE | MJ, net calorific value | 2.40E+3 | ND | ND | ND | ND | ND | ND | ND | ND | ND | 1.10E-2 | 2.68E-1 | 1.34E+1 | 3.19E-4 | -1.29E+1 |
| PERM | MJ, net calorific value | 2.81E+1 | ND | ND | ND | ND | ND | ND | ND | ND | ND | 0.00E+0 | 0.00E+0 | -1.07E+1 | 0.00E+0 | 0.00E+0 |
| PERT | MJ, net calorific value | 2.43E+3 | ND | ND | ND | ND | ND | ND | ND | ND | ND | 1.10E-2 | 2.68E-1 | 2.74E+0 | 3.19E-4 | -1.29E+1 |
| PENRE | MJ, net calorific value | 2.56E+4 | ND | ND | ND | ND | ND | ND | ND | ND | ND | 5.20E+0 | 1.75E+2 | 1.73E+2 | 1.51E-1 | -1.35E+3 |
| PENRM | MJ, net calorific value | 3.00E+2 | ND | ND | ND | ND | ND | ND | ND | ND | ND | 0.00E+0 | 0.00E+0 | -1.14E+2 | 0.00E+0 | 0.00E+0 |
| PENRT | MJ, net calorific value | 2.59E+4 | ND | ND | ND | ND | ND | ND | ND | ND | ND | 5.20E+0 | 1.75E+2 | 5.88E+1 | 1.51E-1 | -1.35E+3 |
| SM | kg | 9.04E+2 | ND | ND | ND | ND | ND | ND | ND | ND | ND | 0.00E+0 | 0.00E+0 | 0.00E+0 | 0.00E+0 | 0.00E+0 |
| RSF | MJ, net calorific value | 0.00E+0 | ND | ND | ND | ND | ND | ND | ND | ND | ND | 0.00E+0 | 0.00E+0 | 0.00E+0 | 0.00E+0 | 0.00E+0 |
| NRSF | MJ, net calorific value | 0.00E+0 | ND | ND | ND | ND | ND | ND | ND | ND | ND | 0.00E+0 | 0.00E+0 | 0.00E+0 | 0.00E+0 | 0.00E+0 |
| FW | m3 | 2.36E+1 | ND | ND | ND | ND | ND | ND | ND | ND | ND | 1.54E-4 | 6.16E-3 | 2.85E-3 | 4.47E-6 | -2.18E-1 |
| Acronyms | PERE = Use of renewable primary energy excluding renewable primary energy resources used as raw materials; PERM = Use of renewable primary energy resources used as raw materials; PERT = Total use of renewable primary energy resources; PENRE = Use of non-renewable primary energy excluding non-renewable primary energy resources used as raw materials; PENRM = Use of non-renewable primary energy resources used as raw materials; PENRT = Total use of non-renewable primary energy re-sources; SM = Use of secondary material; RSF = Use of renewable secondary fuels; NRSF = Use of non-renewable secondary fuels; FW = Use of net fresh water. | |||||||||||||||
| General disclaimer | The results of the end-of-life stage (modules C1-C4) should be considered when using the results of the product stage (modules A1-A3/A1-A5 for services). | |||||||||||||||
Waste indicators according to EN 15804
| Indicator | Unit | A1-A3 | A4 | A5 | B1 | B2 | B3 | B4 | B5 | B6 | B7 | C1 | C2 | C3 | C4 | D |
|---|---|---|---|---|---|---|---|---|---|---|---|---|---|---|---|---|
| HWD | kg | 3.05E-1 | ND | ND | ND | ND | ND | ND | ND | ND | ND | 3.36E-5 | 1.13E-3 | 3.32E-4 | 9.77E-7 | -1.46E-2 |
| NHWD | kg | 1.47E+1 | ND | ND | ND | ND | ND | ND | ND | ND | ND | 1.43E-4 | 6.92E-3 | 1.93E-3 | 4.16E-6 | -8.43E-1 |
| RWD | kg | 3.69E-2 | ND | ND | ND | ND | ND | ND | ND | ND | ND | 2.50E-7 | 5.81E-6 | 2.09E-5 | 7.28E-9 | -1.85E-4 |
| Acronyms | HWD = Hazardous waste disposed; NHWD = Non-hazardous waste disposed; RWD = Radioactive waste disposed. | |||||||||||||||
| General disclaimer | The results of the end-of-life stage (modules C1-C4) should be considered when using the results of the product stage (modules A1-A3/A1-A5 for services). | |||||||||||||||
Output flow indicators according to EN 15804
| Indicator | Unit | A1-A3 | A4 | A5 | B1 | B2 | B3 | B4 | B5 | B6 | B7 | C1 | C2 | C3 | C4 | D |
|---|---|---|---|---|---|---|---|---|---|---|---|---|---|---|---|---|
| CRU | kg | 0.00E+0 | ND | ND | ND | ND | ND | ND | ND | ND | ND | 0.00E+0 | 0.00E+0 | 0.00E+0 | 0.00E+0 | 0.00E+0 |
| MFR | kg | 3.92E+1 | ND | ND | ND | ND | ND | ND | ND | ND | ND | 0.00E+0 | 0.00E+0 | 9.80E+2 | 0.00E+0 | 0.00E+0 |
| MER | kg | 0.00E+0 | ND | ND | ND | ND | ND | ND | ND | ND | ND | 0.00E+0 | 0.00E+0 | 0.00E+0 | 0.00E+0 | 0.00E+0 |
| EEE | MJ, net calorific value | 0.00E+0 | ND | ND | ND | ND | ND | ND | ND | ND | ND | 0.00E+0 | 0.00E+0 | 0.00E+0 | 0.00E+0 | 0.00E+0 |
| EET | MJ, net calorific value | 0.00E+0 | ND | ND | ND | ND | ND | ND | ND | ND | ND | 0.00E+0 | 0.00E+0 | 0.00E+0 | 0.00E+0 | 0.00E+0 |
| Acronyms | CRU = Components for re-use; MFR = Materials for recycling; MER = Materials for energy recovery; EEE = Exported electrical energy; EET = Exported thermal energy. | |||||||||||||||
| General disclaimer | The results of the end-of-life stage (modules C1-C4) should be considered when using the results of the product stage (modules A1-A3/A1-A5 for services). | |||||||||||||||
Results for additional scenarios for modules A4-C4
| Description of the scenario/method | In this alternative escenario, the end-of-life treatment was modelled based on a scenario in which 100% of the steel is recovered and recycled. |
|---|
| Impact category | Indicator | Unit | A1-A3 | A4 | A5 | B1 | B2 | B3 | B4 | B5 | B6 | B7 | C1 | C2 | C3 | C4 | D |
|---|---|---|---|---|---|---|---|---|---|---|---|---|---|---|---|---|---|
| Climate change - land use and land-use change | GWP-luluc | kg CO2 eq. | ND | ND | ND | ND | ND | ND | ND | ND | ND | ND | 1.28E-5 | 3.99E-4 | 1.16E-4 | ND | ND |
| Climate change - total | GWP-total | kg CO2 eq. | ND | ND | ND | ND | ND | ND | ND | ND | ND | ND | 3.72E-1 | 1.22E+1 | 4.02E+0 | ND | ND |
| Water use | WDP1 | m3 world eq. deprived | ND | ND | ND | ND | ND | ND | ND | ND | ND | ND | 3.86E-3 | 1.49E-1 | 1.12E-1 | ND | ND |
| Depletion of abiotic resources - fossil fuels | ADP-fossil1 | MJ, net calorific value | ND | ND | ND | ND | ND | ND | ND | ND | ND | ND | 4.90E+0 | 1.65E+2 | 5.59E+1 | ND | ND |
| Depletion of abiotic resources - minerals and metals | ADP-minerals&metals1 | kg Sb eq. | ND | ND | ND | ND | ND | ND | ND | ND | ND | ND | 1.55E-8 | 7.26E-7 | 1.41E-7 | ND | ND |
| Photochemical ozone formation | POCP | kg NMVOC eq. | ND | ND | ND | ND | ND | ND | ND | ND | ND | ND | 5.33E-3 | 6.71E-2 | 4.66E-2 | ND | ND |
| Eutrophication terrestrial | EP-terrestrial | mol N eq. | ND | ND | ND | ND | ND | ND | ND | ND | ND | ND | 1.79E-2 | 2.07E-1 | 1.54E-1 | ND | ND |
| Eutrophication aquatic marine | EP-marine | kg N eq. | ND | ND | ND | ND | ND | ND | ND | ND | ND | ND | 1.63E-3 | 1.89E-2 | 1.40E-2 | ND | ND |
| Eutrophication aquatic freshwater | EP-freshwater | kg P eq. | ND | ND | ND | ND | ND | ND | ND | ND | ND | ND | 3.51E-7 | 2.96E-5 | 1.07E-5 | ND | ND |
| Acidification | AP | mol H+ eq. | ND | ND | ND | ND | ND | ND | ND | ND | ND | ND | 3.48E-3 | 4.62E-2 | 3.08E-2 | ND | ND |
| Ozone depletion | ODP | kg CFC-11 eq. | ND | ND | ND | ND | ND | ND | ND | ND | ND | ND | 5.85E-9 | 1.78E-7 | 7.25E-8 | ND | ND |
| Climate change - biogenic | GWP-biogenic | kg CO2 eq. | ND | ND | ND | ND | ND | ND | ND | ND | ND | ND | 1.60E-5 | 5.83E-4 | 1.78E-4 | ND | ND |
| Climate change - fossil | GWP-fossil | kg CO2 eq. | ND | ND | ND | ND | ND | ND | ND | ND | ND | ND | 3.72E-1 | 1.22E+1 | 4.02E+0 | ND | ND |
| Acronyms | |||||||||||||||||
| Disclaimers | The results of this environmental impact indicator shall be used with care as the uncertainties of these results are high or as there is limited experience with the indicator | ||||||||||||||||
| General disclaimer | The results of the end-of-life stage (modules C1-C4) should be considered when using the results of the product stage (modules A1-A3/A1-A5 for services). | ||||||||||||||||
Results for additional scenarios for modules A4-C4
| Description of the scenario/method | In this alternative scenario, the end-of-life treatment was modelled assuming that 100% of the steel is sent to landfill. |
|---|
| Impact category | Indicator | Unit | A1-A3 | A4 | A5 | B1 | B2 | B3 | B4 | B5 | B6 | B7 | C1 | C2 | C3 | C4 | D |
|---|---|---|---|---|---|---|---|---|---|---|---|---|---|---|---|---|---|
| Water use | WDP1 | m3 world eq. deprived | ND | ND | ND | ND | ND | ND | ND | ND | ND | ND | 3.86E-3 | 1.49E-1 | ND | 5.62E-3 | ND |
| Depletion of abiotic resources - minerals and metals | ADP-minerals&metals1 | kg Sb eq. | ND | ND | ND | ND | ND | ND | ND | ND | ND | ND | 1.55E-8 | 7.26E-7 | ND | 2.26E-8 | ND |
| Photochemical ozone formation | POCP | kg NMVOC eq. | ND | ND | ND | ND | ND | ND | ND | ND | ND | ND | 5.33E-3 | 6.71E-2 | ND | 7.75E-3 | ND |
| Eutrophication terrestrial | EP-terrestrial | mol N eq. | ND | ND | ND | ND | ND | ND | ND | ND | ND | ND | 1.79E-2 | 2.07E-1 | ND | 2.61E-2 | ND |
| Eutrophication aquatic marine | EP-marine | kg N eq. | ND | ND | ND | ND | ND | ND | ND | ND | ND | ND | 1.63E-3 | 1.89E-2 | ND | 2.38E-3 | ND |
| Eutrophication aquatic freshwater | EP-freshwater | kg P eq. | ND | ND | ND | ND | ND | ND | ND | ND | ND | ND | 3.51E-7 | 2.96E-5 | ND | 5.11E-7 | ND |
| Acidification | AP | mol H+ eq. | ND | ND | ND | ND | ND | ND | ND | ND | ND | ND | 3.48E-3 | 4.62E-2 | ND | 5.06E-3 | ND |
| Depletion of abiotic resources - fossil fuels | ADP-fossil1 | MJ, net calorific value | ND | ND | ND | ND | ND | ND | ND | ND | ND | ND | 4.90E+0 | 1.65E+2 | ND | 7.12E+0 | ND |
| Ozone depletion | ODP | kg CFC-11 eq. | ND | ND | ND | ND | ND | ND | ND | ND | ND | ND | 5.85E-9 | 1.78E-7 | ND | 8.51E-9 | ND |
| Climate change - land use and land-use change | GWP-luluc | kg CO2 eq. | ND | ND | ND | ND | ND | ND | ND | ND | ND | ND | 1.28E-5 | 3.99E-4 | ND | 1.86E-5 | ND |
| Climate change - biogenic | GWP-biogenic | kg CO2 eq. | ND | ND | ND | ND | ND | ND | ND | ND | ND | ND | 1.60E-5 | 5.83E-4 | ND | 2.33E-5 | ND |
| Climate change - fossil | GWP-fossil | kg CO2 eq. | ND | ND | ND | ND | ND | ND | ND | ND | ND | ND | 3.72E-1 | 1.22E+1 | ND | 5.41E-1 | ND |
| Climate change - total | GWP-total | kg CO2 eq. | ND | ND | ND | ND | ND | ND | ND | ND | ND | ND | 3.72E-1 | 1.22E+1 | ND | 5.41E-1 | ND |
| Acronyms | |||||||||||||||||
| Disclaimers | The results of this environmental impact indicator shall be used with care as the uncertainties of these results are high or as there is limited experience with the indicator | ||||||||||||||||
| General disclaimer | The results of the end-of-life stage (modules C1-C4) should be considered when using the results of the product stage (modules A1-A3/A1-A5 for services). | ||||||||||||||||
Additional environmental information
Tyasa has an Implementation Plan for the Environmental Management System for ISO 14001 with a progress of 75%, led by the Management Systems Department.
Information related to EPDs of multiple products
| Description of how the averages have been determined | The average value was determined by considering the included products and applying a weighting based on their respective production volumes. |
|---|
Abbreviations
CADIS Centre for Life Cycle Assessment and Sustainable Design
CENACE National Center for Energy Control
EAF Electric arc furnace
EPD Environmental Product Declaration
GHG Greenhouse gases
GPI General Programme Instructions
GWP Global Warming Potential
LCA Life Cycle Assessment
PCR Product Category Rules
References
BIEE. (2023). Base de Indicadores de Eficiencia Energética de México. Obtained from https://www.biee-conuee.net/site/index.php
Coto, G., Rosa, E., Solano, A., & Zaragoza, D (2025), Life Cycle Assessment of Tubing and Profiles manufactured from steel scrap by T A 2000 , Center for Life Cycle Assessment and Sustainable Design – CADIS.
European Committee for Standardization. (2019). Sustainability of construction works — Environmental product declarations — Core rules for the product category of construction products (EN 15804:2012+A2:2019). CEN.
Frischknecht Rolf. (2007). Implementation of Life Cycle Impact Assessment Methods. Ecoinvent report No. 3.
Huijbregts, M. A., Steinmann, Z. J., Elshout, P. M., Stam, G., Verones, F., Vieira, M. D., . . . van Zelm, R. (2017). ReCiPe 2016 v1.1. A harmonized life cycle impact assessment method at midpoint and endpoint level Report I: Characterization. Bilthoven, The Netherlands:National Institute for Public Health and the Environment.
IMNC. (2008). NMX-SAA-14040-IMNC Gestión ambiental - Análisis de ciclo de vida - Principios y marco de referencia. México, D.F.: IMNC.
ISO 14020. (2000). Environmental Labels and Declarations — General Principles
ISO 14025. (2006). Type III Environmental Declarations.
ISO 14044. (2006). Environmental management - Life cycle assessment - Requirements and guidelines. Suiza: International
Mexican Institute of Steel Construction. (n.d.). Structural steel: The green construction material par excellence. https://www.imca.org.mx/newsletters/news14.php
PCR 2019:14 Construction Products V 2.0.1. (2025-06-05). EPD System. Obtained from https://www.environdec.com/
PRé Consultants. (2010). Data base manual. Methods library. Retrieved abril 20, 2010, from http://www.pre.nl/download/manuals/DatabaseManualMethods.pdf
PRé Sustainability. (2021). SimaPro database manual. Methods library.
The International EPD System (2025). General Programme Instructions for The International EPD System. Version 5.0.1 Published on 2025-02-27.
Version history
Version 001, 2025-12-22Original version of the EPD
Version 002, 2025-12-22Corrected editorial mistakes.
Version 003, 2026-01-13Corrected editorial mistakes.